Albstadt-Sigmaringen University, Faculty of Life Sciences, 72488, Sigmaringen, Germany.
Institute of Genetics and Cancer, University of Edinburgh, UK.
Redox Biol. 2022 Oct;56:102439. doi: 10.1016/j.redox.2022.102439. Epub 2022 Aug 14.
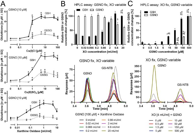
Nitrosation of critical thiols has been elaborated as reversible posttranslational modification with regulatory function in multiple disorders. Reversibility of S-nitrosation is generally associated with enzyme-mediated one-electron reductions, catalyzed by the thioredoxin system, or by nitrosoglutathione reductase. In the present study, we confirm previous evidence for a non-enzymatic de-nitrosation of nitrosoglutathione (GSNO) by superoxide. The interaction leads to the release of nitric oxide that subsequently interacts with a second molecule of superoxide (O) to form peroxynitrite. Despite the formation of peroxynitrite, approximately 40-70% of GSNO yielded reduced glutathione (GSH), depending on the applied analytical assay. The concept of O dependent denitrosation was then applied to S-nitrosated enzymes. S-nitrosation of isocitrate dehydrogenase (ICDH; NADP-dependent) was accompanied by an inhibition of the enzyme and could be reversed by dithiothreitol. Treatment of nitrosated ICDH with O indicated ca. 50% recovery of enzyme activity. Remaining inhibition was largely consequence of oxidative modifications evoked either by O or by peroxynitrite. Recovery of activity in S-nitrosated enzymes by O appears relevant only for selected examples. In contrast, recovery of reduced glutathione from the interaction of GSNO with O could represent a mechanism to regain reducing equivalents in situations of excess O formation, e.g. in the reperfusion phase after ischemia.
亚硝化作用已被详细阐述为一种具有调节功能的关键巯基的可逆翻译后修饰,在多种疾病中都有作用。S-亚硝化的可逆性通常与酶介导的单电子还原有关,由硫氧还蛋白系统或亚硝基谷胱甘肽还原酶催化。在本研究中,我们证实了先前关于超氧阴离子非酶促还原亚硝酰谷胱甘肽(GSNO)的证据。这种相互作用导致一氧化氮的释放,随后一氧化氮与第二个超氧阴离子(O)相互作用形成过氧亚硝酸根。尽管形成了过氧亚硝酸根,但根据应用的分析测定方法,大约有 40-70%的 GSNO 生成还原型谷胱甘肽(GSH)。然后,我们将 O 依赖的脱亚硝化概念应用于 S-亚硝化酶。异柠檬酸脱氢酶(ICDH;NADP 依赖性)的 S-亚硝化伴随着酶的抑制,可被二硫苏糖醇逆转。用 O 处理亚硝化的 ICDH 表明,约 50%的酶活性得到恢复。残留的抑制作用主要是由于 O 或过氧亚硝酸根引起的氧化修饰所致。O 对 S-亚硝化酶活性的恢复似乎仅适用于某些特定的例子。相比之下,GSNO 与 O 相互作用产生的还原型谷胱甘肽的恢复可能代表了在过量 O 形成情况下(例如在缺血后再灌注阶段)恢复还原当量的机制。