• 文献检索
  • 文档翻译
  • 深度研究
  • 学术资讯
  • Suppr Zotero 插件Zotero 插件
  • 邀请有礼
  • 套餐&价格
  • 历史记录
应用&插件
Suppr Zotero 插件Zotero 插件浏览器插件Mac 客户端Windows 客户端微信小程序
定价
高级版会员购买积分包购买API积分包
服务
文献检索文档翻译深度研究API 文档MCP 服务
关于我们
关于 Suppr公司介绍联系我们用户协议隐私条款
关注我们

Suppr 超能文献

核心技术专利:CN118964589B侵权必究
粤ICP备2023148730 号-1Suppr @ 2026

文献检索

告别复杂PubMed语法,用中文像聊天一样搜索,搜遍4000万医学文献。AI智能推荐,让科研检索更轻松。

立即免费搜索

文件翻译

保留排版,准确专业,支持PDF/Word/PPT等文件格式,支持 12+语言互译。

免费翻译文档

深度研究

AI帮你快速写综述,25分钟生成高质量综述,智能提取关键信息,辅助科研写作。

立即免费体验

血液透析患者治疗依从性的预测因素:一项结构方程模型研究

Predictors of Adherence to Treatment in Hemodialysis Patients: A Structural Equation Modeling.

作者信息

Asadizaker Behnaz, Gheibizadeh Mahin, Ghanbari Saeed, Araban Marzieh

机构信息

Nursing Care Research Center in Chronic Diseases, Ahvaz Jundishapur University of Medical Sciences, Ahvaz, Iran.

Department of Biostatistics and Epidemiology, Public Health School, Ahvaz Jundishapur University of Medical Sciences, Ahvaz, Iran.

出版信息

Med J Islam Repub Iran. 2022 Mar 19;36:23. doi: 10.47176/mjiri.36.23. eCollection 2022.

DOI:10.47176/mjiri.36.23
PMID:35999929
原文链接:https://pmc.ncbi.nlm.nih.gov/articles/PMC9386773/
Abstract

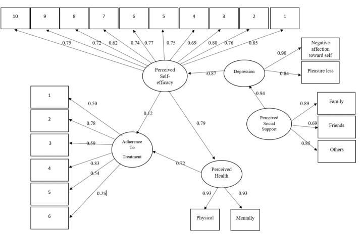
Non-compliance to the treatment is a major problem in hemodialysis patients. This study aimed to determine factors predicting adherence to treatment in hemodialysis patients in selected cities of Khuzestan province, Iran. This cross-sectional study was conducted on 500 patients undergoing hemodialysis in Ahvaz, Shush, Shushtar, and Dezful cities. The data collection tools were ESRD-AQ, perceived health, perceived social support, Beck Depression, self-efficacy, and demographic and clinical factors questionnaires. Data were analyzed using descriptive statistics, t-test, ANOVA, and Pearson's correlation coefficient. Structural equation modeling (SEM) was employed to analyze the relationship between various exogenous and endogenous or mediating variables. The results showed that all predicting variables of perceived social support, depression, self-efficacy, and perceived health had been associated with the variable of adherence to treatment. Accordingly, there was a reverse correlation between social support and depression (p< 0.001, r= -0.94), as well as depression and self-efficacy (p< 0.001, r= -0.87). There was a direct correlation between self-efficacy and perceived health (p< 0.001, r= 0.79), perceived health and adherence to treatment (p< 0.001, r= 0.72). Fitness indices also indicate the adequacy of the proposed model (X2/df= 4.94, CD=0.937, SRMR=0.076, TLI= 0.870, CFI= 0.873, RMSEA= 0.071). The results showed that high social support, low level of depression, high perceived self-efficacy, and high perceived health predicted better compliance with the treatment in hemodialysis patients. The proposed model can be used as a framework to improve adherence to treatment regimens in hemodialysis patients.

摘要

不遵守治疗方案是血液透析患者面临的一个主要问题。本研究旨在确定伊朗胡齐斯坦省部分城市血液透析患者坚持治疗的预测因素。这项横断面研究对阿瓦士、舒什、舒什塔尔和迪兹富勒市的500名接受血液透析的患者进行。数据收集工具包括终末期肾病-生活质量量表、感知健康、感知社会支持、贝克抑郁量表、自我效能感以及人口统计学和临床因素问卷。数据采用描述性统计、t检验、方差分析和皮尔逊相关系数进行分析。采用结构方程模型(SEM)分析各种外生变量、内生变量或中介变量之间的关系。结果表明,感知社会支持、抑郁、自我效能感和感知健康的所有预测变量均与治疗依从性变量相关。因此,社会支持与抑郁之间呈负相关(p<0.001,r = -0.94),抑郁与自我效能感之间也呈负相关(p<0.001,r = -0.87)。自我效能感与感知健康之间呈正相关(p<0.001,r = 0.79),感知健康与治疗依从性之间呈正相关(p<0.001,r = 0.72)。拟合指数也表明所提出模型的适宜性(卡方/自由度 = 4.94,比较拟合指数 = 0.937,标准化残差均方根 = 0.076,塔克-刘易斯指数 = 0.870,比较拟合指数 = 0.873,近似误差均方根 = 0.071)。结果表明,高社会支持、低抑郁水平、高自我效能感和高感知健康预示着血液透析患者对治疗的依从性更好。所提出的模型可作为一个框架,用于提高血液透析患者对治疗方案的依从性。

https://cdn.ncbi.nlm.nih.gov/pmc/blobs/9123/9386773/a5bfe2ade990/mjiri-36-23-g001.jpg
https://cdn.ncbi.nlm.nih.gov/pmc/blobs/9123/9386773/a5bfe2ade990/mjiri-36-23-g001.jpg
https://cdn.ncbi.nlm.nih.gov/pmc/blobs/9123/9386773/a5bfe2ade990/mjiri-36-23-g001.jpg

相似文献

1
Predictors of Adherence to Treatment in Hemodialysis Patients: A Structural Equation Modeling.血液透析患者治疗依从性的预测因素:一项结构方程模型研究
Med J Islam Repub Iran. 2022 Mar 19;36:23. doi: 10.47176/mjiri.36.23. eCollection 2022.
2
Correlation between social support, self-efficacy and health-promoting behavior in hemodialysis patients hospitalized in Karaj in 2015.2015年在卡拉季住院的血液透析患者中社会支持、自我效能感与健康促进行为之间的相关性
Electron Physician. 2017 Jul 25;9(7):4820-4827. doi: 10.19082/4820. eCollection 2017 Jul.
3
Mediating roles of medication-taking self-efficacy and depressive symptoms on self-reported medication adherence in persons with HIV: a questionnaire survey.服药自我效能感和抑郁症状对HIV感染者自我报告的服药依从性的中介作用:一项问卷调查
Int J Nurs Stud. 2008 Aug;45(8):1175-84. doi: 10.1016/j.ijnurstu.2007.08.003. Epub 2007 Oct 22.
4
Factors related to treatment adherence behaviors among old-age hemodialysis patients in Hamadan, Iran: the application of the extended theory of planned behavior during Covid-19 pandemic.伊朗哈马丹老年血液透析患者治疗依从行为相关因素:在新冠疫情大流行期间应用扩展计划行为理论。
BMC Nephrol. 2022 Feb 7;23(1):58. doi: 10.1186/s12882-022-02694-x.
5
The association between self-efficacy, perceived social support, and family resilience in patients undergoing hemodialysis: a cross-sectional study.自我效能感、感知社会支持与血液透析患者家庭韧性的关系:一项横断面研究。
BMC Nephrol. 2024 Jun 25;25(1):207. doi: 10.1186/s12882-024-03629-4.
6
[Structural Equation Modeling of Self-Management in Patients with Hemodialysis].[血液透析患者自我管理的结构方程模型]
J Korean Acad Nurs. 2017 Feb;47(1):14-24. doi: 10.4040/jkan.2017.47.1.14.
7
Influence Of Uncertainty, Depression, And Social Support On Self-Care Compliance In Hemodialysis Patients.不确定性、抑郁和社会支持对血液透析患者自我护理依从性的影响
Ther Clin Risk Manag. 2019 Oct 22;15:1243-1251. doi: 10.2147/TCRM.S218934. eCollection 2019.
8
Mapping Patients' Perceived Facilitators and Barriers to In-Center Hemodialysis Attendance to the Health Belief Model: Insights from a Qualitative Study.将患者对中心血液透析治疗依从性的感知促进因素和障碍映射到健康信念模型:一项定性研究的见解
Int J Behav Med. 2023 Feb;30(1):97-107. doi: 10.1007/s12529-022-10075-9. Epub 2022 Mar 11.
9
Social Support and Adherence to Treatment Regimens among Patients Undergoing Hemodialysis.血液透析患者的社会支持与治疗方案依从性
Healthcare (Basel). 2024 Oct 1;12(19):1958. doi: 10.3390/healthcare12191958.
10
Factors Influencing Self-Care Behavior and Treatment Adherence in Hemodialysis Patients.影响血液透析患者自我护理行为和治疗依从性的因素。
Int J Environ Res Public Health. 2021 Dec 8;18(24):12934. doi: 10.3390/ijerph182412934.

引用本文的文献

1
Assessing Quality of Life in Hemodialysis Patients in Kazakhstan: A Cross-Sectional Study.哈萨克斯坦血液透析患者生活质量评估:一项横断面研究。
J Clin Med. 2025 Jul 16;14(14):5021. doi: 10.3390/jcm14145021.
2
Self-Efficacy, Social Support, and Depression: Mediators of Medication Adherence in Dialysis Patients.自我效能感、社会支持与抑郁:透析患者药物依从性的中介因素
Healthcare (Basel). 2025 Feb 16;13(4):425. doi: 10.3390/healthcare13040425.
3
Social Support and Adherence to Treatment Regimens among Patients Undergoing Hemodialysis.

本文引用的文献

1
Correlation between social support, self-efficacy and health-promoting behavior in hemodialysis patients hospitalized in Karaj in 2015.2015年在卡拉季住院的血液透析患者中社会支持、自我效能感与健康促进行为之间的相关性
Electron Physician. 2017 Jul 25;9(7):4820-4827. doi: 10.19082/4820. eCollection 2017 Jul.
2
Effects of depression, diabetes distress, diabetes self-efficacy, and diabetes self-management on glycemic control among Chinese population with type 2 diabetes mellitus.抑郁、糖尿病困扰、糖尿病自我效能感及糖尿病自我管理对中国2型糖尿病患者血糖控制的影响
Diabetes Res Clin Pract. 2017 Sep;131:179-186. doi: 10.1016/j.diabres.2017.03.013. Epub 2017 Mar 21.
3
血液透析患者的社会支持与治疗方案依从性
Healthcare (Basel). 2024 Oct 1;12(19):1958. doi: 10.3390/healthcare12191958.
4
The relationship between hemodialysis patients' treatment adherence, procrastination, and difficulty in emotion regulation: A cross-sectional study in southeast Iran.血液透析患者的治疗依从性、拖延行为与情绪调节困难之间的关系:伊朗东南部的一项横断面研究。
Front Psychol. 2023 Jan 16;13:1041912. doi: 10.3389/fpsyg.2022.1041912. eCollection 2022.
Determinants of self-perceived health for Canadians aged 40 and older and policy implications.
40 岁及以上加拿大人自感健康的决定因素及政策意义。
Int J Equity Health. 2017 Jun 6;16(1):94. doi: 10.1186/s12939-017-0595-x.
4
Factors Associated with the Social Support of Hemodialysis Patients.血液透析患者社会支持的相关因素
Iran J Public Health. 2016 Oct;45(10):1261-1269.
5
The Prospective Associations between Self-Efficacy and Depressive Symptoms from Early to Middle Adolescence: A Cross-Lagged Model.从青少年早期到中期自我效能感与抑郁症状之间的前瞻性关联:一个交叉滞后模型。
J Youth Adolesc. 2017 Apr;46(4):744-756. doi: 10.1007/s10964-016-0614-z. Epub 2016 Nov 29.
6
Chronic Kidney Disease.慢性肾脏病。
Lancet. 2017 Mar 25;389(10075):1238-1252. doi: 10.1016/S0140-6736(16)32064-5. Epub 2016 Nov 23.
7
Association between general self-efficacy, social support, cancer-related stress and physical health-related quality of life: a path model study in patients with neuroendocrine tumors.一般自我效能感、社会支持、癌症相关压力与身体健康相关生活质量之间的关联:神经内分泌肿瘤患者的路径模型研究
Health Qual Life Outcomes. 2016 Jan 19;14:11. doi: 10.1186/s12955-016-0413-y.
8
Epidemiology of end-stage renal disease in Iran: a review article.伊朗终末期肾病的流行病学:一篇综述文章。
Saudi J Kidney Dis Transpl. 2014 May;25(3):697-702. doi: 10.4103/1319-2442.132242.
9
Quality of life, depression, adherence to treatment and illness perception of patients on haemodialysis.血液透析患者的生活质量、抑郁、治疗依从性及疾病认知
Int J Nurs Pract. 2015 Feb;21(1):1-10. doi: 10.1111/ijn.12205. Epub 2013 Oct 11.
10
The Importance of General Self-Efficacy for the Quality of Life of Adolescents with Chronic Conditions.一般自我效能感对慢性病青少年生活质量的重要性。
Soc Indic Res. 2013 Aug;113(1):551-561. doi: 10.1007/s11205-012-0110-0. Epub 2012 Jun 29.