Department of Internal Medicine, University of Kansas Medical Center, Kansas City, KS 66160-3018, USA.
Jared Grantham Kidney Institute, University of Kansas Medical Center, Kansas City, KS 66160-3018, USA.
J Mol Cell Biol. 2022 Sep 27;14(7). doi: 10.1093/jmcb/mjac050.
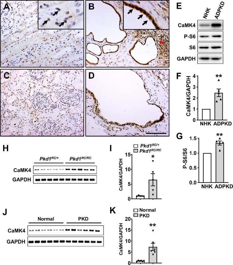
Autosomal dominant polycystic kidney disease (ADPKD) is characterized by progressive enlargement of fluid-filled cysts, causing nephron loss and a decline in renal function. Mammalian target of rapamycin (mTOR) is overactive in cyst-lining cells and contributes to abnormal cell proliferation and cyst enlargement; however, the mechanism for mTOR stimulation remains unclear. We discovered that calcium/calmodulin (CaM) dependent kinase IV (CaMK4), a multifunctional kinase, is overexpressed in the kidneys of ADPKD patients and PKD mouse models. In human ADPKD cells, CaMK4 knockdown reduced mTOR abundance and the phosphorylation of ribosomal protein S6 kinase (S6K), a downstream target of mTOR. Pharmacologic inhibition of CaMK4 with KN-93 reduced phosphorylated S6K and S6 levels and inhibited cell proliferation and in vitro cyst formation of ADPKD cells. Moreover, inhibition of calcium/CaM-dependent protein kinase kinase-β and CaM, two key upstream regulators of CaMK4, also decreased mTOR signaling. The effects of KN-93 were independent of the liver kinase B1-adenosine monophosphate-activated protein kinase (AMPK) pathway, and the combination of KN-93 and metformin, an AMPK activator, had additive inhibitory effects on mTOR signaling and in vitro cyst growth. Our data suggest that increased CaMK4 expression and activity contribute to mTOR signaling and the proliferation of cystic cells of ADPKD kidneys.
常染色体显性多囊肾病(ADPKD)的特征是充满液体的囊肿进行性增大,导致肾单位丧失和肾功能下降。哺乳动物雷帕霉素靶蛋白(mTOR)在囊壁细胞中过度活跃,导致异常细胞增殖和囊肿增大;然而,mTOR 刺激的机制仍不清楚。我们发现,钙/钙调蛋白(CaM)依赖性激酶 IV(CaMK4),一种多功能激酶,在 ADPKD 患者和 PKD 小鼠模型的肾脏中过度表达。在人 ADPKD 细胞中,CaMK4 敲低减少了 mTOR 的丰度和核糖体蛋白 S6 激酶(S6K)的磷酸化,mTOR 的下游靶标。用 KN-93 抑制 CaMK4 的药理抑制降低了磷酸化 S6K 和 S6 的水平,并抑制了 ADPKD 细胞的增殖和体外囊形成。此外,抑制钙/CaM 依赖性蛋白激酶激酶-β 和 CaM,CaMK4 的两个关键上游调节剂,也降低了 mTOR 信号。KN-93 的作用独立于肝激酶 B1-腺苷单磷酸激活蛋白激酶(AMPK)途径,KN-93 和二甲双胍的联合应用,二甲双胍是一种 AMPK 激活剂,对 mTOR 信号和体外囊生长具有相加的抑制作用。我们的数据表明,CaMK4 表达和活性的增加导致了 ADPKD 肾脏中 mTOR 信号和囊性细胞的增殖。