Suppr超能文献

无标记二次谐波产生显微镜揭示 H-ABC 微管蛋白病。

H-ABC tubulinopathy revealed by label-free second harmonic generation microscopy.

机构信息

Centro de Investigaciones en Optica A.C., Loma del Bosque 115, Colonia Lomas del Campestre, 37150, Leon, Guanajuato, Mexico.

Division of Sciences and Engineering, University of Guanajuato, Loma del Bosque 103, Colonia Lomas del Campestre, 37150, Leon, Guanajuato, Mexico.

出版信息

Sci Rep. 2022 Aug 24;12(1):14417. doi: 10.1038/s41598-022-18370-x.

Abstract

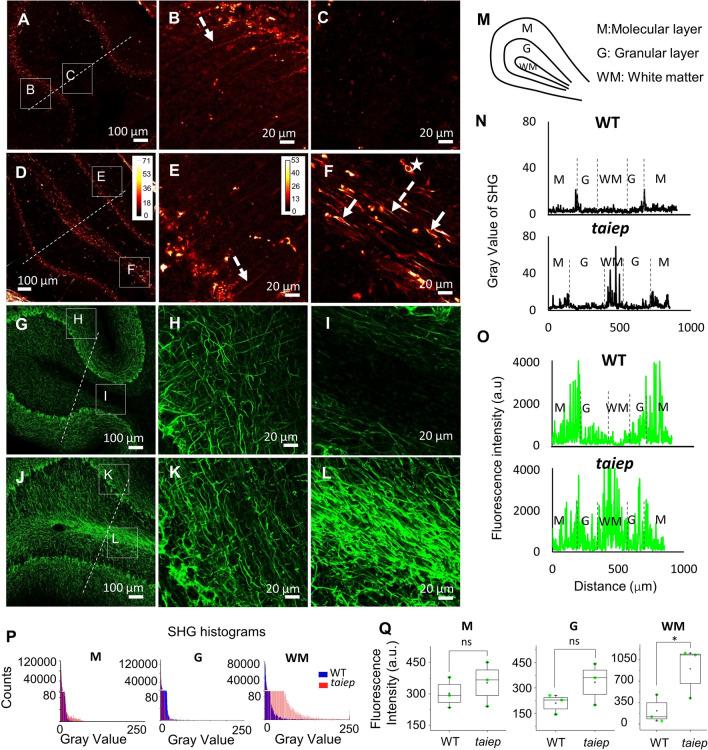
Hypomyelination with atrophy of the basal ganglia and cerebellum is a recently described tubulinopathy caused by a mutation in the tubulin beta 4a isoform, expressed in oligodendrocytes. The taiep rat is the only spontaneous tubulin beta 4a mutant available for the study of this pathology. We aimed to identify the effects of the tubulin mutation on freshly collected, unstained samples of the central white matter of taiep rats using second harmonic generation microscopy. Cytoskeletal differences between the central white matter of taiep rats and control animals were found. Nonlinear emissions from the processes and somata of oligodendrocytes in tubulin beta 4a mutant rats were consistently detected, in the shape of elongated structures and cell-like bodies, which were never detected in the controls. This signal represents the second harmonic trademark of the disease. The tissue was also fluorescently labeled and analyzed to corroborate the origin of the nonlinear signal. Besides enabling the description of structural and molecular aspects of H-ABC, our data open the door to the diagnostic use of nonlinear optics in the study of neurodegenerative diseases, with the additional advantage of a label-free approach that preserves tissue morphology and vitality.

摘要

脑基底节和小脑萎缩性脑白质营养不良是一种新近描述的微管病,由微管β4a 同工型的突变引起,该突变在少突胶质细胞中表达。taiep 大鼠是唯一一种可用于研究这种病理学的自发微管β4a 突变体。我们旨在使用二次谐波产生显微镜鉴定微管突变对 taiep 大鼠中枢白质新鲜未染色样本的影响。我们发现 taiep 大鼠和对照动物的中枢白质之间存在细胞骨架差异。在 tubulin beta 4a 突变大鼠的少突胶质细胞的突起和胞体中始终检测到非线性发射,其形状为细长结构和类似细胞的体,在对照中从未检测到。该信号代表疾病的二次谐波特征。还对组织进行了荧光标记和分析,以证实非线性信号的来源。除了能够描述 H-ABC 的结构和分子方面外,我们的数据还为非线性光学在神经退行性疾病研究中的诊断用途开辟了道路,其具有标签免费的方法的额外优势,该方法保留了组织形态和活力。

https://cdn.ncbi.nlm.nih.gov/pmc/blobs/ae0d/9402540/be5e72f95dd9/41598_2022_18370_Fig1_HTML.jpg

文献AI研究员

20分钟写一篇综述,助力文献阅读效率提升50倍。

立即体验

用中文搜PubMed

大模型驱动的PubMed中文搜索引擎

马上搜索

文档翻译

学术文献翻译模型,支持多种主流文档格式。

立即体验