Hubei Province Key Laboratory of Allergy and Immunology and Department of Immunology, Wuhan University School of Basic Medical Sciences, Wuhan, China.
Department of Allergy, Zhongnan Hospital of Wuhan University, Wuhan, China.
Front Immunol. 2022 Aug 8;13:943174. doi: 10.3389/fimmu.2022.943174. eCollection 2022.
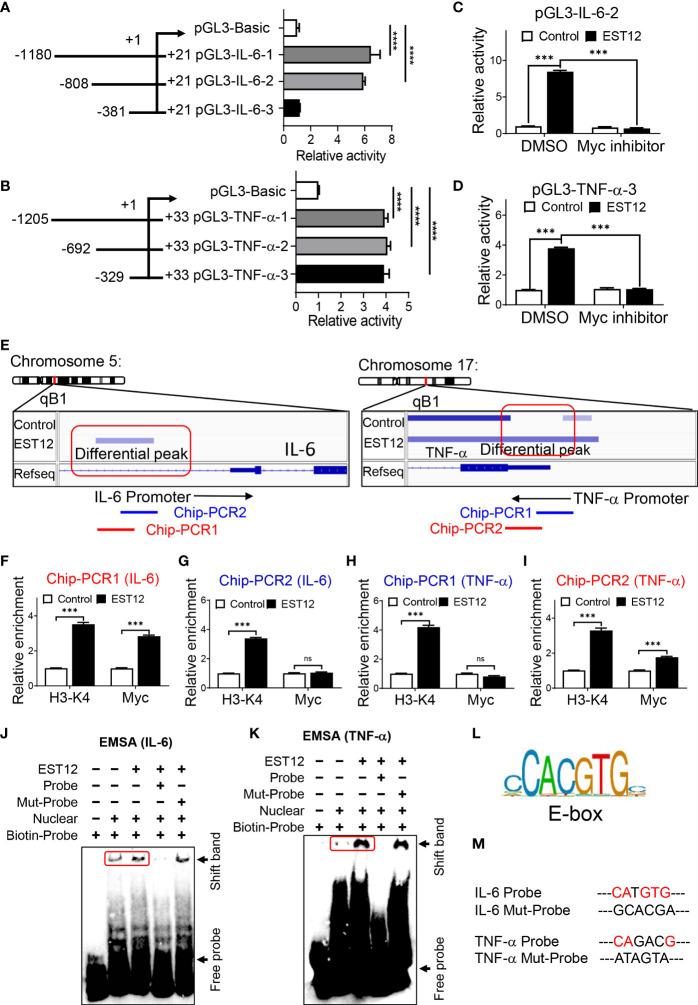
c-Myc (Myc) is a well-known transcription factor that regulates many essential cellular processes. Myc has been implicated in regulating anti-mycobacterial responses. However, its precise mechanism in modulating mycobacterial immunity remains elusive. Here, we found that a secreted Rv1579c (early secreted target with molecular weight 12 kDa, named EST12) protein, encoded by virulent () H37Rv region of deletion (RD)3, induces early expression and late degradation of Myc protein. Interestingly, EST12-induced Myc was further processed by K48 ubiquitin proteasome degradation in E3 ubiquitin ligase FBW7 dependent manner. EST12 protein activates JNK-AP1-Myc signaling pathway, promotes Myc binding to the promoters of IL-6, TNF-α and iNOS, then induces the expression of pro-inflammatory cytokines (IL-6 and TNF-α)/inducible nitric oxide synthase (iNOS)/nitric oxide (NO) to increase mycobacterial clearance in a RACK1 dependent manner, and these effects are impaired by both Myc and JNK inhibitors. Macrophages infected with EST12-deficiency strain (H37RvΔEST12) displayed less production of iNOS, IL-6 and TNF-α. In conclusion, EST12 regulates Myc expression and enhances anti-mycobacterial inflammatory response RACK1-JNK-AP1-Myc immune pathway. Our finding provides new insights into -induced immunity through Myc.
c-Myc(Myc)是一种众所周知的转录因子,可调节许多重要的细胞过程。Myc 已被牵连到调节抗分枝杆菌反应中。然而,其调节分枝杆菌免疫的确切机制仍难以捉摸。在这里,我们发现一种分泌型 Rv1579c(早期分泌靶标,分子量为 12 kDa,命名为 EST12)蛋白,由毒力()H37Rv 缺失(RD)3 区编码,诱导 Myc 蛋白的早期表达和晚期降解。有趣的是,EST12 诱导的 Myc 进一步通过 E3 泛素连接酶 FBW7 依赖性 K48 泛素蛋白酶体降解进行处理。EST12 蛋白激活 JNK-AP1-Myc 信号通路,促进 Myc 与 IL-6、TNF-α 和 iNOS 启动子结合,然后诱导促炎细胞因子(IL-6 和 TNF-α)/诱导型一氧化氮合酶(iNOS)/一氧化氮(NO)的表达,以依赖于 RACK1 的方式增加分枝杆菌清除率,这些作用分别被 Myc 和 JNK 抑制剂所损害。感染 EST12 缺陷株(H37RvΔEST12)的巨噬细胞显示出较少的 iNOS、IL-6 和 TNF-α 产生。总之,EST12 调节 Myc 表达并增强抗分枝杆菌炎症反应 RACK1-JNK-AP1-Myc 免疫途径。我们的发现为 Myc 诱导的免疫提供了新的见解。