Deng Langmei, Jiang Anqi, Zeng Hanqing, Peng Xiaoji, Song Liying
Department of Emergency, The Third Xiangya Hospital, Central South University, Changsha, HN, China.
Department of Pharmacy, The Third Xiangya Hospital, Central South University, Changsha, HN, China.
Front Pharmacol. 2022 Aug 8;13:947372. doi: 10.3389/fphar.2022.947372. eCollection 2022.
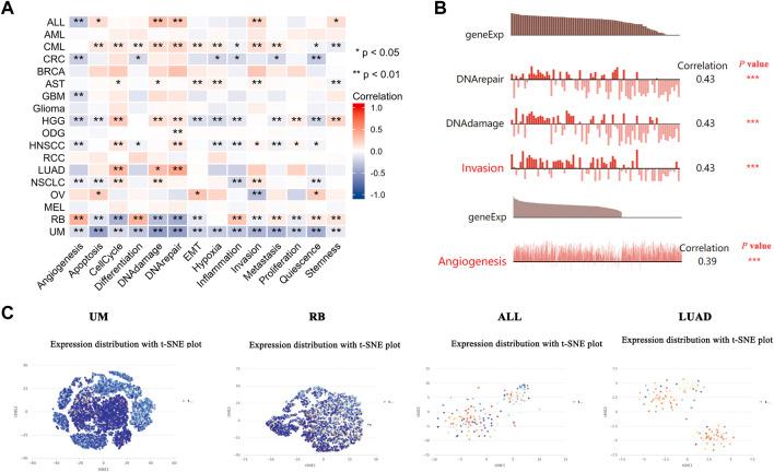
Recent studies have proposed that pyruvate dehydrogenase E1 component subunit alpha (PDHA1), a cuproptosis-key gene, is crucial to the glucose metabolism reprogram of tumor cells. However, the functional roles and regulated mechanisms of PDHA1 in multiple cancers are largely unknown. The Cancer Genome Atlas (TCGA), GEPIA2, and cBioPortal databases were utilized to elucidate the function of PDHA1 in 33 tumor types. We found that PDHA1 was aberrantly expressed in most cancer types. Lung adenocarcinoma (LUAD) patients with high PDHA1 levels were significantly correlated with poor prognosis of overall survival (OS) and first progression (FP). Kidney renal clear cell carcinoma (KIRC) patients with low PDHA1 levels displayed poor OS and disease-free survival (DFS). However, for stomach adenocarcinoma (STAD), the downregulated PDHA1 expression predicted a good prognosis in patients. Moreover, we evaluated the mutation diversity of PDHA1 in cancers and their association with prognosis. We also analyzed the protein phosphorylation and DNA methylation of PDHA1 in various tumors. The PDHA1 expression was negatively correlated with tumor-infiltrating immune cells, such as myeloid dendritic cells (DCs), B cells, and T cells in pan-cancers. Mechanically, we used single-cell sequencing to discover that the PDHA1 expression had a close link with several cancer-associated signaling pathways, such as DNA damage, cell invasion, and angiogenesis. At last, we conducted a co-expressed enrichment analysis and showed that aberrantly expressed PDHA1 participated in the regulation of mitochondrial signaling pathways, including oxidative phosphorylation, cellular respiration, and electron transfer activity. In summary, PDHA1 could be a prognostic and immune-associated biomarker in multiple cancers.
最近的研究表明,丙酮酸脱氢酶E1组分α亚基(PDHA1)作为一种铜死亡关键基因,对肿瘤细胞的糖代谢重编程至关重要。然而,PDHA1在多种癌症中的功能作用和调控机制在很大程度上尚不清楚。利用癌症基因组图谱(TCGA)、GEPIA2和cBioPortal数据库来阐明PDHA1在33种肿瘤类型中的功能。我们发现PDHA1在大多数癌症类型中异常表达。PDHA1水平高的肺腺癌(LUAD)患者与总生存期(OS)和首次进展(FP)的不良预后显著相关。PDHA1水平低的肾透明细胞癌(KIRC)患者的OS和无病生存期(DFS)较差。然而,对于胃腺癌(STAD),PDHA1表达下调预示着患者预后良好。此外,我们评估了癌症中PDHA1的突变多样性及其与预后的关系。我们还分析了各种肿瘤中PDHA1的蛋白质磷酸化和DNA甲基化。在泛癌中,PDHA1表达与肿瘤浸润免疫细胞,如髓样树突状细胞(DCs)、B细胞和T细胞呈负相关。从机制上讲,我们使用单细胞测序发现PDHA1表达与几种癌症相关信号通路密切相关,如DNA损伤、细胞侵袭和血管生成。最后,我们进行了共表达富集分析,结果表明异常表达的PDHA1参与了线粒体信号通路的调控,包括氧化磷酸化、细胞呼吸和电子传递活性。总之,PDHA1可能是多种癌症中的一种预后和免疫相关生物标志物。