Suppr超能文献

检测非小细胞肺癌患者中与常见免疫治疗生物标志物相关的潜在突变基因。

Detection of Potential Mutated Genes Associated with Common Immunotherapy Biomarkers in Non-Small-Cell Lung Cancer Patients.

机构信息

Department of Thoracic Surgery, Chinese Academy of Medical Sciences and Peking Union Medical College Hospital, Beijing 100730, China.

Tianjin Marvel Medical Laboratory, Tianjin Marvelbio Technology Co., Ltd., Tianjin 300381, China.

出版信息

Curr Oncol. 2022 Aug 15;29(8):5715-5730. doi: 10.3390/curroncol29080451.

Abstract

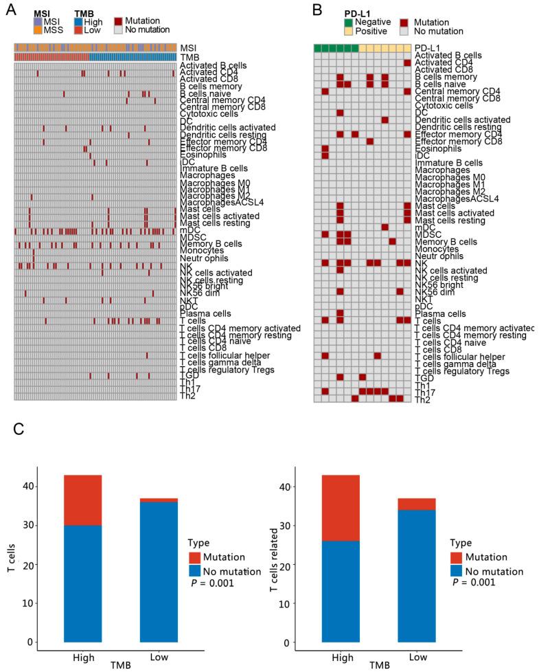
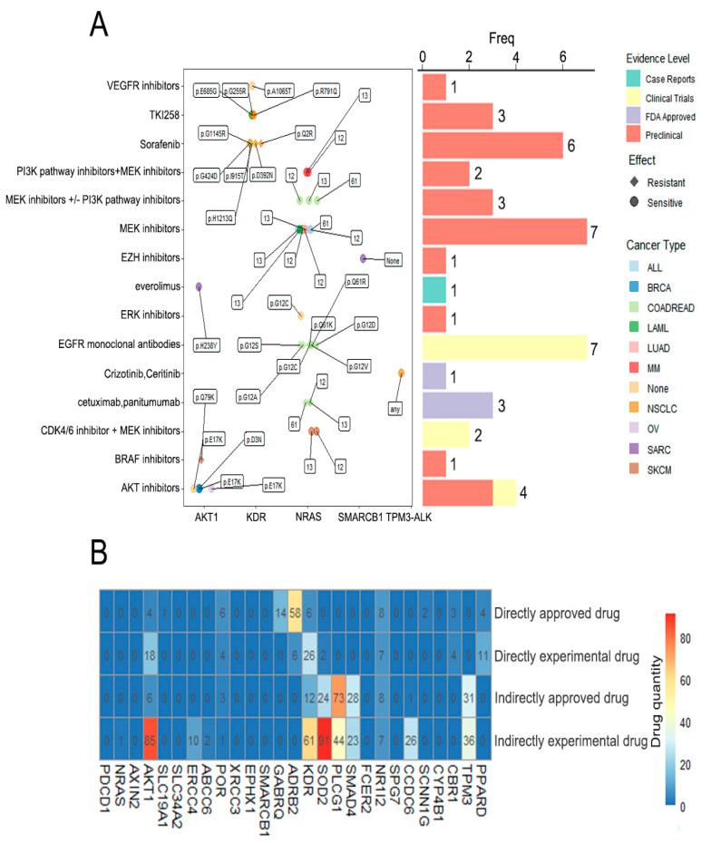
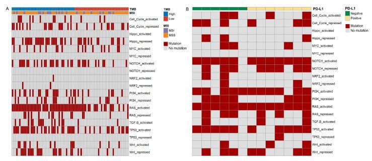
Microsatellite instability (MSI), high tumor mutation burden (TMB-H) and programmed cell death 1 ligand 1 (PD-L1) expression are hot biomarkers related to the improvement of immunotherapy response. Two cohorts of non-small-cell lung cancer (NSCLC) were collected and sequenced via targeted next-generation sequencing. Drug analysis was then performed on the shared genes using three different databases: Drugbank, DEPO and DRUGSURV. A total of 27 common genes were mutated in at least two groups of TMB-H-, MSI- and PD-L1-positive groups. , , and were severally involved in PI3K-activated, transforming growth factor beta (TGF-β)-activated, Hippo-repressed and Wnt-repressed pathways. This study provides an understanding of the mutated genes related to the immunotherapy biomarkers of NSCLC.

摘要

微卫星不稳定性(MSI)、高肿瘤突变负担(TMB-H)和程序性细胞死亡配体 1(PD-L1)表达是与免疫治疗反应改善相关的热门生物标志物。收集了两批非小细胞肺癌(NSCLC)患者的样本,并通过靶向下一代测序进行了测序。然后使用三个不同的数据库:Drugbank、DEPO 和 DRUGSURV 对共享基因进行药物分析。在 TMB-H-、MSI-和 PD-L1 阳性组中,至少有两个组中存在 27 个常见基因发生突变。这些基因分别参与了 PI3K 激活、转化生长因子-β(TGF-β)激活、Hippo 抑制和 Wnt 抑制途径。这项研究提供了对与 NSCLC 免疫治疗生物标志物相关的突变基因的理解。

https://cdn.ncbi.nlm.nih.gov/pmc/blobs/3096/9406727/7ce3ec6308fb/curroncol-29-00451-g001a.jpg

文献检索

告别复杂PubMed语法,用中文像聊天一样搜索,搜遍4000万医学文献。AI智能推荐,让科研检索更轻松。

立即免费搜索

文件翻译

保留排版,准确专业,支持PDF/Word/PPT等文件格式,支持 12+语言互译。

免费翻译文档

深度研究

AI帮你快速写综述,25分钟生成高质量综述,智能提取关键信息,辅助科研写作。

立即免费体验