State Key Laboratory of Experimental Hematology, National Clinical Research Center for Blood Diseases, Haihe Laboratory of Cell Ecosystem, Institute of Hematology and Blood Diseases Hospital, Chinese Academy of Medical Sciences and Peking Union Medical College, Tianjin.
The Province and Ministry Co-sponsored Collaborative Innovation Center for Medical Epigenetics, Department of Cell Biology, Tianjin Medical University, Tianjin.
Haematologica. 2023 May 1;108(5):1359-1373. doi: 10.3324/haematol.2021.280320.
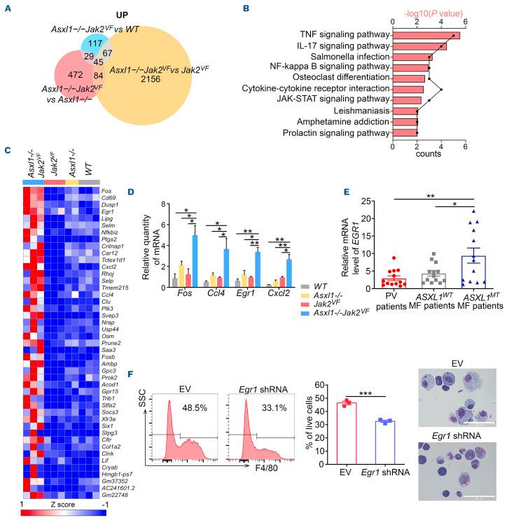
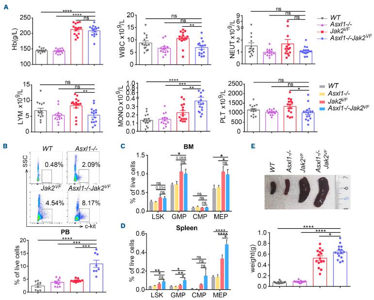
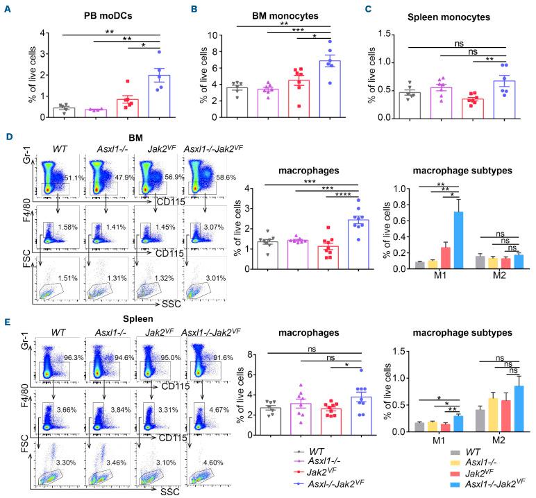
Apart from the central role of the activated JAK/STAT signaling pathway, ASXL1 mutations are the most recurrent additional mutations in myeloproliferative neoplasms and occur much more commonly in myelofibrosis than in essential thrombocythemia and polycythemia vera. However, the mechanism of the association with ASXL1 mutations and bone marrow fibrosis remains unknown. Here, integrating our own data from patients with myeloproliferative neoplasms and a hematopoietic-specific Asxl1 deletion/Jak2V617F mouse model, we show that ASXL1 mutations are associated with advanced myeloproliferative neoplasm phenotypes and onset of myelofibrosis. ASXL1 mutations induce skewed monocyte/macrophage and neoplastic monocyte-derived fibrocyte differentiation, consequently they enhance inflammation and bone marrow fibrosis. Consistently, the loss of ASXL1 and JAK2V617F mutations in hematopoietic stem and progenitor cells leads to enhanced activation of polycomb group target genes, such as EGR1. The upregulation of EGR1, in turn, accounts for increased hematopoietic stem and progenitor cell commitment to the monocyte/macrophage lineage. Moreover, EGR1 induces the activation of TNFA and thereby further drives the differentiation of monocytes to fibrocytes. Accordingly, combined treatment with a TNFR antagonist and ruxolitinib significantly reduces fibrocyte production in vitro. Altogether, these findings demonstrate that ASXL1 mutations accelerate fibrocyte production and inflammation in myeloproliferative neoplasms via the EGR1-TNFA axis, explaining the cellular and molecular basis for bone marrow fibrosis and the proof-ofconcept for anti-fibrosis treatment.
除了激活的 JAK/STAT 信号通路的核心作用外,ASXL1 突变是骨髓增殖性肿瘤中最常见的额外突变,并且在骨髓纤维化中比在原发性血小板增多症和真性红细胞增多症中更为常见。然而,与 ASXL1 突变和骨髓纤维化相关的机制尚不清楚。在这里,我们整合了自己在骨髓增殖性肿瘤患者中的数据以及造血特异性 Asxl1 缺失/Jak2V617F 小鼠模型的数据,结果表明 ASXL1 突变与晚期骨髓增殖性肿瘤表型和骨髓纤维化的发生相关。ASXL1 突变诱导偏倚性单核细胞/巨噬细胞和肿瘤性单核细胞衍生的成纤维细胞分化,从而增强炎症和骨髓纤维化。一致地,造血干细胞和祖细胞中 ASXL1 的缺失和 JAK2V617F 突变导致多梳组靶基因(如 EGR1)的激活增强。EGR1 的上调反过来又导致造血干细胞和祖细胞向单核细胞/巨噬细胞谱系的分化增加。此外,EGR1 诱导 TNFA 的激活,从而进一步驱动单核细胞向成纤维细胞的分化。因此,TNFR 拮抗剂和鲁索利替尼的联合治疗可显著减少体外成纤维细胞的产生。总之,这些发现表明 ASXL1 突变通过 EGR1-TNFA 轴加速骨髓增殖性肿瘤中成纤维细胞的产生和炎症,解释了骨髓纤维化的细胞和分子基础,以及抗纤维化治疗的概念验证。