School of Biological Sciences and Institute of Molecular Biology and Genetics, Seoul National University, 1 Gwanak-Ro, Gwanak-Gu, Seoul, 08826, Republic of Korea.
Bio-MAX/N-Bio Institute, Seoul National University, 1 Gwanak-Ro, Gwanak-Gu, Seoul, 08826, Republic of Korea.
Commun Biol. 2022 Aug 25;5(1):872. doi: 10.1038/s42003-022-03830-x.
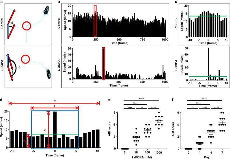
Although levodopa is the most effective medication for Parkinson's disease, long-term levodopa treatment is largely compromised due to late motor complications, including levodopa-induced dyskinesia (LID). However, the genetic basis of LID pathogenesis has not been fully understood. Here, we discover genes pathogenic for LID using Drosophila genetics and behavioral analyses combined with genome-wide association studies on 578 patients clinically diagnosed with LID. Similar to the therapeutic effect of levodopa in patients, acute levodopa treatments restore the motor defect of Parkinson's disease model flies, while prolonged treatments cause LID-related symptoms, such as increased yawing, freezing and abrupt acceleration of locomotion. These symptoms require dopamine 1-like receptor 1 and are induced by neuronal overexpression of the receptor. Among genes selected from our analyses in the patient genome, neuronal knockdown of adenylyl cyclase 2 suppresses the levodopa-induced phenotypes and the receptor overexpression-induced symptoms in Drosophila. Together, our study provides genetic insights for LID pathogenesis through the D1-like receptor-adenylyl cyclase 2 signaling axis.
虽然左旋多巴是治疗帕金森病最有效的药物,但由于晚期运动并发症,包括左旋多巴诱导的运动障碍(LID),长期使用左旋多巴治疗受到了很大的限制。然而,LID 发病机制的遗传基础尚未完全阐明。在这里,我们使用果蝇遗传学和行为分析,结合对 578 名临床诊断为 LID 的患者进行的全基因组关联研究,发现了与 LID 相关的致病基因。类似于左旋多巴在患者中的治疗效果,急性左旋多巴治疗可恢复帕金森病模型果蝇的运动缺陷,而长期治疗则会导致 LID 相关症状,如偏航增加、冻结和运动突然加速。这些症状需要多巴胺 1 样受体 1,并由受体的神经元过表达引起。在我们对患者基因组中分析的基因中,腺苷酸环化酶 2 的神经元敲低可抑制果蝇中左旋多巴诱导的表型和受体过表达诱导的症状。总之,我们的研究通过 D1 样受体-腺苷酸环化酶 2 信号轴为 LID 发病机制提供了遗传见解。