• 文献检索
  • 文档翻译
  • 深度研究
  • 学术资讯
  • Suppr Zotero 插件Zotero 插件
  • 邀请有礼
  • 套餐&价格
  • 历史记录
应用&插件
Suppr Zotero 插件Zotero 插件浏览器插件Mac 客户端Windows 客户端微信小程序
定价
高级版会员购买积分包购买API积分包
服务
文献检索文档翻译深度研究API 文档MCP 服务
关于我们
关于 Suppr公司介绍联系我们用户协议隐私条款
关注我们

Suppr 超能文献

核心技术专利:CN118964589B侵权必究
粤ICP备2023148730 号-1Suppr @ 2026

文献检索

告别复杂PubMed语法,用中文像聊天一样搜索,搜遍4000万医学文献。AI智能推荐,让科研检索更轻松。

立即免费搜索

文件翻译

保留排版,准确专业,支持PDF/Word/PPT等文件格式,支持 12+语言互译。

免费翻译文档

深度研究

AI帮你快速写综述,25分钟生成高质量综述,智能提取关键信息,辅助科研写作。

立即免费体验

自噬损伤对经验和饮食相关突触可塑性的影响。

Impact of Autophagy Impairment on Experience- and Diet-Related Synaptic Plasticity.

机构信息

School of Life Sciences, University of Warwick, Coventry CV4 7AL, UK.

出版信息

Int J Mol Sci. 2022 Aug 17;23(16):9228. doi: 10.3390/ijms23169228.

DOI:10.3390/ijms23169228
PMID:36012495
原文链接:https://pmc.ncbi.nlm.nih.gov/articles/PMC9408861/
Abstract

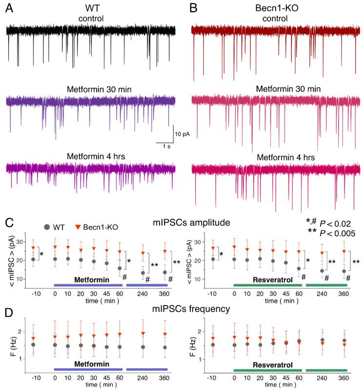
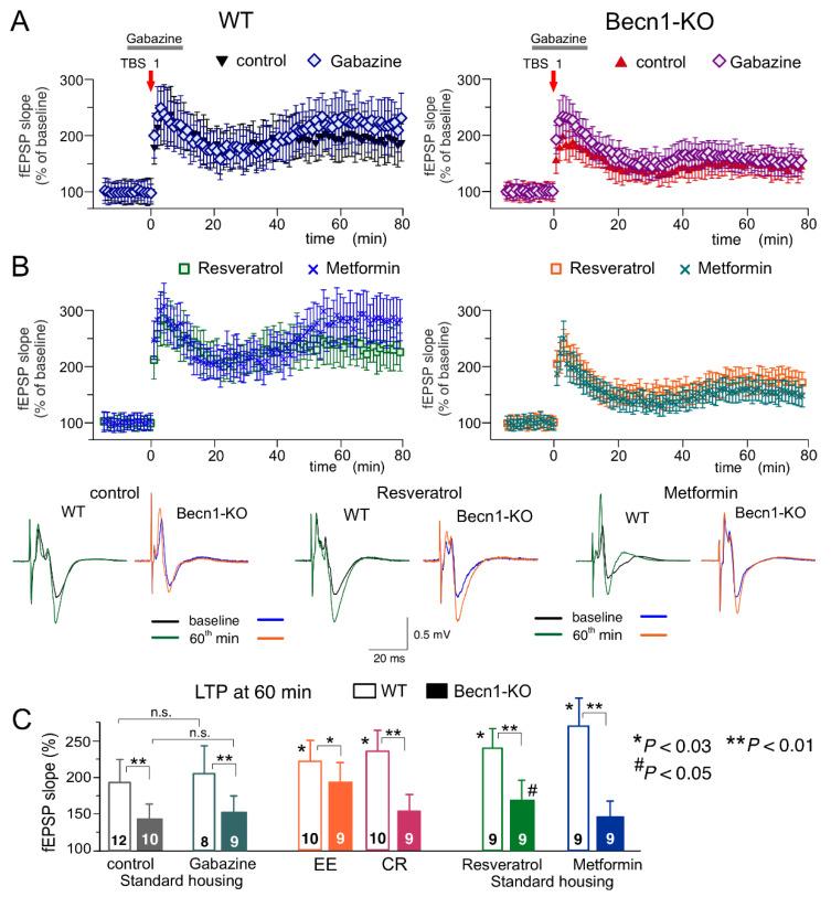
The beneficial effects of diet and exercise on brain function are traditionally attributed to the enhancement of autophagy, which plays a key role in neuroprotection via the degradation of potentially harmful intracellular structures. The molecular machinery of autophagy has also been suggested to influence synaptic signaling via interaction with trafficking and endocytosis of synaptic vesicles and proteins. Still, the role of autophagy in the regulation of synaptic plasticity remains elusive, especially in the mammalian brain. We explored the impact of autophagy on synaptic transmission and homeostatic and acute synaptic plasticity using transgenic mice with induced deletion of the Beclin1 protein. We observed down-regulation of glutamatergic and up-regulation of GABAergic synaptic currents and impairment of long-term plasticity in the neocortex and hippocampus of Beclin1-deficient mice. Beclin1 deficiency also significantly reduced the effects of environmental enrichment, caloric restriction and its pharmacological mimetics (metformin and resveratrol) on synaptic transmission and plasticity. Taken together, our data strongly support the importance of autophagy in the regulation of excitatory and inhibitory synaptic transmission and synaptic plasticity in the neocortex and hippocampus. Our results also strongly suggest that the positive modulatory actions of metformin and resveratrol in acute and homeostatic synaptic plasticity, and therefore their beneficial effects on brain function, occur via the modulation of autophagy.

摘要

饮食和运动对大脑功能的有益影响传统上归因于自噬的增强,自噬通过降解潜在有害的细胞内结构在神经保护中发挥关键作用。自噬的分子机制也被认为通过与突触囊泡和蛋白质的运输和内吞作用相互作用来影响突触信号转导。尽管如此,自噬在调节突触可塑性中的作用仍然难以捉摸,尤其是在哺乳动物大脑中。我们使用诱导 Beclin1 蛋白缺失的转基因小鼠,探讨了自噬对突触传递以及稳态和急性突触可塑性的影响。我们观察到 Beclin1 缺陷型小鼠的谷氨酸能突触电流下调和 GABA 能突触电流上调,以及长时程可塑性受损。Beclin1 缺乏还显著降低了环境富集、热量限制及其药理学模拟物(二甲双胍和白藜芦醇)对突触传递和可塑性的影响。总之,我们的数据强烈支持自噬在调节新皮层和海马中的兴奋性和抑制性突触传递和突触可塑性中的重要性。我们的结果还强烈表明,二甲双胍和白藜芦醇在急性和稳态突触可塑性中的正调节作用,以及它们对大脑功能的有益影响,是通过自噬的调节而发生的。

https://cdn.ncbi.nlm.nih.gov/pmc/blobs/9462/9408861/4b696dc730a6/ijms-23-09228-g008.jpg
https://cdn.ncbi.nlm.nih.gov/pmc/blobs/9462/9408861/710ef49a29ea/ijms-23-09228-g001.jpg
https://cdn.ncbi.nlm.nih.gov/pmc/blobs/9462/9408861/9c80a3dfd6cc/ijms-23-09228-g002.jpg
https://cdn.ncbi.nlm.nih.gov/pmc/blobs/9462/9408861/81b9c345f92e/ijms-23-09228-g003.jpg
https://cdn.ncbi.nlm.nih.gov/pmc/blobs/9462/9408861/0ae7a4be4ca5/ijms-23-09228-g004.jpg
https://cdn.ncbi.nlm.nih.gov/pmc/blobs/9462/9408861/f88baaeef91d/ijms-23-09228-g005.jpg
https://cdn.ncbi.nlm.nih.gov/pmc/blobs/9462/9408861/94d73e467205/ijms-23-09228-g006.jpg
https://cdn.ncbi.nlm.nih.gov/pmc/blobs/9462/9408861/bb6cf2078a54/ijms-23-09228-g007.jpg
https://cdn.ncbi.nlm.nih.gov/pmc/blobs/9462/9408861/4b696dc730a6/ijms-23-09228-g008.jpg
https://cdn.ncbi.nlm.nih.gov/pmc/blobs/9462/9408861/710ef49a29ea/ijms-23-09228-g001.jpg
https://cdn.ncbi.nlm.nih.gov/pmc/blobs/9462/9408861/9c80a3dfd6cc/ijms-23-09228-g002.jpg
https://cdn.ncbi.nlm.nih.gov/pmc/blobs/9462/9408861/81b9c345f92e/ijms-23-09228-g003.jpg
https://cdn.ncbi.nlm.nih.gov/pmc/blobs/9462/9408861/0ae7a4be4ca5/ijms-23-09228-g004.jpg
https://cdn.ncbi.nlm.nih.gov/pmc/blobs/9462/9408861/f88baaeef91d/ijms-23-09228-g005.jpg
https://cdn.ncbi.nlm.nih.gov/pmc/blobs/9462/9408861/94d73e467205/ijms-23-09228-g006.jpg
https://cdn.ncbi.nlm.nih.gov/pmc/blobs/9462/9408861/bb6cf2078a54/ijms-23-09228-g007.jpg
https://cdn.ncbi.nlm.nih.gov/pmc/blobs/9462/9408861/4b696dc730a6/ijms-23-09228-g008.jpg

相似文献

1
Impact of Autophagy Impairment on Experience- and Diet-Related Synaptic Plasticity.自噬损伤对经验和饮食相关突触可塑性的影响。
Int J Mol Sci. 2022 Aug 17;23(16):9228. doi: 10.3390/ijms23169228.
2
Astroglia-Derived BDNF and MSK-1 Mediate Experience- and Diet-Dependent Synaptic Plasticity.星形胶质细胞衍生的脑源性神经营养因子和丝裂原和应激激活蛋白激酶1介导经验和饮食依赖性突触可塑性。
Brain Sci. 2020 Jul 18;10(7):462. doi: 10.3390/brainsci10070462.
3
Astrocytes as Perspective Targets of Exercise- and Caloric Restriction-Mimetics.星形胶质细胞作为运动和热量限制模拟物的潜在靶点。
Neurochem Res. 2021 Oct;46(10):2746-2759. doi: 10.1007/s11064-021-03277-2. Epub 2021 Mar 7.
4
EEA1 restores homeostatic synaptic plasticity in hippocampal neurons from Rett syndrome mice.EEA1 恢复 Rett 综合征小鼠海马神经元的稳态突触可塑性。
J Physiol. 2017 Aug 15;595(16):5699-5712. doi: 10.1113/JP274450. Epub 2017 Jul 12.
5
Dystroglycan mediates homeostatic synaptic plasticity at GABAergic synapses.肌聚糖在 GABA 能突触的稳态突触可塑性中起介导作用。
Proc Natl Acad Sci U S A. 2014 May 6;111(18):6810-5. doi: 10.1073/pnas.1321774111. Epub 2014 Apr 21.
6
Synaptic retinoic acid receptor signaling mediates mTOR-dependent metaplasticity that controls hippocampal learning.突触视黄酸受体信号转导介导 mTOR 依赖性的形质可塑性,从而控制海马体学习。
Proc Natl Acad Sci U S A. 2019 Apr 2;116(14):7113-7122. doi: 10.1073/pnas.1820690116. Epub 2019 Feb 19.
7
Cell type-specific long-term plasticity at glutamatergic synapses onto hippocampal interneurons expressing either parvalbumin or CB1 cannabinoid receptor.表达囊泡相关蛋白或大麻素 CB1 受体的海马中间神经元上谷氨酸能突触的细胞类型特异性长时程可塑性。
J Neurosci. 2010 Jan 27;30(4):1337-47. doi: 10.1523/JNEUROSCI.3481-09.2010.
8
Control of Homeostatic Synaptic Plasticity by AKAP-Anchored Kinase and Phosphatase Regulation of Ca-Permeable AMPA Receptors.钙通透性 AMPA 受体的 AKAP 锚定激酶和磷酸酶调节对稳态突触可塑性的控制。
J Neurosci. 2018 Mar 14;38(11):2863-2876. doi: 10.1523/JNEUROSCI.2362-17.2018. Epub 2018 Feb 13.
9
Postsynaptic density 95 controls AMPA receptor incorporation during long-term potentiation and experience-driven synaptic plasticity.突触后致密蛋白95在长时程增强和经验驱动的突触可塑性过程中控制AMPA受体的整合。
J Neurosci. 2004 Jan 28;24(4):916-27. doi: 10.1523/JNEUROSCI.4733-03.2004.
10
Age- and Experience-Related Plasticity of ATP-Mediated Signaling in the Neocortex.新皮层中ATP介导信号的年龄和经验相关可塑性
Front Cell Neurosci. 2019 May 29;13:242. doi: 10.3389/fncel.2019.00242. eCollection 2019.

引用本文的文献

1
Neural Excitatory/Inhibitory Imbalance in Motor Aging: From Genetic Mechanisms to Therapeutic Challenges.运动衰老中的神经兴奋/抑制失衡:从遗传机制到治疗挑战
Biology (Basel). 2025 Mar 7;14(3):272. doi: 10.3390/biology14030272.
2
Neuronal Autophagy: Regulations and Implications in Health and Disease.神经元自噬:在健康和疾病中的调控与意义。
Cells. 2024 Jan 4;13(1):103. doi: 10.3390/cells13010103.
3
Neuroplasticity to autophagy cross-talk in a therapeutic effect of physical exercises and irisin in ADHD.神经可塑性与自噬的相互作用在体育锻炼和鸢尾素治疗多动症中的疗效

本文引用的文献

1
Dendritic autophagy degrades postsynaptic proteins and is required for long-term synaptic depression in mice.树突自噬降解突触后蛋白,并且对于小鼠的长时程突触抑制是必需的。
Nat Commun. 2022 Feb 3;13(1):680. doi: 10.1038/s41467-022-28301-z.
2
Astrocytes as Perspective Targets of Exercise- and Caloric Restriction-Mimetics.星形胶质细胞作为运动和热量限制模拟物的潜在靶点。
Neurochem Res. 2021 Oct;46(10):2746-2759. doi: 10.1007/s11064-021-03277-2. Epub 2021 Mar 7.
3
Astroglia-Derived BDNF and MSK-1 Mediate Experience- and Diet-Dependent Synaptic Plasticity.
Front Mol Neurosci. 2023 Jan 26;15:997054. doi: 10.3389/fnmol.2022.997054. eCollection 2022.
4
How Are Synapses Born? A Functional and Molecular View of the Role of the Wnt Signaling Pathway.神经突触是如何产生的?Wnt 信号通路的功能和分子作用。
Int J Mol Sci. 2022 Dec 31;24(1):708. doi: 10.3390/ijms24010708.
星形胶质细胞衍生的脑源性神经营养因子和丝裂原和应激激活蛋白激酶1介导经验和饮食依赖性突触可塑性。
Brain Sci. 2020 Jul 18;10(7):462. doi: 10.3390/brainsci10070462.
4
Autophagy controls the induction and developmental decline of NMDAR-LTD through endocytic recycling.自噬通过内吞体循环控制 NMDA 受体 LTD 的诱导和发育衰退。
Nat Commun. 2020 Jun 12;11(1):2979. doi: 10.1038/s41467-020-16794-5.
5
Autophagy coupled to translation is required for long-term memory.自噬与翻译偶联是长期记忆所必需的。
Autophagy. 2021 Jul;17(7):1614-1635. doi: 10.1080/15548627.2020.1775393. Epub 2020 Jun 17.
6
SIPA1L2 controls trafficking and local signaling of TrkB-containing amphisomes at presynaptic terminals.SIPA1L2 控制含有 TrkB 的内体小泡在突触前末端的运输和局部信号转导。
Nat Commun. 2019 Nov 29;10(1):5448. doi: 10.1038/s41467-019-13224-z.
7
Neuronal Autophagy in Synaptic Functions and Psychiatric Disorders.神经元自噬在突触功能和精神疾病中的作用。
Biol Psychiatry. 2020 May 1;87(9):787-796. doi: 10.1016/j.biopsych.2019.07.018. Epub 2019 Jul 29.
8
LC3-Associated Endocytosis Facilitates β-Amyloid Clearance and Mitigates Neurodegeneration in Murine Alzheimer's Disease.LC3 相关内吞作用促进β-淀粉样蛋白清除并减轻小鼠阿尔茨海默病的神经退行性变。
Cell. 2019 Jul 25;178(3):536-551.e14. doi: 10.1016/j.cell.2019.05.056. Epub 2019 Jun 27.
9
Age- and Experience-Related Plasticity of ATP-Mediated Signaling in the Neocortex.新皮层中ATP介导信号的年龄和经验相关可塑性
Front Cell Neurosci. 2019 May 29;13:242. doi: 10.3389/fncel.2019.00242. eCollection 2019.
10
Aging, lifestyle and dementia.衰老、生活方式与痴呆。
Neurobiol Dis. 2019 Oct;130:104481. doi: 10.1016/j.nbd.2019.104481. Epub 2019 May 25.