• 文献检索
  • 文档翻译
  • 深度研究
  • 学术资讯
  • Suppr Zotero 插件Zotero 插件
  • 邀请有礼
  • 套餐&价格
  • 历史记录
应用&插件
Suppr Zotero 插件Zotero 插件浏览器插件Mac 客户端Windows 客户端微信小程序
定价
高级版会员购买积分包购买API积分包
服务
文献检索文档翻译深度研究API 文档MCP 服务
关于我们
关于 Suppr公司介绍联系我们用户协议隐私条款
关注我们

Suppr 超能文献

核心技术专利:CN118964589B侵权必究
粤ICP备2023148730 号-1Suppr @ 2026

文献检索

告别复杂PubMed语法,用中文像聊天一样搜索,搜遍4000万医学文献。AI智能推荐,让科研检索更轻松。

立即免费搜索

文件翻译

保留排版,准确专业,支持PDF/Word/PPT等文件格式,支持 12+语言互译。

免费翻译文档

深度研究

AI帮你快速写综述,25分钟生成高质量综述,智能提取关键信息,辅助科研写作。

立即免费体验

对来自膀胱癌和输尿管癌的患者来源异种移植瘤进行综合分子和药理学特征分析,确定了新的潜在治疗方法。

Integrated molecular and pharmacological characterization of patient-derived xenografts from bladder and ureteral cancers identifies new potential therapies.

作者信息

Lang Hervé, Béraud Claire, Cabel Luc, Fontugne Jacqueline, Lassalle Myriam, Krucker Clémentine, Dufour Florent, Groeneveld Clarice S, Dixon Victoria, Meng Xiangyu, Kamoun Aurélie, Chapeaublanc Elodie, De Reynies Aurélien, Gamé Xavier, Rischmann Pascal, Bieche Ivan, Masliah-Planchon Julien, Beaurepere Romane, Allory Yves, Lindner Véronique, Misseri Yolande, Radvanyi François, Lluel Philippe, Bernard-Pierrot Isabelle, Massfelder Thierry

机构信息

Department of Urology, New Civil Hospital and Fédération de Médecine Translationnelle de Strasbourg (FMTS), Strasbourg, France.

Urosphere, Toulouse, France.

出版信息

Front Oncol. 2022 Aug 11;12:930731. doi: 10.3389/fonc.2022.930731. eCollection 2022.

DOI:10.3389/fonc.2022.930731
PMID:36033544
原文链接:https://pmc.ncbi.nlm.nih.gov/articles/PMC9405192/
Abstract

BACKGROUND

Muscle-invasive bladder cancer (MIBC) and upper urinary tract urothelial carcinoma (UTUC) are molecularly heterogeneous. Despite chemotherapies, immunotherapies, or anti-fibroblast growth factor receptor (FGFR) treatments, these tumors are still of a poor outcome. Our objective was to develop a bank of patient-derived xenografts (PDXs) recapitulating the molecular heterogeneity of MIBC and UTUC, to facilitate the preclinical identification of therapies.

METHODS

Fresh tumors were obtained from patients and subcutaneously engrafted into immune-compromised mice. Patient tumors and matched PDXs were compared regarding histopathology, transcriptomic (microarrays), and genomic profiles [targeted Next-Generation Sequencing (NGS)]. Several PDXs were treated with chemotherapy (cisplatin/gemcitabine) or targeted therapies [FGFR and epidermal growth factor (EGFR) inhibitors].

RESULTS

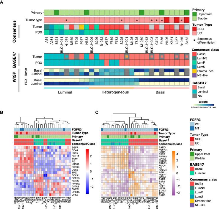
A total of 31 PDXs were established from 1 non-MIBC, 25 MIBC, and 5 upper urinary tract tumors, including 28 urothelial (UC) and 3 squamous cell carcinomas (SCCs). Integrated genomic and transcriptomic profiling identified the PDXs of three different consensus molecular subtypes [basal/squamous (Ba/Sq), luminal papillary, and luminal unstable] and included -mutated PDXs. High histological and genomic concordance was found between matched patient tumor/PDX. Discordance in molecular subtypes, such as a Ba/Sq patient tumor giving rise to a luminal papillary PDX, was observed (n=5) at molecular and histological levels. Ten models were treated with cisplatin-based chemotherapy, and we did not observe any association between subtypes and the response. Of the three Ba/Sq models treated with anti-EGFR therapy, two models were sensitive, and one model, of the sarcomatoid variant, was resistant. The treatment of three FGFR3-mutant PDXs with combined FGFR/EGFR inhibitors was more efficient than anti-FGFR3 treatment alone.

CONCLUSIONS

We developed preclinical PDX models that recapitulate the molecular heterogeneity of MIBCs and UTUC, including actionable mutations, which will represent an essential tool in therapy development. The pharmacological characterization of the PDXs suggested that the upper urinary tract and MIBCs, not only UC but also SCC, with similar molecular characteristics could benefit from the same treatments including anti-FGFR for FGFR3-mutated tumors and anti-EGFR for basal ones and showed a benefit for combined FGFR/EGFR inhibition in FGFR3-mutant PDXs, compared to FGFR inhibition alone.

摘要

背景

肌层浸润性膀胱癌(MIBC)和上尿路尿路上皮癌(UTUC)在分子层面具有异质性。尽管有化疗、免疫疗法或抗成纤维细胞生长因子受体(FGFR)治疗,但这些肿瘤的预后仍然很差。我们的目标是建立一组能重现MIBC和UTUC分子异质性的患者来源异种移植瘤(PDX)库,以促进临床前治疗方法的鉴定。

方法

从患者处获取新鲜肿瘤,并皮下移植到免疫缺陷小鼠体内。对患者肿瘤和匹配的PDX进行组织病理学、转录组学(微阵列)和基因组图谱[靶向新一代测序(NGS)]比较。对几个PDX进行化疗(顺铂/吉西他滨)或靶向治疗[FGFR和表皮生长因子(EGFR)抑制剂]。

结果

共从1例非MIBC、25例MIBC和5例上尿路肿瘤中建立了31个PDX,包括28例尿路上皮癌(UC)和3例鳞状细胞癌(SCC)。综合基因组和转录组分析确定了三种不同的共识分子亚型[基底/鳞状(Ba/Sq)、腔面乳头状和腔面不稳定]的PDX,并包括有突变的PDX。在匹配的患者肿瘤/PDX之间发现了高度的组织学和基因组一致性。在分子和组织学水平上观察到分子亚型的不一致,例如Ba/Sq患者肿瘤产生了腔面乳头状PDX(n = 5)。对10个模型进行了基于顺铂的化疗,我们未观察到亚型与反应之间的任何关联。在用抗EGFR治疗的三个Ba/Sq模型中,两个模型敏感,而一个肉瘤样变体模型耐药。用FGFR/EGFR联合抑制剂治疗三个FGFR3突变的PDX比单独使用抗FGFR3治疗更有效。

结论

我们建立了临床前PDX模型,该模型重现了MIBC和UTUC的分子异质性,包括可操作的突变,这将成为治疗开发中的重要工具。PDX的药理学特征表明,具有相似分子特征的上尿路和MIBC,不仅是UC,还有SCC,可从相同的治疗中获益,包括对FGFR3突变肿瘤使用抗FGFR治疗,对基底型肿瘤使用抗EGFR治疗,并且与单独使用FGFR抑制相比,FGFR3突变的PDX联合使用FGFR/EGFR抑制显示出益处。

https://cdn.ncbi.nlm.nih.gov/pmc/blobs/cce2/9405192/d540e2e4d1e4/fonc-12-930731-g005.jpg
https://cdn.ncbi.nlm.nih.gov/pmc/blobs/cce2/9405192/1ea96d9717ec/fonc-12-930731-g001.jpg
https://cdn.ncbi.nlm.nih.gov/pmc/blobs/cce2/9405192/e61df5211466/fonc-12-930731-g002.jpg
https://cdn.ncbi.nlm.nih.gov/pmc/blobs/cce2/9405192/0ba944ce8814/fonc-12-930731-g003.jpg
https://cdn.ncbi.nlm.nih.gov/pmc/blobs/cce2/9405192/957a9c46db63/fonc-12-930731-g004.jpg
https://cdn.ncbi.nlm.nih.gov/pmc/blobs/cce2/9405192/d540e2e4d1e4/fonc-12-930731-g005.jpg
https://cdn.ncbi.nlm.nih.gov/pmc/blobs/cce2/9405192/1ea96d9717ec/fonc-12-930731-g001.jpg
https://cdn.ncbi.nlm.nih.gov/pmc/blobs/cce2/9405192/e61df5211466/fonc-12-930731-g002.jpg
https://cdn.ncbi.nlm.nih.gov/pmc/blobs/cce2/9405192/0ba944ce8814/fonc-12-930731-g003.jpg
https://cdn.ncbi.nlm.nih.gov/pmc/blobs/cce2/9405192/957a9c46db63/fonc-12-930731-g004.jpg
https://cdn.ncbi.nlm.nih.gov/pmc/blobs/cce2/9405192/d540e2e4d1e4/fonc-12-930731-g005.jpg

相似文献

1
Integrated molecular and pharmacological characterization of patient-derived xenografts from bladder and ureteral cancers identifies new potential therapies.对来自膀胱癌和输尿管癌的患者来源异种移植瘤进行综合分子和药理学特征分析,确定了新的潜在治疗方法。
Front Oncol. 2022 Aug 11;12:930731. doi: 10.3389/fonc.2022.930731. eCollection 2022.
2
Transcriptomic Profiling of Upper Tract Urothelial Carcinoma: Bladder Cancer Consensus Classification Relevance, Molecular Heterogeneity, and Differential Immune Signatures.上尿路尿路上皮癌的转录组谱分析:膀胱癌共识分类的相关性、分子异质性和差异免疫特征。
Mod Pathol. 2023 Nov;36(11):100300. doi: 10.1016/j.modpat.2023.100300. Epub 2023 Aug 7.
3
FGFR3 Mutational Activation Can Induce Luminal-like Papillary Bladder Tumor Formation and Favors a Male Sex Bias.FGFR3 突变激活可诱导管腔样乳头状膀胱肿瘤形成并偏向男性。
Eur Urol. 2023 Jan;83(1):70-81. doi: 10.1016/j.eururo.2022.09.030. Epub 2022 Oct 21.
4
Profiling the Biological Characteristics and Transitions through Upper Tract Tumor Origin, Bladder Recurrence, and Muscle-Invasive Bladder Progression in Upper Tract Urothelial Carcinoma.分析上尿路尿路上皮癌中通过上尿路肿瘤起源、膀胱癌复发和肌层浸润性膀胱癌进展的生物学特征和转变。
Int J Mol Sci. 2022 May 5;23(9):5154. doi: 10.3390/ijms23095154.
5
Proteogenomic Characterization of Bladder Cancer Reveals Sensitivity to Apoptosis Induced by Tumor Necrosis Factor-related Apoptosis-inducing Ligand in FGFR3-mutated Tumors.膀胱癌的蛋白质基因组学特征揭示了FGFR3突变肿瘤对肿瘤坏死因子相关凋亡诱导配体诱导的凋亡的敏感性。
Eur Urol. 2024 May;85(5):483-494. doi: 10.1016/j.eururo.2023.05.037. Epub 2023 Jun 27.
6
Patient-derived bladder cancer xenografts in the preclinical development of novel targeted therapies.患者来源的膀胱癌异种移植模型在新型靶向治疗的临床前开发中的应用
Oncotarget. 2015 Aug 28;6(25):21522-32. doi: 10.18632/oncotarget.3974.
7
Comprehensive Genomic Profiling of Upper-tract and Bladder Urothelial Carcinoma.上尿路和膀胱尿路上皮癌的全面基因组分析。
Eur Urol Focus. 2021 Nov;7(6):1339-1346. doi: 10.1016/j.euf.2020.08.001. Epub 2020 Aug 26.
8
FGFR Inhibition Overcomes Resistance to EGFR-targeted Therapy in Epithelial-like Cutaneous Carcinoma.成纤维细胞生长因子受体抑制可克服上皮样皮肤癌对表皮生长因子受体靶向治疗的耐药性。
Clin Cancer Res. 2021 Mar 1;27(5):1491-1504. doi: 10.1158/1078-0432.CCR-20-0232. Epub 2020 Dec 1.
9
Characterizing treatment resistance in muscle invasive bladder cancer using the chicken egg chorioallantoic membrane patient-derived xenograft model.使用鸡胚绒毛尿囊膜患者来源异种移植模型表征肌肉浸润性膀胱癌的治疗抗性
Heliyon. 2022 Dec 24;8(12):e12570. doi: 10.1016/j.heliyon.2022.e12570. eCollection 2022 Dec.
10
Evaluation of FGFR targeting in breast cancer through interrogation of patient-derived models.通过对患者衍生模型的检测评估 FGFR 在乳腺癌中的靶向作用。
Breast Cancer Res. 2021 Aug 3;23(1):82. doi: 10.1186/s13058-021-01461-4.

引用本文的文献

1
Bladder cancer subtypes exhibit limited plasticity across different microenvironments and in metastases.膀胱癌亚型在不同微环境和转移灶中表现出有限的可塑性。
Exp Hematol Oncol. 2025 Jul 2;14(1):91. doi: 10.1186/s40164-025-00682-z.
2
FGFR3 alterations in bladder cancer: Sensitivity and resistance to targeted therapies.膀胱癌中 FGFR3 的改变:靶向治疗的敏感性和耐药性。
Cancer Commun (Lond). 2024 Oct;44(10):1189-1208. doi: 10.1002/cac2.12602. Epub 2024 Aug 19.
3
Preclinical models for bladder cancer therapy research.膀胱癌治疗研究的临床前模型。

本文引用的文献

1
TROP2 Expression Across Molecular Subtypes of Urothelial Carcinoma and Enfortumab Vedotin-resistant Cells.TROP2 表达横跨尿路上皮癌的分子亚型和恩福妥珠单抗耐药细胞。
Eur Urol Oncol. 2022 Dec;5(6):714-718. doi: 10.1016/j.euo.2021.11.005. Epub 2022 Feb 23.
2
Different Responses to Neoadjuvant Chemotherapy in Urothelial Carcinoma Molecular Subtypes.尿路上皮癌分子亚型对新辅助化疗的不同反应。
Eur Urol. 2022 May;81(5):523-532. doi: 10.1016/j.eururo.2021.10.035. Epub 2021 Nov 13.
3
Three subtypes of lung cancer fibroblasts define distinct therapeutic paradigms.
Curr Opin Urol. 2024 Jul 1;34(4):244-250. doi: 10.1097/MOU.0000000000001182. Epub 2024 Apr 16.
4
Sequential genomic analysis using a multisample/multiplatform approach to better define rhabdomyosarcoma progression and relapse.采用多样本/多平台方法进行序贯基因组分析,以更好地界定横纹肌肉瘤的进展和复发情况。
NPJ Precis Oncol. 2023 Sep 20;7(1):96. doi: 10.1038/s41698-023-00445-1.
5
A new tumorgraft panel to accelerate precision medicine in prostate cancer.一种加速前列腺癌精准医学发展的新型肿瘤移植模型
Front Oncol. 2023 May 26;13:1130048. doi: 10.3389/fonc.2023.1130048. eCollection 2023.
6
Gain of Aggressive Histological and Molecular Patterns after Acquired Resistance to Novel Anti-EGFR Therapies in Non-Small Cell Lung Cancer.获得性抗表皮生长因子受体治疗后非小细胞肺癌侵袭性组织学和分子模式的获得。
Int J Mol Sci. 2023 Feb 14;24(4):3802. doi: 10.3390/ijms24043802.
三种肺癌成纤维细胞亚型定义了不同的治疗模式。
Cancer Cell. 2021 Nov 8;39(11):1531-1547.e10. doi: 10.1016/j.ccell.2021.09.003. Epub 2021 Oct 7.
4
Multilayer spectrum of intratumoral heterogeneity in basal bladder cancer.基底膀胱癌肿瘤内异质性的多层谱。
J Pathol. 2022 Jan;256(1):108-118. doi: 10.1002/path.5813. Epub 2021 Nov 9.
5
Heterogeneity in Expression Across Molecular Subtypes of Urothelial Cancer Mediates Sensitivity to Enfortumab Vedotin.尿路上皮癌分子亚型间表达的异质性介导了对恩福妥单抗的敏感性。
Clin Cancer Res. 2021 Sep 15;27(18):5123-5130. doi: 10.1158/1078-0432.CCR-20-4175. Epub 2021 Jun 9.
6
TROPHY-U-01: A Phase II Open-Label Study of Sacituzumab Govitecan in Patients With Metastatic Urothelial Carcinoma Progressing After Platinum-Based Chemotherapy and Checkpoint Inhibitors.TROPHY-U-01 研究:在铂类化疗和检查点抑制剂治疗后进展的转移性尿路上皮癌患者中 sacituzumab govitecan 的 II 期开放标签研究。
J Clin Oncol. 2021 Aug 1;39(22):2474-2485. doi: 10.1200/JCO.20.03489. Epub 2021 Apr 30.
7
Enfortumab Vedotin in Previously Treated Advanced Urothelial Carcinoma.恩福妥单抗 Vedotin 治疗既往治疗的晚期尿路上皮癌。
N Engl J Med. 2021 Mar 25;384(12):1125-1135. doi: 10.1056/NEJMoa2035807. Epub 2021 Feb 12.
8
Global Cancer Statistics 2020: GLOBOCAN Estimates of Incidence and Mortality Worldwide for 36 Cancers in 185 Countries.《全球癌症统计数据 2020:全球 185 个国家和地区 36 种癌症的发病率和死亡率估计》。
CA Cancer J Clin. 2021 May;71(3):209-249. doi: 10.3322/caac.21660. Epub 2021 Feb 4.
9
Creation of bladder assembloids mimicking tissue regeneration and cancer.模拟组织再生和癌症的膀胱组装体的创建。
Nature. 2020 Dec;588(7839):664-669. doi: 10.1038/s41586-020-3034-x. Epub 2020 Dec 16.
10
EGFR activity addiction facilitates anti-ERBB based combination treatment of squamous bladder cancer.表皮生长因子受体(EGFR)活性成瘾促进了基于抗 ERBB 的联合治疗用于鳞状膀胱癌。
Oncogene. 2020 Oct;39(44):6856-6870. doi: 10.1038/s41388-020-01465-y. Epub 2020 Sep 25.