Suppr超能文献

表皮生长因子受体(EGFR)活性成瘾促进了基于抗 ERBB 的联合治疗用于鳞状膀胱癌。

EGFR activity addiction facilitates anti-ERBB based combination treatment of squamous bladder cancer.

机构信息

Institute of Pathology, RWTH Aachen University, Aachen, Germany.

Department of Gynecology, University Clinic RWTH, Aachen, Germany.

出版信息

Oncogene. 2020 Oct;39(44):6856-6870. doi: 10.1038/s41388-020-01465-y. Epub 2020 Sep 25.

Abstract

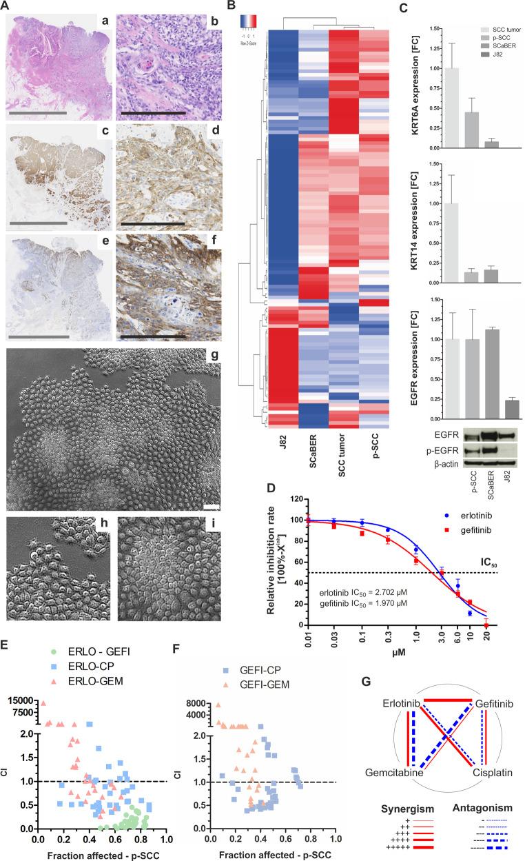
Recent findings suggested a benefit of anti-EGFR therapy for basal-like muscle-invasive bladder cancer (MIBC). However, the impact on bladder cancer with substantial squamous differentiation (Sq-BLCA) and especially pure squamous cell carcinoma (SCC) remains unknown. Therefore, we comprehensively characterized pure and mixed Sq-BLCA (n = 125) on genetic and protein expression level, and performed functional pathway and drug-response analyses with cell line models and isolated primary SCC (p-SCC) cells of the human urinary bladder. We identified abundant EGFR expression in 95% of Sq-BLCA without evidence for activating EGFR mutations. Both SCaBER and p-SCC cells were sensitive to EGFR tyrosine kinase inhibitors (TKIs: erlotinib and gefitinib). Combined treatment with anti-EGFR TKIs and varying chemotherapeutics led to a concentration-dependent synergism in SCC cells according to the Chou-Talalay method. In addition, the siRNA knockdown of EGFR impaired SCaBER viability suggesting a putative "Achilles heel" of Sq-BLCA. The observed effects seem Sq-BLCA-specific since non-basal urothelial cancer cells were characterized by poor TKI sensitivity associated with a short-term feedback response potentially attenuating anti-tumor activity. Hence, our findings give further insights into a crucial, Sq-BLCA-specific role of the ERBB signaling pathway proposing improved effectiveness of anti-EGFR based regimens in combination with chemotherapeutics in squamous bladder cancers with wild-type EGFR-overexpression.

摘要

最近的研究结果表明,抗 EGFR 治疗对基底样肌层浸润性膀胱癌(MIBC)有益。然而,对于具有显著鳞状分化(Sq-BLCA)的膀胱癌,特别是纯鳞状细胞癌(SCC),其影响仍不清楚。因此,我们全面表征了纯和混合 Sq-BLCA(n=125)的遗传和蛋白表达水平,并使用细胞系模型和分离的人膀胱原发性 SCC(p-SCC)细胞进行了功能途径和药物反应分析。我们发现 95%的 Sq-BLCA 中存在丰富的 EGFR 表达,没有证据表明存在激活的 EGFR 突变。SCaBER 和 p-SCC 细胞对 EGFR 酪氨酸激酶抑制剂(TKIs:厄洛替尼和吉非替尼)敏感。根据 Chou-Talalay 方法,EGFR 单克隆抗体联合抗 EGFR TKI 和不同的化疗药物治疗导致 SCC 细胞的浓度依赖性协同作用。此外,EGFR 的 siRNA 敲低削弱了 SCaBER 的活力,这表明 Sq-BLCA 存在潜在的“阿喀琉斯之踵”。观察到的效果似乎是 Sq-BLCA 特异性的,因为非基底尿路上皮癌细胞的 TKI 敏感性差,与可能减弱抗肿瘤活性的短期反馈反应相关。因此,我们的研究结果进一步深入了解了 ERBB 信号通路在 Sq-BLCA 中的关键、特异性作用,提出在野生型 EGFR 过表达的鳞状膀胱癌中,联合化疗可提高基于抗 EGFR 的治疗方案的有效性。

https://cdn.ncbi.nlm.nih.gov/pmc/blobs/86e1/7605436/d7d9b7020d8b/41388_2020_1465_Fig1_HTML.jpg

文献AI研究员

20分钟写一篇综述,助力文献阅读效率提升50倍。

立即体验

用中文搜PubMed

大模型驱动的PubMed中文搜索引擎

马上搜索

文档翻译

学术文献翻译模型,支持多种主流文档格式。

立即体验