• 文献检索
  • 文档翻译
  • 深度研究
  • 学术资讯
  • Suppr Zotero 插件Zotero 插件
  • 邀请有礼
  • 套餐&价格
  • 历史记录
应用&插件
Suppr Zotero 插件Zotero 插件浏览器插件Mac 客户端Windows 客户端微信小程序
定价
高级版会员购买积分包购买API积分包
服务
文献检索文档翻译深度研究API 文档MCP 服务
关于我们
关于 Suppr公司介绍联系我们用户协议隐私条款
关注我们

Suppr 超能文献

核心技术专利:CN118964589B侵权必究
粤ICP备2023148730 号-1Suppr @ 2026

文献检索

告别复杂PubMed语法,用中文像聊天一样搜索,搜遍4000万医学文献。AI智能推荐,让科研检索更轻松。

立即免费搜索

文件翻译

保留排版,准确专业,支持PDF/Word/PPT等文件格式,支持 12+语言互译。

免费翻译文档

深度研究

AI帮你快速写综述,25分钟生成高质量综述,智能提取关键信息,辅助科研写作。

立即免费体验

ICAT 通过与 JUP 结合并激活 NF-κB 信号通路促进结直肠癌转移。

ICAT promotes colorectal cancer metastasis via binding to JUP and activating the NF-κB signaling pathway.

机构信息

Department of Clinical Laboratory, The Sixth Affiliated Hospital, Sun Yat-sen University, Guangzhou, China.

Guangdong Institute of Gastroenterology, Guangzhou, Guangdong, China.

出版信息

J Clin Lab Anal. 2022 Oct;36(10):e24678. doi: 10.1002/jcla.24678. Epub 2022 Aug 29.

DOI:10.1002/jcla.24678
PMID:36036768
原文链接:https://pmc.ncbi.nlm.nih.gov/articles/PMC9551128/
Abstract

BACKGROUND

The inhibitor of β-catenin and T-cell factor (ICAT) is a direct negative regulator of the canonical Wnt signaling pathway, which is an attractive therapeutic target for colorectal cancer (CRC). Accumulating evidence suggests that ICAT interacts with other proteins to exert additional functions, which are not yet fully elucidated.

METHODS

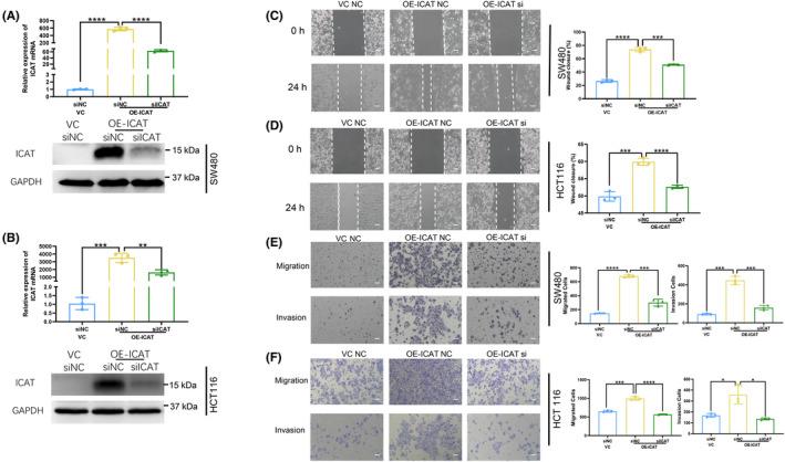
The overexpression of ICAT of CRC cells was conducted by lentivirus infection and plasmids transfection and verified by quantitative real-time reverse transcription-polymerase chain reaction (real-time RT-PCR) and Western blotting. The effect of ICAT on the mobility of CRC cells was assessed by wound healing assay and transwell assay in vitro and lung metastasis in vivo. New candidate ICAT-interacting proteins were explored and verified using the STRING database, silver staining, co-immunoprecipitation mass spectrometry analysis (Co-IP/MS), and immunofluorescence (IF) staining analysis.

RESULT

Inhibitor of β-catenin and T-cell factor overexpression promoted in vitro cell migration and invasion and tumor metastasis in vivo. Co-IP/MS analysis and STRING database analyses revealed that junction plakoglobin (JUP), a homolog of β-catenin, was involved in a novel protein interaction with ICAT. Furthermore, JUP downregulation impaired ICAT-induced migration and invasion of CRC cells. In addition, ICAT overexpression activated the NF-κB signaling pathway, which led to enhanced CRC cell migration and invasion.

CONCLUSION

Inhibitor of β-catenin and T-cell factor promoted CRC cell migration and invasion by interacting with JUP and the NF-κB signaling pathway. Thus, ICAT could be considered a protein diagnostic biomarker for predicting the metastatic ability of CRC.

摘要

背景

β-连环蛋白和 T 细胞因子(ICAT)抑制剂是经典 Wnt 信号通路的直接负调节剂,是结直肠癌(CRC)有吸引力的治疗靶点。越来越多的证据表明,ICAT 与其他蛋白质相互作用以发挥额外的功能,这些功能尚未完全阐明。

方法

通过慢病毒感染和质粒转染过表达 CRC 细胞的 ICAT,并通过实时定量逆转录聚合酶链反应(real-time RT-PCR)和 Western blot 验证。体外划痕愈合实验和 Transwell 实验以及体内肺转移实验评估 ICAT 对 CRC 细胞迁移能力的影响。使用 STRING 数据库、银染、免疫共沉淀质谱分析(Co-IP/MS)和免疫荧光(IF)染色分析探索和验证新的候选 ICAT 相互作用蛋白。

结果

ICAT 过表达促进了 CRC 细胞的体外迁移和侵袭以及体内肿瘤转移。Co-IP/MS 分析和 STRING 数据库分析表明,桥粒斑蛋白(JUP),β-连环蛋白的同源物,参与了与 ICAT 的新型蛋白相互作用。此外,JUP 下调削弱了 ICAT 诱导的 CRC 细胞迁移和侵袭。此外,ICAT 过表达激活了 NF-κB 信号通路,导致 CRC 细胞迁移和侵袭增强。

结论

ICAT 通过与 JUP 和 NF-κB 信号通路相互作用促进 CRC 细胞迁移和侵袭。因此,ICAT 可被视为预测 CRC 转移能力的蛋白质诊断生物标志物。

https://cdn.ncbi.nlm.nih.gov/pmc/blobs/b03b/9551128/c96b0dcaf6d5/JCLA-36-e24678-g003.jpg
https://cdn.ncbi.nlm.nih.gov/pmc/blobs/b03b/9551128/56a939e63003/JCLA-36-e24678-g008.jpg
https://cdn.ncbi.nlm.nih.gov/pmc/blobs/b03b/9551128/8795d6570927/JCLA-36-e24678-g006.jpg
https://cdn.ncbi.nlm.nih.gov/pmc/blobs/b03b/9551128/48299a3787f7/JCLA-36-e24678-g007.jpg
https://cdn.ncbi.nlm.nih.gov/pmc/blobs/b03b/9551128/7e932a1b1b55/JCLA-36-e24678-g001.jpg
https://cdn.ncbi.nlm.nih.gov/pmc/blobs/b03b/9551128/428f3235aaee/JCLA-36-e24678-g002.jpg
https://cdn.ncbi.nlm.nih.gov/pmc/blobs/b03b/9551128/f14c82bda5ce/JCLA-36-e24678-g004.jpg
https://cdn.ncbi.nlm.nih.gov/pmc/blobs/b03b/9551128/c96b0dcaf6d5/JCLA-36-e24678-g003.jpg
https://cdn.ncbi.nlm.nih.gov/pmc/blobs/b03b/9551128/56a939e63003/JCLA-36-e24678-g008.jpg
https://cdn.ncbi.nlm.nih.gov/pmc/blobs/b03b/9551128/8795d6570927/JCLA-36-e24678-g006.jpg
https://cdn.ncbi.nlm.nih.gov/pmc/blobs/b03b/9551128/48299a3787f7/JCLA-36-e24678-g007.jpg
https://cdn.ncbi.nlm.nih.gov/pmc/blobs/b03b/9551128/7e932a1b1b55/JCLA-36-e24678-g001.jpg
https://cdn.ncbi.nlm.nih.gov/pmc/blobs/b03b/9551128/428f3235aaee/JCLA-36-e24678-g002.jpg
https://cdn.ncbi.nlm.nih.gov/pmc/blobs/b03b/9551128/f14c82bda5ce/JCLA-36-e24678-g004.jpg
https://cdn.ncbi.nlm.nih.gov/pmc/blobs/b03b/9551128/c96b0dcaf6d5/JCLA-36-e24678-g003.jpg

相似文献

1
ICAT promotes colorectal cancer metastasis via binding to JUP and activating the NF-κB signaling pathway.ICAT 通过与 JUP 结合并激活 NF-κB 信号通路促进结直肠癌转移。
J Clin Lab Anal. 2022 Oct;36(10):e24678. doi: 10.1002/jcla.24678. Epub 2022 Aug 29.
2
Overexpression of ICAT Inhibits the Progression of Colorectal Cancer by Binding with β-Catenin in the Cytoplasm.ICAT 的过表达通过与细胞质中的 β-连环蛋白结合来抑制结直肠癌的进展。
Technol Cancer Res Treat. 2021 Jan-Dec;20:15330338211041253. doi: 10.1177/15330338211041253.
3
HEF1, a novel target of Wnt signaling, promotes colonic cell migration and cancer progression.HEF1,一个 Wnt 信号的新靶点,促进结肠细胞迁移和癌症进展。
Oncogene. 2011 Jun 9;30(23):2633-43. doi: 10.1038/onc.2010.632. Epub 2011 Feb 14.
4
RUNX1 promotes tumour metastasis by activating the Wnt/β-catenin signalling pathway and EMT in colorectal cancer.RUNX1 通过激活结直肠癌中的 Wnt/β-catenin 信号通路和 EMT 促进肿瘤转移。
J Exp Clin Cancer Res. 2019 Aug 1;38(1):334. doi: 10.1186/s13046-019-1330-9.
5
RNF6 promotes colorectal cancer invasion and migration via the Wnt/β-catenin pathway by inhibiting GSK3β activity.RNF6通过抑制GSK3β活性,经由Wnt/β-连环蛋白信号通路促进结直肠癌的侵袭和迁移。
Pathol Res Pract. 2021 Sep;225:153545. doi: 10.1016/j.prp.2021.153545. Epub 2021 Jul 10.
6
Phospholipase D1 Inhibition Linked to Upregulation of ICAT Blocks Colorectal Cancer Growth Hyperactivated by Wnt/β-Catenin and PI3K/Akt Signaling.磷脂酶 D1 抑制与 ICAT 的上调有关,ICAT 阻断 Wnt/β-连环蛋白和 PI3K/Akt 信号通路的过度激活,抑制结直肠癌细胞生长。
Clin Cancer Res. 2017 Dec 1;23(23):7340-7350. doi: 10.1158/1078-0432.CCR-17-0749. Epub 2017 Sep 22.
7
A novel RIP1-mediated canonical WNT signaling pathway that promotes colorectal cancer metastasis via β -catenin stabilization-induced EMT.一种新型 RIP1 介导的经典 WNT 信号通路,通过 β-连环蛋白稳定诱导的 EMT 促进结直肠癌转移。
Cancer Gene Ther. 2023 Oct;30(10):1403-1413. doi: 10.1038/s41417-023-00647-6. Epub 2023 Jul 27.
8
Inhibitor of β-catenin and TCF (ICAT) promotes cervical cancer growth and metastasis by disrupting E-cadherin/β-catenin complex.β-连环蛋白和 TCF(ICAT)抑制剂通过破坏 E-钙黏蛋白/β-连环蛋白复合物促进宫颈癌的生长和转移。
Oncol Rep. 2017 Nov;38(5):2597-2606. doi: 10.3892/or.2017.5962. Epub 2017 Sep 18.
9
Forkhead Box S1 mediates epithelial-mesenchymal transition through the Wnt/β-catenin signaling pathway to regulate colorectal cancer progression.叉头框蛋白 S1 通过 Wnt/β-连环蛋白信号通路介导上皮-间充质转化,调节结直肠癌细胞的进展。
J Transl Med. 2022 Jul 21;20(1):327. doi: 10.1186/s12967-022-03525-1.
10
MEX3A promotes colorectal cancer migration, invasion and EMT via regulating the Wnt/β-catenin signaling pathway.MEX3A 通过调控 Wnt/β-catenin 信号通路促进结直肠癌迁移、侵袭和 EMT。
J Cancer Res Clin Oncol. 2024 Jun 25;150(6):319. doi: 10.1007/s00432-024-05845-9.

引用本文的文献

1
Junction Plakoglobin - A Dual-Role Player in Cancer Biology.桥粒斑珠蛋白——癌症生物学中的双重角色参与者
Int J Surg. 2025 Jun 1;111(6):3920-3930. doi: 10.1097/JS9.0000000000002365. Epub 2025 Apr 1.
2
FAM50A as a novel prognostic marker modulates the proliferation of colorectal cancer cells via CylinA2/CDK2 pathway.FAM50A作为一种新型预后标志物,通过细胞周期蛋白A2/细胞周期蛋白依赖性激酶2(CylinA2/CDK2)途径调节结肠癌细胞的增殖。
PLoS One. 2025 Feb 25;20(2):e0318776. doi: 10.1371/journal.pone.0318776. eCollection 2025.
3
Development and Validation of a 15-gene Expression Signature with Superior Prognostic Ability in Stage II Colorectal Cancer.

本文引用的文献

1
Promoter Methylation-Mediated NPTX2 Silencing Promotes Tumor Growth in Human Prostate Cancer.启动子甲基化介导的NPTX2沉默促进人类前列腺癌肿瘤生长
J Cancer. 2022 Jan 1;13(2):706-714. doi: 10.7150/jca.65214. eCollection 2022.
2
Overexpression of ICAT Inhibits the Progression of Colorectal Cancer by Binding with β-Catenin in the Cytoplasm.ICAT 的过表达通过与细胞质中的 β-连环蛋白结合来抑制结直肠癌的进展。
Technol Cancer Res Treat. 2021 Jan-Dec;20:15330338211041253. doi: 10.1177/15330338211041253.
3
Diagnosis and Treatment of Metastatic Colorectal Cancer: A Review.
开发并验证了一种在 II 期结直肠癌中具有优越预后能力的 15 基因表达谱。
Cancer Res Commun. 2023 Aug 30;3(8):1689-1700. doi: 10.1158/2767-9764.CRC-22-0489. eCollection 2023 Aug.
转移性结直肠癌的诊断与治疗:综述
JAMA. 2021 Feb 16;325(7):669-685. doi: 10.1001/jama.2021.0106.
4
Cancer Statistics, 2021.癌症统计数据,2021.
CA Cancer J Clin. 2021 Jan;71(1):7-33. doi: 10.3322/caac.21654. Epub 2021 Jan 12.
5
Effects of differential distributed-JUP on the malignancy of gastric cancer.差异分布的JUP对胃癌恶性程度的影响。
J Adv Res. 2020 Jul 6;28:195-208. doi: 10.1016/j.jare.2020.06.026. eCollection 2021 Feb.
6
Tumor-associated macrophages induce PD-L1 expression in gastric cancer cells through IL-6 and TNF-ɑ signaling.肿瘤相关巨噬细胞通过 IL-6 和 TNF-ɑ 信号通路诱导胃癌细胞表达 PD-L1。
Exp Cell Res. 2020 Nov 15;396(2):112315. doi: 10.1016/j.yexcr.2020.112315. Epub 2020 Oct 5.
7
Circular RNA GLIS2 promotes colorectal cancer cell motility via activation of the NF-κB pathway.环状 RNA GLIS2 通过激活 NF-κB 通路促进结直肠癌细胞迁移。
Cell Death Dis. 2020 Sep 23;11(9):788. doi: 10.1038/s41419-020-02989-7.
8
E2F1 Regulates Adipocyte Differentiation and Adipogenesis by Activating ICAT.E2F1 通过激活 ICAT 来调节脂肪细胞分化和脂肪生成。
Cells. 2020 Apr 21;9(4):1024. doi: 10.3390/cells9041024.
9
The Alteration of CTNNBIP1 in Lung Cancer.肺癌中 CTNNBIP1 的改变。
Int J Mol Sci. 2019 Nov 13;20(22):5684. doi: 10.3390/ijms20225684.
10
Piplartine suppresses proliferation and invasion of hepatocellular carcinoma by LINC01391-modulated Wnt/β-catenin pathway inactivation through ICAT.Piplartine 通过 ICAT 抑制 LINC01391 调节的 Wnt/β-连环蛋白通路失活,从而抑制肝癌的增殖和侵袭。
Cancer Lett. 2019 Sep 28;460:119-127. doi: 10.1016/j.canlet.2019.06.008. Epub 2019 Jun 14.