Department of Medical Oncology, Dana-Farber Cancer Institute, Harvard Medical School, Boston, Massachusetts, USA.
Broad Institute of MIT and Harvard, Cambridge, Massachusetts, USA.
JCI Insight. 2022 Oct 10;7(19):e158755. doi: 10.1172/jci.insight.158755.
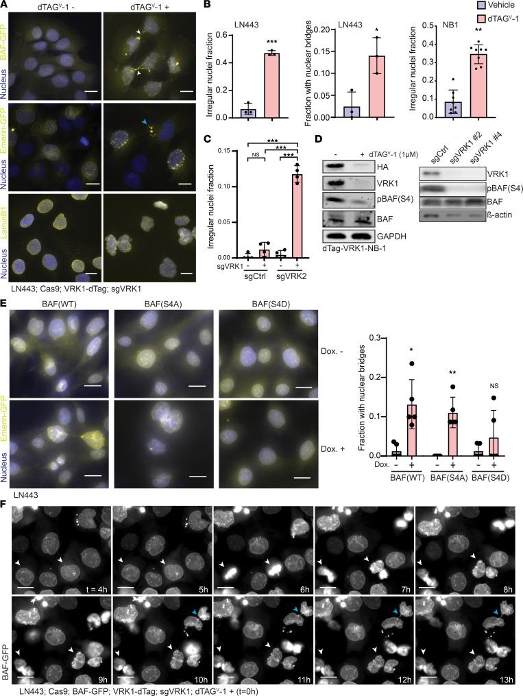
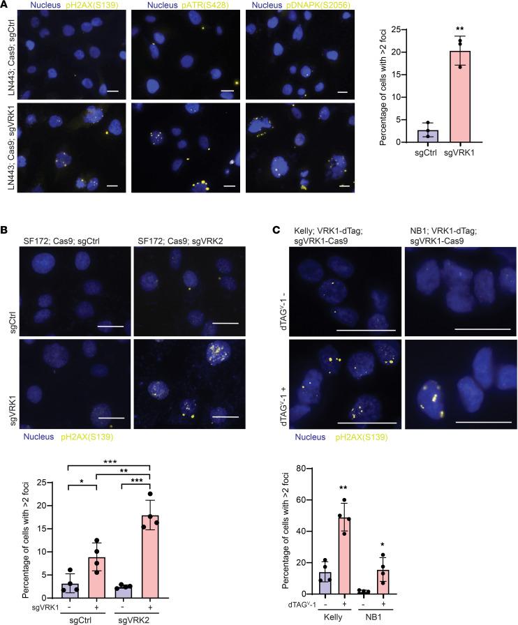
Collateral lethality occurs when loss of a gene/protein renders cancer cells dependent on its remaining paralog. Combining genome-scale CRISPR/Cas9 loss-of-function screens with RNA sequencing in over 900 cancer cell lines, we found that cancers of nervous system lineage, including adult and pediatric gliomas and neuroblastomas, required the nuclear kinase vaccinia-related kinase 1 (VRK1) for their survival in vivo. VRK1 dependency was inversely correlated with expression of its paralog VRK2. VRK2 knockout sensitized cells to VRK1 loss, and conversely, VRK2 overexpression increased cell fitness in the setting of VRK1 loss. DNA methylation of the VRK2 promoter was associated with low VRK2 expression in human neuroblastomas and adult and pediatric gliomas. Mechanistically, depletion of VRK1 reduced barrier-to-autointegration factor phosphorylation during mitosis, resulting in DNA damage and apoptosis. Together, these studies identify VRK1 as a synthetic lethal target in VRK2 promoter-methylated adult and pediatric gliomas and neuroblastomas.
当一个基因/蛋白质的缺失使癌细胞依赖其剩余的同源物时,就会发生旁系致死。我们通过对 900 多种癌细胞系进行大规模的 CRISPR/Cas9 基因敲除筛选和 RNA 测序,发现神经系统谱系的癌症,包括成人和儿童脑胶质瘤和神经母细胞瘤,在体内存活需要核激酶痘苗相关激酶 1(VRK1)。VRK1 的依赖性与它的同源物 VRK2 的表达呈负相关。VRK2 敲除使细胞对 VRK1 缺失敏感,反之,VRK2 的过表达在 VRK1 缺失的情况下增加了细胞的适应性。人神经母细胞瘤和成人及儿童脑胶质瘤中 VRK2 启动子的 DNA 甲基化与 VRK2 表达降低有关。从机制上讲,VRK1 的耗竭减少了有丝分裂过程中屏障到自动整合因子的磷酸化,导致 DNA 损伤和细胞凋亡。总之,这些研究表明 VRK1 是 VRK2 启动子甲基化的成人和儿童脑胶质瘤和神经母细胞瘤的合成致死靶点。