• 文献检索
  • 文档翻译
  • 深度研究
  • 学术资讯
  • Suppr Zotero 插件Zotero 插件
  • 邀请有礼
  • 套餐&价格
  • 历史记录
应用&插件
Suppr Zotero 插件Zotero 插件浏览器插件Mac 客户端Windows 客户端微信小程序
定价
高级版会员购买积分包购买API积分包
服务
文献检索文档翻译深度研究API 文档MCP 服务
关于我们
关于 Suppr公司介绍联系我们用户协议隐私条款
关注我们

Suppr 超能文献

核心技术专利:CN118964589B侵权必究
粤ICP备2023148730 号-1Suppr @ 2026

文献检索

告别复杂PubMed语法,用中文像聊天一样搜索,搜遍4000万医学文献。AI智能推荐,让科研检索更轻松。

立即免费搜索

文件翻译

保留排版,准确专业,支持PDF/Word/PPT等文件格式,支持 12+语言互译。

免费翻译文档

深度研究

AI帮你快速写综述,25分钟生成高质量综述,智能提取关键信息,辅助科研写作。

立即免费体验

阿尔茨海默病、进行性核上性麻痹和路易体痴呆症中神经元、星形胶质细胞和小胶质细胞中的病理性 tau 特征和核改变。

Pathological tau signatures and nuclear alterations in neurons, astrocytes and microglia in Alzheimer's disease, progressive supranuclear palsy, and dementia with Lewy bodies.

机构信息

Mitchell Center for Neurodegenerative Disorders, University of Texas Medical Branch, UTMB, Galveston, Texas, USA.

Department of Neurology, University of Texas Medical Branch, UTMB, Galveston, Texas, USA.

出版信息

Brain Pathol. 2023 Jan;33(1):e13112. doi: 10.1111/bpa.13112. Epub 2022 Aug 24.

DOI:10.1111/bpa.13112
PMID:36054524
原文链接:https://pmc.ncbi.nlm.nih.gov/articles/PMC9836371/
Abstract

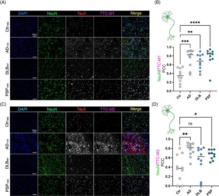
Accumulation of pathological tau aggregates is a prominent feature in tauopathies that leads during the course of the diseases to neuronal dysfunction before and cell death after. Microglia and astrocytes have been described as playing important roles in synaptic spreading of toxic tau in several neurodegenerative diseases (NDs). Here, we have investigated the immunological and biochemical properties of aggregated tau species in different brain cell types in tau-induced neurodegenerative diseases such as Alzheimer's disease (AD), progressive supranuclear palsy (PSP), and dementia with Lewy bodies (DLB). Additionally, we examined nuclear size, nuclear density, and chromatin compaction in neuronal and glial cells from diseased brain tissues. Microscopic-histological examination was performed using in-house mouse monoclonal antibodies for toxic tau conformers (TTC-M1 and TTC-M2) and tau oligomers (TOMA1-4). By immunohistochemistry and co-immunofluorescence assays using TOMA/TTC-Ms and cell-type specific markers for neurons, astrocytes, and microglia, we observed that TOMA/TTC-Ms were immunoreactive to diverse tau species in different cell types. Analysis of colocalization coefficients indicated an increased pathological tau deposition mainly in the neurons. Western blot analysis of brain homogenates using TOMA/TTC-Ms revealed distinct patterns of tau aggregation in each disease, suggesting that TOMA/TTC-Ms can distinguish between different tau aggregates present in different tauopathies. Additionally, using DAPI staining, we observed that neuronal and astrocytic nuclei had significantly greater nuclear area and increased chromatin compaction in AD cortices compared to non-demented controls. In contrast, reduction in nuclear density/area and more relaxed chromatin was noticed in DLB neurons, astrocytes and microglia and PSP astrocytes and microglia. Cell-type specific tropism of toxic tau species in tauopathies will provide a greater understanding of the involvement of different brain cell types in tau pathology. In this study, we observed that each disease presented cell-type specific nuclear phenotype and tau deposition pattern.

摘要

病理性 tau 聚集体的积累是 tau 病的一个突出特征,在疾病过程中导致神经元功能障碍先于细胞死亡。小胶质细胞和星形胶质细胞在几种神经退行性疾病(NDs)中被描述为在毒性 tau 的突触扩散中发挥重要作用。在这里,我们研究了在 tau 诱导的神经退行性疾病(如阿尔茨海默病(AD)、进行性核上性麻痹(PSP)和路易体痴呆(DLB))中不同脑细胞类型中聚集的 tau 物种的免疫学和生物化学特性。此外,我们还检查了来自患病脑组织的神经元和神经胶质细胞中的核大小、核密度和染色质紧缩。使用针对毒性 tau 构象体(TTC-M1 和 TTC-M2)和 tau 寡聚物(TOMA1-4)的内部制备的小鼠单克隆抗体进行显微镜组织学检查。通过使用 TOMA/TTC-Ms 和神经元、星形胶质细胞和小胶质细胞的细胞类型特异性标志物进行免疫组织化学和共免疫荧光测定,我们观察到 TOMA/TTC-Ms 对不同细胞类型中的多种 tau 物种具有免疫反应性。共定位系数分析表明,病理性 tau 沉积主要增加神经元。使用 TOMA/TTC-Ms 对脑匀浆进行 Western blot 分析表明,每种疾病中都存在不同的 tau 聚集模式,表明 TOMA/TTC-Ms 可以区分不同 tau 病中存在的不同 tau 聚集体。此外,使用 DAPI 染色,我们观察到 AD 皮质中的神经元和星形胶质细胞核的核面积显著增大,染色质紧缩增加,而在 DLB 神经元、星形胶质细胞和小胶质细胞以及 PSP 星形胶质细胞和小胶质细胞中则减少。tau 病中毒性 tau 物种的细胞类型特异性趋向性将提供对不同脑细胞类型在 tau 病理学中参与的更深入理解。在这项研究中,我们观察到每种疾病都呈现出细胞类型特异性的核表型和 tau 沉积模式。

https://cdn.ncbi.nlm.nih.gov/pmc/blobs/91d5/9836371/938cd502f037/BPA-33-e13112-g011.jpg
https://cdn.ncbi.nlm.nih.gov/pmc/blobs/91d5/9836371/cf80adc44fb7/BPA-33-e13112-g010.jpg
https://cdn.ncbi.nlm.nih.gov/pmc/blobs/91d5/9836371/42a18a3eb030/BPA-33-e13112-g008.jpg
https://cdn.ncbi.nlm.nih.gov/pmc/blobs/91d5/9836371/310a7e83ae80/BPA-33-e13112-g007.jpg
https://cdn.ncbi.nlm.nih.gov/pmc/blobs/91d5/9836371/faca24a4acb8/BPA-33-e13112-g004.jpg
https://cdn.ncbi.nlm.nih.gov/pmc/blobs/91d5/9836371/f0e12e140e53/BPA-33-e13112-g001.jpg
https://cdn.ncbi.nlm.nih.gov/pmc/blobs/91d5/9836371/63d49609748d/BPA-33-e13112-g005.jpg
https://cdn.ncbi.nlm.nih.gov/pmc/blobs/91d5/9836371/22f18fbf62ca/BPA-33-e13112-g006.jpg
https://cdn.ncbi.nlm.nih.gov/pmc/blobs/91d5/9836371/458bab2df57f/BPA-33-e13112-g003.jpg
https://cdn.ncbi.nlm.nih.gov/pmc/blobs/91d5/9836371/8bc1f8149170/BPA-33-e13112-g009.jpg
https://cdn.ncbi.nlm.nih.gov/pmc/blobs/91d5/9836371/938cd502f037/BPA-33-e13112-g011.jpg
https://cdn.ncbi.nlm.nih.gov/pmc/blobs/91d5/9836371/cf80adc44fb7/BPA-33-e13112-g010.jpg
https://cdn.ncbi.nlm.nih.gov/pmc/blobs/91d5/9836371/42a18a3eb030/BPA-33-e13112-g008.jpg
https://cdn.ncbi.nlm.nih.gov/pmc/blobs/91d5/9836371/310a7e83ae80/BPA-33-e13112-g007.jpg
https://cdn.ncbi.nlm.nih.gov/pmc/blobs/91d5/9836371/faca24a4acb8/BPA-33-e13112-g004.jpg
https://cdn.ncbi.nlm.nih.gov/pmc/blobs/91d5/9836371/f0e12e140e53/BPA-33-e13112-g001.jpg
https://cdn.ncbi.nlm.nih.gov/pmc/blobs/91d5/9836371/63d49609748d/BPA-33-e13112-g005.jpg
https://cdn.ncbi.nlm.nih.gov/pmc/blobs/91d5/9836371/22f18fbf62ca/BPA-33-e13112-g006.jpg
https://cdn.ncbi.nlm.nih.gov/pmc/blobs/91d5/9836371/458bab2df57f/BPA-33-e13112-g003.jpg
https://cdn.ncbi.nlm.nih.gov/pmc/blobs/91d5/9836371/8bc1f8149170/BPA-33-e13112-g009.jpg
https://cdn.ncbi.nlm.nih.gov/pmc/blobs/91d5/9836371/938cd502f037/BPA-33-e13112-g011.jpg

相似文献

1
Pathological tau signatures and nuclear alterations in neurons, astrocytes and microglia in Alzheimer's disease, progressive supranuclear palsy, and dementia with Lewy bodies.阿尔茨海默病、进行性核上性麻痹和路易体痴呆症中神经元、星形胶质细胞和小胶质细胞中的病理性 tau 特征和核改变。
Brain Pathol. 2023 Jan;33(1):e13112. doi: 10.1111/bpa.13112. Epub 2022 Aug 24.
2
Internalization mechanisms of brain-derived tau oligomers from patients with Alzheimer's disease, progressive supranuclear palsy and dementia with Lewy bodies.阿尔茨海默病、进行性核上性麻痹和路易体痴呆患者脑源性 tau 寡聚物的内化机制。
Cell Death Dis. 2020 May 4;11(5):314. doi: 10.1038/s41419-020-2503-3.
3
Contribution of the astrocytic tau pathology to synapse loss in progressive supranuclear palsy and corticobasal degeneration.星形胶质细胞tau 病理学对进行性核上性麻痹和皮质基底节变性中突触丧失的贡献。
Brain Pathol. 2021 Jul;31(4):e12914. doi: 10.1111/bpa.12914. Epub 2020 Dec 29.
4
Neuroinflammation is associated with Alzheimer's disease co-pathology in dementia with Lewy bodies.神经炎症与路易体痴呆中的阿尔茨海默病共病病理相关。
Acta Neuropathol Commun. 2024 May 7;12(1):73. doi: 10.1186/s40478-024-01786-z.
5
Phosphorylated mitogen-activated protein kinase (MAPK/ERK-P), protein kinase of 38 kDa (p38-P), stress-activated protein kinase (SAPK/JNK-P), and calcium/calmodulin-dependent kinase II (CaM kinase II) are differentially expressed in tau deposits in neurons and glial cells in tauopathies.磷酸化丝裂原活化蛋白激酶(MAPK/ERK-P)、38 kDa蛋白激酶(p38-P)、应激激活蛋白激酶(SAPK/JNK-P)和钙/钙调蛋白依赖性激酶II(CaM激酶II)在tau蛋白病的神经元和神经胶质细胞的tau沉积物中差异表达。
J Neural Transm (Vienna). 2001;108(12):1397-415. doi: 10.1007/s007020100016.
6
Level of PICALM, a key component of clathrin-mediated endocytosis, is correlated with levels of phosphotau and autophagy-related proteins and is associated with tau inclusions in AD, PSP and Pick disease.网格蛋白介导入胞的关键组成部分 PICALM 的水平与磷酸化 tau 和自噬相关蛋白的水平相关,并且与 AD、PSP 和 Pick 病中的 tau 包涵体相关。
Neurobiol Dis. 2016 Oct;94:32-43. doi: 10.1016/j.nbd.2016.05.017. Epub 2016 May 31.
7
Motor neuron TDP-43 proteinopathy in progressive supranuclear palsy and corticobasal degeneration.运动神经元 TDP-43 蛋白病在进行性核上性麻痹和皮质基底节变性中的作用。
Brain. 2022 Aug 27;145(8):2769-2784. doi: 10.1093/brain/awac091.
8
Glycogen synthase kinase-3 is associated with neuronal and glial hyperphosphorylated tau deposits in Alzheimer's disease, Pick's disease, progressive supranuclear palsy and corticobasal degeneration.糖原合酶激酶-3与阿尔茨海默病、皮克病、进行性核上性麻痹和皮质基底节变性中的神经元和胶质细胞过度磷酸化tau蛋白沉积有关。
Acta Neuropathol. 2002 Dec;104(6):583-91. doi: 10.1007/s00401-002-0587-8. Epub 2002 Jul 13.
9
Astrocyte tau deposition in progressive supranuclear palsy is associated with dysregulation of MAPT transcription.星形胶质细胞 tau 沉积与进行性核上性麻痹中 MAPT 转录的失调有关。
Acta Neuropathol Commun. 2024 Aug 14;12(1):132. doi: 10.1186/s40478-024-01844-6.
10
Molecular Processing of Tau Protein in Progressive Supranuclear Palsy: Neuronal and Glial Degeneration.tau 蛋白在进行性核上性麻痹中的分子加工:神经元和神经胶质变性。
J Alzheimers Dis. 2021;79(4):1517-1531. doi: 10.3233/JAD-201139.

引用本文的文献

1
Comorbid Pathologies and Their Impact on Dementia with Lewy Bodies-Current View.共病病理及其对路易体痴呆的影响——当前观点
Int J Mol Sci. 2025 Aug 8;26(16):7674. doi: 10.3390/ijms26167674.
2
Isomerized Aβ in the brain can distinguish the status of amyloidosis in the Alzheimer's disease spectrum.大脑中的异构化β淀粉样蛋白(Aβ)能够区分阿尔茨海默病谱系中淀粉样变性的状态。
Acta Neuropathol. 2025 Jul 22;150(1):7. doi: 10.1007/s00401-025-02914-2.
3
Short-chain polyphosphates induce tau fibrillation and neurotoxicity in human iPSC-derived retinal neurons.

本文引用的文献

1
Reactive astrocytes acquire neuroprotective as well as deleterious signatures in response to Tau and Aß pathology.反应性星形胶质细胞在应对 Tau 和 Aβ 病理时会获得神经保护和有害特征。
Nat Commun. 2022 Jan 10;13(1):135. doi: 10.1038/s41467-021-27702-w.
2
Nuclear and cytoplasmic huntingtin inclusions exhibit distinct biochemical composition, interactome and ultrastructural properties.细胞核和细胞质中的亨廷顿蛋白包涵体具有不同的生化组成、相互作用组和超微结构特性。
Nat Commun. 2021 Nov 12;12(1):6579. doi: 10.1038/s41467-021-26684-z.
3
Structure-based classification of tauopathies.
短链多聚磷酸盐可诱导人诱导多能干细胞衍生的视网膜神经元中tau蛋白纤维化和神经毒性。
Cell Death Dis. 2025 May 9;16(1):369. doi: 10.1038/s41419-025-07662-5.
4
Divergent disruptive effects of soluble recombinant tau assemblies on synaptic plasticity in vivo.可溶性重组tau聚集体对体内突触可塑性的不同破坏作用。
Mol Brain. 2025 Apr 18;18(1):36. doi: 10.1186/s13041-025-01208-8.
5
The Spectrum of Cognitive Impairment in Atypical Parkinsonism Syndromes: A Comprehensive Review of Current Understanding and Research.非典型帕金森综合征中的认知障碍谱系:对当前认识与研究的全面综述
Diseases. 2025 Jan 31;13(2):39. doi: 10.3390/diseases13020039.
6
Pathomechanisms of neuropsychiatric disturbances in atypical parkinsonian disorders: a current view.非典型帕金森病神经精神障碍的发病机制:当前观点
J Neural Transm (Vienna). 2025 Apr;132(4):495-518. doi: 10.1007/s00702-025-02890-7. Epub 2025 Feb 15.
7
O-GlcNAc modification differentially regulates microtubule binding and pathological conformations of tau isoforms in vitro.O-连接的N-乙酰葡糖胺修饰在体外差异调节微管结合及tau异构体的病理构象。
J Biol Chem. 2025 Mar;301(3):108263. doi: 10.1016/j.jbc.2025.108263. Epub 2025 Feb 3.
8
Understanding retinal tau pathology through functional 2D and 3D iPSC-derived in vitro retinal models.通过功能性二维和三维诱导多能干细胞衍生的体外视网膜模型了解视网膜tau病理。
Acta Neuropathol Commun. 2025 Jan 29;13(1):19. doi: 10.1186/s40478-024-01920-x.
9
Brain-derived tau oligomer polymorphs: distinct aggregations, stability profiles, and biological activities.脑源性tau寡聚体多态性:不同的聚集体、稳定性特征及生物学活性。
Commun Biol. 2025 Jan 15;8(1):53. doi: 10.1038/s42003-025-07499-w.
10
Neuroinflammation in Alzheimer disease.阿尔茨海默病中的神经炎症
Nat Rev Immunol. 2025 May;25(5):321-352. doi: 10.1038/s41577-024-01104-7. Epub 2024 Dec 9.
基于结构的tau 病分类。
Nature. 2021 Oct;598(7880):359-363. doi: 10.1038/s41586-021-03911-7. Epub 2021 Sep 29.
4
Neuroinflammation in neurodegenerative disorders: the roles of microglia and astrocytes.神经退行性疾病中的神经炎症:小胶质细胞和星形胶质细胞的作用。
Transl Neurodegener. 2020 Nov 26;9(1):42. doi: 10.1186/s40035-020-00221-2.
5
Astrocytes in Tauopathies.tau蛋白病中的星形胶质细胞
Front Neurol. 2020 Sep 24;11:572850. doi: 10.3389/fneur.2020.572850. eCollection 2020.
6
RNA-binding proteins Musashi and tau soluble aggregates initiate nuclear dysfunction.RNA 结合蛋白 Musashi 和 tau 可溶性聚集体引发核功能障碍。
Nat Commun. 2020 Aug 27;11(1):4305. doi: 10.1038/s41467-020-18022-6.
7
P53 aggregation, interactions with tau, and impaired DNA damage response in Alzheimer's disease.阿尔茨海默病中 P53 聚集、与 tau 的相互作用和 DNA 损伤反应受损。
Acta Neuropathol Commun. 2020 Aug 10;8(1):132. doi: 10.1186/s40478-020-01012-6.
8
Epigenome signatures landscaped by histone H3K9me3 are associated with the synaptic dysfunction in Alzheimer's disease.组蛋白 H3K9me3 塑造的表观基因组特征与阿尔茨海默病中的突触功能障碍有关。
Aging Cell. 2020 Jun;19(6):e13153. doi: 10.1111/acel.13153. Epub 2020 May 17.
9
Novel tau filament fold in corticobasal degeneration.新型 tau 丝在皮质基底节变性中的折叠。
Nature. 2020 Apr;580(7802):283-287. doi: 10.1038/s41586-020-2043-0. Epub 2020 Feb 12.
10
Astrocytic Tau Deposition Is Frequent in Typical and Atypical Alzheimer Disease Presentations.星形细胞 Tau 沉积在典型和非典型阿尔茨海默病表现中很常见。
J Neuropathol Exp Neurol. 2019 Dec 1;78(12):1112-1123. doi: 10.1093/jnen/nlz094.