• 文献检索
  • 文档翻译
  • 深度研究
  • 学术资讯
  • Suppr Zotero 插件Zotero 插件
  • 邀请有礼
  • 套餐&价格
  • 历史记录
应用&插件
Suppr Zotero 插件Zotero 插件浏览器插件Mac 客户端Windows 客户端微信小程序
定价
高级版会员购买积分包购买API积分包
服务
文献检索文档翻译深度研究API 文档MCP 服务
关于我们
关于 Suppr公司介绍联系我们用户协议隐私条款
关注我们

Suppr 超能文献

核心技术专利:CN118964589B侵权必究
粤ICP备2023148730 号-1Suppr @ 2026

文献检索

告别复杂PubMed语法,用中文像聊天一样搜索,搜遍4000万医学文献。AI智能推荐,让科研检索更轻松。

立即免费搜索

文件翻译

保留排版,准确专业,支持PDF/Word/PPT等文件格式,支持 12+语言互译。

免费翻译文档

深度研究

AI帮你快速写综述,25分钟生成高质量综述,智能提取关键信息,辅助科研写作。

立即免费体验

脑源性tau寡聚体多态性:不同的聚集体、稳定性特征及生物学活性。

Brain-derived tau oligomer polymorphs: distinct aggregations, stability profiles, and biological activities.

作者信息

Lo Cascio Filippa, Park Suhyeorn, Sengupta Urmi, Puangmalai Nicha, Bhatt Nemil, Shchankin Nikita, Jerez Cynthia, Moreno Naomi, Bittar Alice, Xavier Rhea, Zhao Yingxin, Wang Cankun, Fu Hongjun, Ma Qin, Montalbano Mauro, Kayed Rakez

机构信息

Mitchell Center for Neurodegenerative Diseases, University of Texas Medical Branch, Galveston, TX, USA.

Departments of Neurology, Neuroscience and Cell Biology, University of Texas Medical Branch, Galveston, TX, USA.

出版信息

Commun Biol. 2025 Jan 15;8(1):53. doi: 10.1038/s42003-025-07499-w.

DOI:10.1038/s42003-025-07499-w
PMID:39809992
原文链接:https://pmc.ncbi.nlm.nih.gov/articles/PMC11733013/
Abstract

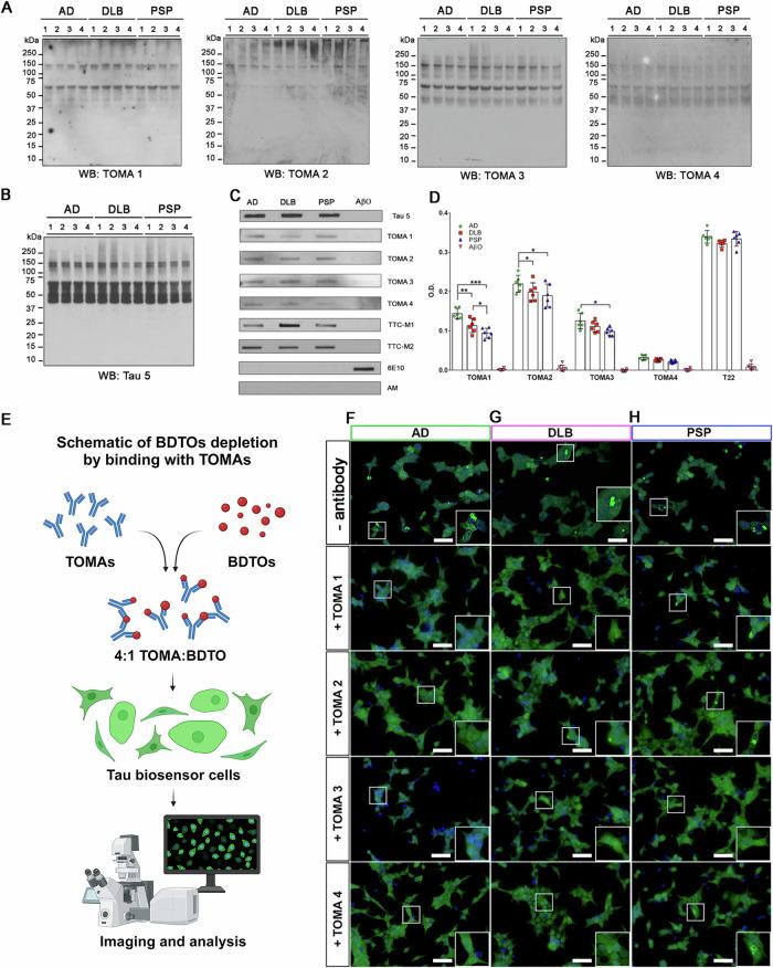
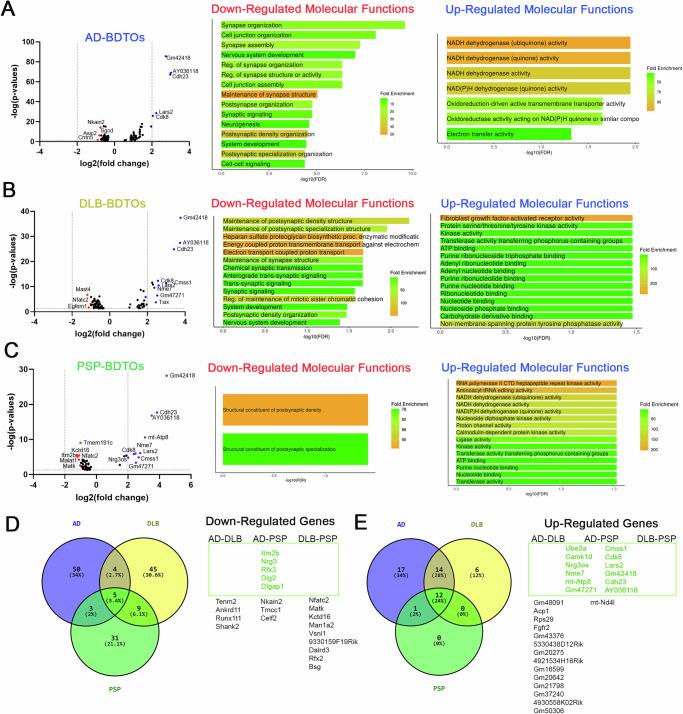
Aggregation of microtubule-associated tau protein is a distinct hallmark of several neurodegenerative disorders such as Alzheimer's disease (AD), dementia with Lewy bodies (DLB), and progressive supranuclear palsy (PSP). Tau oligomers are suggested to be the primary neurotoxic species that initiate aggregation and propagate prion-like structures. Furthermore, different diseases are shown to have distinct structural characteristics of aggregated tau, denoted as polymorphs. Here, we investigate the structural and functional differences of amplified brain-derived tau oligomers (aBDTOs) from AD, DLB, and PSP. Our results indicate that the aBDTOs possess different structural and morphological features that impact neuronal function, gene regulation, and ultimately disease progression. The distinct tau oligomeric polymorphs may thus contribute to the development of clinical phenotypes and shape the progression of diseases. Our results can provide insight into developing personalized therapy to target a specific neurotoxic tau polymorph.

摘要

微管相关tau蛋白的聚集是几种神经退行性疾病的显著标志,如阿尔茨海默病(AD)、路易体痴呆(DLB)和进行性核上性麻痹(PSP)。tau寡聚体被认为是引发聚集并传播朊病毒样结构的主要神经毒性物质。此外,不同疾病的聚集tau具有不同的结构特征,称为多形体。在这里,我们研究了来自AD、DLB和PSP的扩增脑源性tau寡聚体(aBDTOs)的结构和功能差异。我们的结果表明,aBDTOs具有不同的结构和形态特征,这些特征会影响神经元功能、基因调控,并最终影响疾病进展。因此,不同的tau寡聚体多形体可能有助于临床表型的发展,并影响疾病的进展。我们的结果可为开发针对特定神经毒性tau多形体的个性化治疗提供见解。

https://cdn.ncbi.nlm.nih.gov/pmc/blobs/0c83/11733013/e814ab1730d4/42003_2025_7499_Fig7_HTML.jpg
https://cdn.ncbi.nlm.nih.gov/pmc/blobs/0c83/11733013/d2adcd31e354/42003_2025_7499_Fig1_HTML.jpg
https://cdn.ncbi.nlm.nih.gov/pmc/blobs/0c83/11733013/8efb220f2815/42003_2025_7499_Fig2_HTML.jpg
https://cdn.ncbi.nlm.nih.gov/pmc/blobs/0c83/11733013/f83542c7dd14/42003_2025_7499_Fig3_HTML.jpg
https://cdn.ncbi.nlm.nih.gov/pmc/blobs/0c83/11733013/1334762e2471/42003_2025_7499_Fig4_HTML.jpg
https://cdn.ncbi.nlm.nih.gov/pmc/blobs/0c83/11733013/e989d8e2ffe0/42003_2025_7499_Fig5_HTML.jpg
https://cdn.ncbi.nlm.nih.gov/pmc/blobs/0c83/11733013/35696e08f855/42003_2025_7499_Fig6_HTML.jpg
https://cdn.ncbi.nlm.nih.gov/pmc/blobs/0c83/11733013/e814ab1730d4/42003_2025_7499_Fig7_HTML.jpg
https://cdn.ncbi.nlm.nih.gov/pmc/blobs/0c83/11733013/d2adcd31e354/42003_2025_7499_Fig1_HTML.jpg
https://cdn.ncbi.nlm.nih.gov/pmc/blobs/0c83/11733013/8efb220f2815/42003_2025_7499_Fig2_HTML.jpg
https://cdn.ncbi.nlm.nih.gov/pmc/blobs/0c83/11733013/f83542c7dd14/42003_2025_7499_Fig3_HTML.jpg
https://cdn.ncbi.nlm.nih.gov/pmc/blobs/0c83/11733013/1334762e2471/42003_2025_7499_Fig4_HTML.jpg
https://cdn.ncbi.nlm.nih.gov/pmc/blobs/0c83/11733013/e989d8e2ffe0/42003_2025_7499_Fig5_HTML.jpg
https://cdn.ncbi.nlm.nih.gov/pmc/blobs/0c83/11733013/35696e08f855/42003_2025_7499_Fig6_HTML.jpg
https://cdn.ncbi.nlm.nih.gov/pmc/blobs/0c83/11733013/e814ab1730d4/42003_2025_7499_Fig7_HTML.jpg

相似文献

1
Brain-derived tau oligomer polymorphs: distinct aggregations, stability profiles, and biological activities.脑源性tau寡聚体多态性:不同的聚集体、稳定性特征及生物学活性。
Commun Biol. 2025 Jan 15;8(1):53. doi: 10.1038/s42003-025-07499-w.
2
Internalization mechanisms of brain-derived tau oligomers from patients with Alzheimer's disease, progressive supranuclear palsy and dementia with Lewy bodies.阿尔茨海默病、进行性核上性麻痹和路易体痴呆患者脑源性 tau 寡聚物的内化机制。
Cell Death Dis. 2020 May 4;11(5):314. doi: 10.1038/s41419-020-2503-3.
3
Pathological tau signatures and nuclear alterations in neurons, astrocytes and microglia in Alzheimer's disease, progressive supranuclear palsy, and dementia with Lewy bodies.阿尔茨海默病、进行性核上性麻痹和路易体痴呆症中神经元、星形胶质细胞和小胶质细胞中的病理性 tau 特征和核改变。
Brain Pathol. 2023 Jan;33(1):e13112. doi: 10.1111/bpa.13112. Epub 2022 Aug 24.
4
Neuropathologically mixed Alzheimer's and Lewy body disease: burden of pathological protein aggregates differs between clinical phenotypes.神经病理学混合性阿尔茨海默病和路易体病:临床表型之间病理蛋白聚集物的负担不同。
Acta Neuropathol. 2015 May;129(5):729-48. doi: 10.1007/s00401-015-1406-3. Epub 2015 Mar 11.
5
The formation of tau pore-like structures is prevalent and cell specific: possible implications for the disease phenotypes.tau 孔样结构的形成普遍存在且具有细胞特异性:对疾病表型的可能影响。
Acta Neuropathol Commun. 2014 May 29;2:56. doi: 10.1186/2051-5960-2-56.
6
Tau protein aggregation is associated with cellular senescence in the brain.tau 蛋白聚集与大脑中的细胞衰老有关。
Aging Cell. 2018 Dec;17(6):e12840. doi: 10.1111/acel.12840. Epub 2018 Oct 11.
7
Tau burden and the functional connectome in Alzheimer's disease and progressive supranuclear palsy.tau 负担与阿尔茨海默病和进行性核上性麻痹的功能连接组。
Brain. 2018 Feb 1;141(2):550-567. doi: 10.1093/brain/awx347.
8
Human tau pathology transmits glial tau aggregates in the absence of neuronal tau.人类 tau 病理在没有神经元 tau 的情况下传递神经胶质 tau 聚集物。
J Exp Med. 2020 Feb 3;217(2). doi: 10.1084/jem.20190783.
9
Molecular Processing of Tau Protein in Progressive Supranuclear Palsy: Neuronal and Glial Degeneration.tau 蛋白在进行性核上性麻痹中的分子加工:神经元和神经胶质变性。
J Alzheimers Dis. 2021;79(4):1517-1531. doi: 10.3233/JAD-201139.
10
Tau pathology in the olfactory bulb correlates with Braak stage, Lewy body pathology and apolipoprotein epsilon4.嗅球中的tau病理与Braak分期、路易体病理和载脂蛋白ε4相关。
Neuropathol Appl Neurobiol. 2003 Oct;29(5):503-10. doi: 10.1046/j.1365-2990.2003.00453.x.

引用本文的文献

1
Tauopathies: Calmodulin Regulates Tau Hyperphosphorylation and Its Transformation into Disease-Specific Aggregates.tau蛋白病:钙调蛋白调节tau蛋白的过度磷酸化及其向疾病特异性聚集体的转变。
Biomolecules. 2025 Aug 6;15(8):1133. doi: 10.3390/biom15081133.
2
A brain-derived tau oligomer polymorph is associated with cognitive resilience to Alzheimer's disease.一种源自大脑的tau寡聚体多态性与对阿尔茨海默病的认知弹性相关。
Alzheimers Dement. 2025 Aug;21(8):e70550. doi: 10.1002/alz.70550.
3
Tau Oligomers in Alzheimer's Disease: Modulation Effect of Osmolytes on Amplified Brain-Derived Tau Oligomers.

本文引用的文献

1
Cellular and pathological functions of tau.tau蛋白的细胞与病理功能
Nat Rev Mol Cell Biol. 2024 Nov;25(11):845-864. doi: 10.1038/s41580-024-00753-9. Epub 2024 Jul 16.
2
Nasal tau immunotherapy clears intracellular tau pathology and improves cognitive functions in aged tauopathy mice.鼻腔 tau 免疫疗法可清除细胞内 tau 病理学并改善老年 tau 病小鼠的认知功能。
Sci Transl Med. 2024 Jul 3;16(754):eadj5958. doi: 10.1126/scitranslmed.adj5958.
3
Brain cell-type shifts in Alzheimer's disease, autism, and schizophrenia interrogated using methylomics and genetics.
阿尔茨海默病中的tau寡聚体:渗透剂对脑源性tau寡聚体扩增的调节作用
ACS Chem Neurosci. 2025 Aug 6;16(15):2829-2843. doi: 10.1021/acschemneuro.5c00122. Epub 2025 Jul 18.
4
Cryo-EM structural analyses reveal diverse porous structures in brain-derived tau oligomers.冷冻电镜结构分析揭示了脑源性tau寡聚体中的多种多孔结构。
Biochem Biophys Res Commun. 2025 Aug 30;776:152189. doi: 10.1016/j.bbrc.2025.152189. Epub 2025 Jun 9.
5
Synapse vulnerability and resilience across the clinical spectrum of dementias.痴呆症临床谱系中的突触易损性与恢复力
Nat Rev Neurol. 2025 May 22. doi: 10.1038/s41582-025-01094-7.
使用甲基化组学和遗传学探究阿尔茨海默病、自闭症和精神分裂症中的脑细胞类型转变。
Sci Adv. 2024 May 24;10(21):eadn7655. doi: 10.1126/sciadv.adn7655. Epub 2024 May 23.
4
Tau Oligomers as Pathogenic Seeds: Preparation, Characterization, and Propagation In Vitro and In Vivo.tau 寡聚物作为致病种子:体外和体内的制备、表征、以及传播。
Methods Mol Biol. 2024;2754:147-183. doi: 10.1007/978-1-0716-3629-9_9.
5
The Reactome Pathway Knowledgebase 2024.Reactome 通路知识库 2024.
Nucleic Acids Res. 2024 Jan 5;52(D1):D672-D678. doi: 10.1093/nar/gkad1025.
6
Cryo-EM structures of tau filaments from SH-SY5Y cells seeded with brain extracts from cases of Alzheimer's disease and corticobasal degeneration.源自阿尔茨海默病和皮质基底节变性病例脑提取物接种的 SH-SY5Y 细胞中的 tau 丝状体的冷冻电镜结构。
FEBS Open Bio. 2023 Aug;13(8):1394-1404. doi: 10.1002/2211-5463.13657. Epub 2023 Jul 7.
7
Tau in dementia with Lewy bodies.路易体痴呆中的 tau 蛋白。
Aust N Z J Psychiatry. 2024 Feb;58(2):175-182. doi: 10.1177/00048674231177219. Epub 2023 Jun 1.
8
EMBER multidimensional spectral microscopy enables quantitative determination of disease- and cell-specific amyloid strains.EMBER 多维光谱显微镜能够定量测定疾病和细胞特异性淀粉样蛋白菌株。
Proc Natl Acad Sci U S A. 2023 Mar 21;120(12):e2300769120. doi: 10.1073/pnas.2300769120. Epub 2023 Mar 16.
9
The Gene Ontology knowledgebase in 2023.2023 版基因本体论知识库。
Genetics. 2023 May 4;224(1). doi: 10.1093/genetics/iyad031.
10
Polymorphic Alpha-Synuclein Oligomers: Characterization and Differential Detection with Novel Corresponding Antibodies.多形性α-突触核蛋白寡聚物:新型相应抗体的鉴定和差异检测。
Mol Neurobiol. 2023 May;60(5):2691-2705. doi: 10.1007/s12035-023-03211-3. Epub 2023 Jan 28.