Suppr超能文献

膜相关环指蛋白(MARCH8)是一种新型糖酵解抑制剂,受 miR-32 在结直肠癌中的靶向调控。

Membrane-associated RING-CH protein (MARCH8) is a novel glycolysis repressor targeted by miR-32 in colorectal cancer.

机构信息

Department of Medical Oncology, Second Affiliated Hospital of Naval Medical University, No. 415 Fengyang Road, Shanghai, 200003, China.

Department of Nursing, Zhabei Branch Hospital, Second Affiliated Hospital of Naval Medical University, No. 619, Zhonghuaxin Road, Shanghai, 200070, China.

出版信息

J Transl Med. 2022 Sep 5;20(1):402. doi: 10.1186/s12967-022-03608-z.

Abstract

BACKGROUND

Colorectal cancer (CRC) is the third most common cancer and leading cause of cancer-related deaths worldwide. Aberrant cellular metabolism is a hallmark of cancer cells, and disturbed metabolism showed clinical significance in CRC. The membrane-associated RING-CH 8 (MARCH8) protein, the first MARCH E3 ligase, plays an oncogenic role and serves as a prognostic marker in multiple cancers, however, the role of MARCH8 in CRC is unclear. In the present study, we aimed to investigate the biomarkers and their underlying mechanism for CRC.

METHOD

In this study, we first examined the function of MARCH8 in CRC by analysing public database. Besides, we performing gene silencing studies and generating cellular overexpression and xenograft models. Then its protein substrate was identified and validated. In addition, the expression of MARCH8 was investigated in tissue samples from CRC patients, and the molecular basis for decreased expression was analysed.

RESULTS

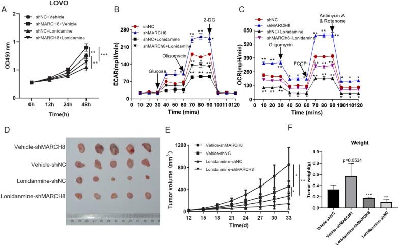
Systematic analysis reveals that MARCH8 is a beneficial prognostic marker in CRC. In CRC, MARCH8 exhibited tumor-suppressive activity both in vivo and in vitro. Furthermore, we found that MARCH8 is negatively correlated with hexokinase 2 (HK2) protein in CRC patients. MARCH8 regulates glycolysis and promotes ubiquitination-mediated proteasome degradation to reduces HK2 protein levels. Then HK2 inhibitor partially rescues the effect of MARCH8 knockdown in CRC. Poised chromatin and elevated miR-32 repressed MARCH8 expression.

CONCLUSION

In summary, we propose that in CRC, poised chromatin and miR-32 decrease the expression of MARCH8, further bind and add ubiquitin, induce HK2 degradation, and finally repress glycolysis to promote tumor suppressors in CRC.

摘要

背景

结直肠癌(CRC)是全球第三大常见癌症和癌症相关死亡的主要原因。细胞代谢异常是癌细胞的一个标志,代谢紊乱在 CRC 中显示出临床意义。膜相关环指蛋白 8(MARCH8)是第一个 MARCH E3 连接酶,在多种癌症中发挥致癌作用并作为预后标志物,然而,MARCH8 在 CRC 中的作用尚不清楚。在本研究中,我们旨在研究 CRC 的生物标志物及其潜在机制。

方法

在本研究中,我们首先通过分析公共数据库来研究 MARCH8 在 CRC 中的功能。此外,我们进行了基因沉默研究,并生成了细胞过表达和异种移植模型。然后鉴定和验证了其蛋白质底物。此外,还研究了 CRC 患者组织样本中 MARCH8 的表达,并分析了表达降低的分子基础。

结果

系统分析表明,MARCH8 是 CRC 的有益预后标志物。在 CRC 中,MARCH8 在体内和体外均表现出肿瘤抑制活性。此外,我们发现 MARCH8 与 CRC 患者的己糖激酶 2(HK2)蛋白呈负相关。MARCH8 调节糖酵解并促进泛素化介导的蛋白酶体降解,以降低 HK2 蛋白水平。然后 HK2 抑制剂部分挽救了 MARCH8 敲低对 CRC 的影响。启动子染色质和升高的 miR-32 抑制 MARCH8 的表达。

结论

综上所述,我们提出在 CRC 中,启动子染色质和 miR-32 降低 MARCH8 的表达,进一步结合并添加泛素,诱导 HK2 降解,最终抑制糖酵解以促进 CRC 中的肿瘤抑制因子。

https://cdn.ncbi.nlm.nih.gov/pmc/blobs/6b93/9446774/3f24ca3ccd9f/12967_2022_3608_Fig1_HTML.jpg

文献检索

告别复杂PubMed语法,用中文像聊天一样搜索,搜遍4000万医学文献。AI智能推荐,让科研检索更轻松。

立即免费搜索

文件翻译

保留排版,准确专业,支持PDF/Word/PPT等文件格式,支持 12+语言互译。

免费翻译文档

深度研究

AI帮你快速写综述,25分钟生成高质量综述,智能提取关键信息,辅助科研写作。

立即免费体验