• 文献检索
  • 文档翻译
  • 深度研究
  • 学术资讯
  • Suppr Zotero 插件Zotero 插件
  • 邀请有礼
  • 套餐&价格
  • 历史记录
应用&插件
Suppr Zotero 插件Zotero 插件浏览器插件Mac 客户端Windows 客户端微信小程序
定价
高级版会员购买积分包购买API积分包
服务
文献检索文档翻译深度研究API 文档MCP 服务
关于我们
关于 Suppr公司介绍联系我们用户协议隐私条款
关注我们

Suppr 超能文献

核心技术专利:CN118964589B侵权必究
粤ICP备2023148730 号-1Suppr @ 2026

文献检索

告别复杂PubMed语法,用中文像聊天一样搜索,搜遍4000万医学文献。AI智能推荐,让科研检索更轻松。

立即免费搜索

文件翻译

保留排版,准确专业,支持PDF/Word/PPT等文件格式,支持 12+语言互译。

免费翻译文档

深度研究

AI帮你快速写综述,25分钟生成高质量综述,智能提取关键信息,辅助科研写作。

立即免费体验

微生物群落对内蒙古地区牛肉干挥发性成分和生物胺的影响

Effects of Microbial Communities on Volatile Profiles and Biogenic Amines in Beef Jerky from Inner Mongolian Districts.

作者信息

Sun Xueying, Sun Lina, Su Lin, Wang Huiting, Wang Dan, Liu Jianlin, Sun Erke, Hu Guanhua, Liu Chang, Gao Aiwu, Jin Ye, Zhao Lihua

机构信息

College of Food Science and Engineering, Inner Mongolia Agricultural University, Hohhot 010018, China.

出版信息

Foods. 2022 Sep 1;11(17):2659. doi: 10.3390/foods11172659.

DOI:10.3390/foods11172659
PMID:36076844
原文链接:https://pmc.ncbi.nlm.nih.gov/articles/PMC9455903/
Abstract

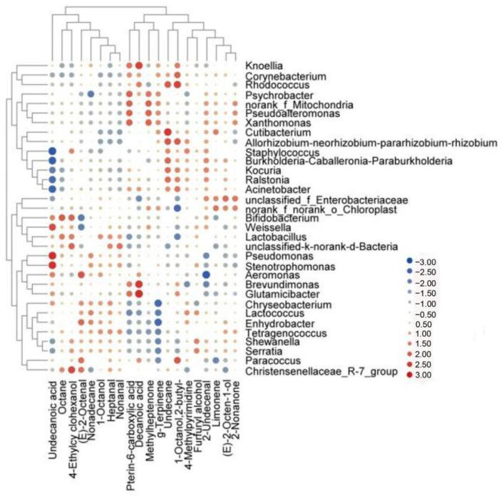
Beef jerky is a traditional fermented meat product from Inner Mongolia, handcrafted by artisans. We investigated the bacteria of the microbial community, volatile flavor components, and biogenic amines of Inner Mongolia beef jerky via high-throughput sequencing, solid-phase microextraction with gas chromatography−mass spectrometry, and high-performance liquid chromatography, respectively. Thirty-three bacteria were identified, predominantly from the genera Pseudomonas (45.4%), Ralstonia (13.4%), and Acinetobacter (7.3%). Fifty-nine volatile flavor compounds and eight biogenic amines were detected. Based on Spearman’s correlation coefficient, 20 bacterial genera were significantly associated with the dominant volatile compounds in the beef jerky samples (p < 0.05). The results demonstrated that beef jerky may be toxic due to cadaverine, putrescine, and histamine; moreover, the amounts of putrescine and cadaverine were positively correlated with the abundance of unclassified_f_Enterobacteriaceae (p < 0.05). These findings shed light on the formation of the microbial community, flavor components, and biogenic amines of beef jerky, thereby providing a basis for improving its quality.

摘要

牛肉干是内蒙古的一种传统发酵肉制品,由工匠手工制作。我们分别通过高通量测序、固相微萃取结合气相色谱 - 质谱联用以及高效液相色谱法,对内蒙古牛肉干的微生物群落细菌、挥发性风味成分和生物胺进行了研究。共鉴定出33种细菌,主要来自假单胞菌属(45.4%)、罗尔斯通氏菌属(13.4%)和不动杆菌属(7.3%)。检测到59种挥发性风味化合物和8种生物胺。基于斯皮尔曼相关系数,20个细菌属与牛肉干样品中的主要挥发性化合物显著相关(p < 0.05)。结果表明,牛肉干可能因尸胺、腐胺和组胺而具有毒性;此外,腐胺和尸胺的含量与未分类的肠杆菌科丰度呈正相关(p < 0.05)。这些发现揭示了牛肉干微生物群落、风味成分和生物胺的形成,从而为提高其品质提供了依据。

https://cdn.ncbi.nlm.nih.gov/pmc/blobs/510d/9455903/a265ab0906e7/foods-11-02659-g009.jpg
https://cdn.ncbi.nlm.nih.gov/pmc/blobs/510d/9455903/73ab65d035db/foods-11-02659-g001.jpg
https://cdn.ncbi.nlm.nih.gov/pmc/blobs/510d/9455903/2d980e4ef03d/foods-11-02659-g002.jpg
https://cdn.ncbi.nlm.nih.gov/pmc/blobs/510d/9455903/b71dd3a60a24/foods-11-02659-g003.jpg
https://cdn.ncbi.nlm.nih.gov/pmc/blobs/510d/9455903/2547c2a0dacb/foods-11-02659-g004.jpg
https://cdn.ncbi.nlm.nih.gov/pmc/blobs/510d/9455903/56b08fd395dd/foods-11-02659-g005.jpg
https://cdn.ncbi.nlm.nih.gov/pmc/blobs/510d/9455903/e11cf72269be/foods-11-02659-g006.jpg
https://cdn.ncbi.nlm.nih.gov/pmc/blobs/510d/9455903/42b1a97a1c1e/foods-11-02659-g007.jpg
https://cdn.ncbi.nlm.nih.gov/pmc/blobs/510d/9455903/1e2c5988b063/foods-11-02659-g008.jpg
https://cdn.ncbi.nlm.nih.gov/pmc/blobs/510d/9455903/a265ab0906e7/foods-11-02659-g009.jpg
https://cdn.ncbi.nlm.nih.gov/pmc/blobs/510d/9455903/73ab65d035db/foods-11-02659-g001.jpg
https://cdn.ncbi.nlm.nih.gov/pmc/blobs/510d/9455903/2d980e4ef03d/foods-11-02659-g002.jpg
https://cdn.ncbi.nlm.nih.gov/pmc/blobs/510d/9455903/b71dd3a60a24/foods-11-02659-g003.jpg
https://cdn.ncbi.nlm.nih.gov/pmc/blobs/510d/9455903/2547c2a0dacb/foods-11-02659-g004.jpg
https://cdn.ncbi.nlm.nih.gov/pmc/blobs/510d/9455903/56b08fd395dd/foods-11-02659-g005.jpg
https://cdn.ncbi.nlm.nih.gov/pmc/blobs/510d/9455903/e11cf72269be/foods-11-02659-g006.jpg
https://cdn.ncbi.nlm.nih.gov/pmc/blobs/510d/9455903/42b1a97a1c1e/foods-11-02659-g007.jpg
https://cdn.ncbi.nlm.nih.gov/pmc/blobs/510d/9455903/1e2c5988b063/foods-11-02659-g008.jpg
https://cdn.ncbi.nlm.nih.gov/pmc/blobs/510d/9455903/a265ab0906e7/foods-11-02659-g009.jpg

相似文献

1
Effects of Microbial Communities on Volatile Profiles and Biogenic Amines in Beef Jerky from Inner Mongolian Districts.微生物群落对内蒙古地区牛肉干挥发性成分和生物胺的影响
Foods. 2022 Sep 1;11(17):2659. doi: 10.3390/foods11172659.
2
Effects of the microbial community on the formation of volatile compounds and biogenic amines during the traditional brewing of rice wine.微生物群落对传统米酒酿造过程中挥发性化合物和生物胺形成的影响。
Curr Res Food Sci. 2022 Sep 6;5:1433-1444. doi: 10.1016/j.crfs.2022.08.020. eCollection 2022.
3
Novel insight into flavor and quality formation in naturally fermented low-salt fish sauce based on microbial metabolism.基于微生物代谢对天然发酵低盐鱼露风味和品质形成的新认识。
Food Res Int. 2023 Apr;166:112586. doi: 10.1016/j.foodres.2023.112586. Epub 2023 Feb 9.
4
Metagenomic Insights into the Regulatory Effects of Microbial Community on the Formation of Biogenic Amines and Volatile Flavor Components during the Brewing of Rice Wine.宏基因组学揭示微生物群落对黄酒酿造过程中生物胺和挥发性风味成分形成的调控作用
Foods. 2023 Aug 16;12(16):3075. doi: 10.3390/foods12163075.
5
The interaction between Lactobacillus plantarum SC-5 and its biogenic amine formation with different salt concentrations in Chinese Dongbei Suancai.植物乳杆菌 SC-5 与不同盐浓度下中国东北酸菜生物胺形成的相互作用。
Food Res Int. 2021 Dec;150(Pt B):110813. doi: 10.1016/j.foodres.2021.110813. Epub 2021 Nov 16.
6
Effect of Biogenic Amine-Degrading on the Biogenic Amines and Quality in Fermented Lamb Jerky.生物胺降解对发酵羊肉干中生物胺及品质的影响。
Foods. 2022 Jul 12;11(14):2057. doi: 10.3390/foods11142057.
7
The Influence of Different Levels of Sodium Chloride, Sodium Nitrite, and Glucose on Biogenic Amines and Microbial Communities in Fermented Goat Meat Sausage.不同水平的氯化钠、亚硝酸钠和葡萄糖对发酵羊肉香肠中生物胺和微生物群落的影响
Foods. 2024 Mar 7;13(6):817. doi: 10.3390/foods13060817.
8
Characterisation of flavour profile of beef jerky inoculated with different autochthonous lactic acid bacteria using electronic nose and gas chromatography-ion mobility spectrometry.利用电子鼻和气相色谱-离子迁移谱对不同土著乳酸菌接种牛肉干风味特征的描述。
Meat Sci. 2022 Jan;183:108658. doi: 10.1016/j.meatsci.2021.108658. Epub 2021 Aug 19.
9
The Effect of x3-2b Bacterial Powder on the Physicochemical Quality and Biogenic Amines of Fermented Lamb Jerky.x3-2b菌粉对发酵羊肉干理化品质及生物胺的影响
Foods. 2023 Nov 16;12(22):4147. doi: 10.3390/foods12224147.
10
Evolution of free amino acids, biogenic amines and n-nitrosoamines throughout ageing in organic fermented beef.有机发酵牛肉在整个老化过程中游离氨基酸、生物胺和亚硝胺的演变
Acta Sci Pol Technol Aliment. 2016 Apr-Jun;15(2):191-200. doi: 10.17306/J.AFS.2016.2.19.

引用本文的文献

1
Investigation of Biogenic Amines and Quality in Jerky, Bacon, and Sausage: Chinese Traditional Meat Product.中式传统肉制品肉干、培根和香肠中生物胺及品质的研究
Foods. 2025 May 22;14(11):1842. doi: 10.3390/foods14111842.
2
Effect of pulsed electric field pretreatment synergistic mixed bacterial agent fermentation on the flavor and quality of air-dried goose meat and its molecular mechanism.脉冲电场预处理协同复合菌剂发酵对风干鹅肉风味和品质的影响及其分子机制
Poult Sci. 2025 Apr;104(4):104926. doi: 10.1016/j.psj.2025.104926. Epub 2025 Feb 22.
3
Characterization and Correlation of Dominant Microbiota and Flavor Development in Different Post-Mortem Processes of Beef.

本文引用的文献

1
Metagenomic and metabolomic profiling reveals the correlation between the microbiota and flavor compounds and nutrients in fermented sausages.宏基因组学和代谢组学分析揭示了发酵香肠中微生物群和风味化合物及营养成分之间的相关性。
Food Chem. 2022 May 1;375:131645. doi: 10.1016/j.foodchem.2021.131645. Epub 2021 Nov 20.
2
Analysis of the relationship between microorganisms and flavour development in dry-cured grass carp by high-throughput sequencing, volatile flavour analysis and metabolomics.通过高通量测序、挥发性风味分析和代谢组学分析干腌草鱼中微生物与风味形成之间的关系。
Food Chem. 2022 Jan 30;368:130889. doi: 10.1016/j.foodchem.2021.130889. Epub 2021 Aug 18.
3
牛肉不同宰后加工过程中优势微生物群的表征及其与风味形成的相关性
Foods. 2023 Aug 30;12(17):3266. doi: 10.3390/foods12173266.
4
Meat Microflora and the Quality of Meat Products.肉类微生物群落与肉制品质量
Foods. 2023 May 5;12(9):1895. doi: 10.3390/foods12091895.
Bacterial Distribution, Biogenic Amine Contents, and Functionalities of Traditionally Made Doenjang, a Long-Term Fermented Soybean Food, from Different Areas of Korea.
韩国不同地区传统制作的长期发酵大豆食品大酱的细菌分布、生物胺含量及功能特性
Microorganisms. 2021 Jun 22;9(7):1348. doi: 10.3390/microorganisms9071348.
4
Physicochemical, flavor and microbial dynamic changes during low-salt doubanjiang (broad bean paste) fermentation.低盐豆瓣酱(豆豉)发酵过程中的理化特性、风味和微生物动态变化。
Food Chem. 2021 Jul 30;351:128454. doi: 10.1016/j.foodchem.2020.128454. Epub 2021 Jan 30.
5
Rumen bacteria and meat fatty acid composition of Sunit sheep reared under different feeding regimens in China.中国不同饲养方式下苏尼特羊瘤胃细菌与羊肉脂肪酸组成。
J Sci Food Agric. 2021 Feb;101(3):1100-1110. doi: 10.1002/jsfa.10720. Epub 2020 Sep 15.
6
Comparison of the quality of beef jerky processed by traditional and modern drying methods from different districts in Inner Mongolia.比较内蒙古不同地区传统和现代干燥方法加工的牛肉干的质量。
Meat Sci. 2020 May;163:108080. doi: 10.1016/j.meatsci.2020.108080. Epub 2020 Feb 5.
7
Correlation between volatile profiles and microbial communities: A metabonomic approach to study Jiang-flavor liquor Daqu.挥发性成分与微生物群落的相关性:基于代谢组学方法研究江味曲酒大曲。
Food Res Int. 2019 Jul;121:422-432. doi: 10.1016/j.foodres.2019.03.021. Epub 2019 Mar 11.
8
Understanding the implications of current health trends on the aroma of wet and dry cured meat products.了解当前健康趋势对湿腌和干腌肉类产品香气的影响。
Meat Sci. 2018 Oct;144:53-61. doi: 10.1016/j.meatsci.2018.04.016. Epub 2018 Apr 20.
9
Different Lactobacillus populations dominate in "Chorizo de León" manufacturing performed in different production plants.在不同生产工厂制作的“莱昂风味香肠”中,不同的乳酸杆菌菌群占主导地位。
Food Microbiol. 2018 Apr;70:94-102. doi: 10.1016/j.fm.2017.09.009. Epub 2017 Sep 14.
10
Tyramine and histamine risk assessment related to consumption of dry fermented sausages by the Spanish population.西班牙人群食用干发酵香肠相关的酪胺和组胺风险评估。
Food Chem Toxicol. 2017 Jan;99:78-85. doi: 10.1016/j.fct.2016.11.011. Epub 2016 Nov 14.