Vascular Biology Center, Medical College of Georgia, Augusta University, 1120 15th St., CB3940, Augusta, GA 30912, USA.
Department of Medicine, Medical College of Georgia, Augusta University, 1120 15th St., BI5076, Augusta, GA 30912, USA.
Cells. 2022 Aug 30;11(17):2698. doi: 10.3390/cells11172698.
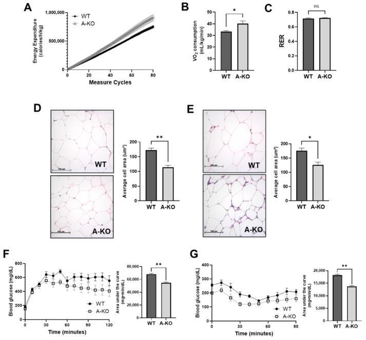
Obesity is a major risk factor for both metabolic and cardiovascular disease. We reported that, in obese male mice, histone deacetylase 9 (HDAC9) is upregulated in adipose tissues, and global deletion of HDAC9 protected against high fat diet (HFD)-induced obesity and metabolic disease. Here, we investigated the impact of adipocyte-specific gene deletion on diet-induced obesity in male and female mice. The gene expression was increased in adipose tissues of obese male and female mice and HDAC9 expression correlated positively with body mass index in humans. Interestingly, female, but not male, adipocyte-specific KO mice on HFD exhibited reduced body weight and visceral adipose tissue mass, adipocyte hypertrophy, and improved insulin sensitivity, glucose tolerance and adipogenic differentiation gene expression. Furthermore, adipocyte-specific gene deletion in female mice improved metabolic health as assessed by whole body energy expenditure, oxygen consumption, and adaptive thermogenesis. Mechanistically, compared to female mice, HFD-fed male mice exhibited preferential expression in the stromovascular fraction, which may have offset the impact of adipocyte-specific gene deletion in male mice. These results suggest that HDAC9 expressed in adipocytes is detrimental to obesity in female mice and provides novel evidence of sex-related differences in HDAC9 cellular expression and contribution to obesity-related metabolic disease.
肥胖是代谢和心血管疾病的主要危险因素。我们曾报道,在肥胖雄性小鼠的脂肪组织中,组蛋白去乙酰化酶 9(HDAC9)表达上调,而 HDAC9 的全局缺失可预防高脂肪饮食(HFD)诱导的肥胖和代谢疾病。在此,我们研究了脂肪细胞特异性基因缺失对雄性和雌性小鼠饮食诱导肥胖的影响。肥胖雄性和雌性小鼠的脂肪组织中基因表达增加,并且在人类中,HDAC9 的表达与体重指数呈正相关。有趣的是,在 HFD 喂养下,雌性而非雄性脂肪细胞特异性 KO 小鼠体重和内脏脂肪组织质量降低、脂肪细胞肥大减轻、胰岛素敏感性、葡萄糖耐量和脂肪生成分化基因表达改善。此外,雌性小鼠脂肪细胞特异性基因缺失可改善代谢健康,表现为全身能量消耗、耗氧量和适应性产热增加。从机制上讲,与雌性小鼠相比,HFD 喂养的雄性小鼠的表达更倾向于基质血管部分,这可能抵消了雄性小鼠脂肪细胞特异性基因缺失的影响。这些结果表明,脂肪细胞中表达的 HDAC9 对雌性小鼠的肥胖有害,并为 HDAC9 细胞表达和对肥胖相关代谢疾病的影响存在性别差异提供了新证据。