Lee Da Eun, Kang Hyeon Woong, Kim So Yi, Kim Myeong Jin, Jeong Jae Woong, Hong Woosol Chris, Fang Sungsoon, Kim Hyung Sun, Lee Yun Sun, Kim Hyo Jung, Park Joon Seong
Department of Surgery, Gangnam Severance Hospital, Yonsei University College of Medicine, Seoul, South Korea.
Department of Medical Science, Graduate School of Medical Science, Brain Korea 21 Project, Yonsei University College of Medicine, Seoul, South Korea.
Front Pharmacol. 2022 Aug 26;13:934746. doi: 10.3389/fphar.2022.934746. eCollection 2022.
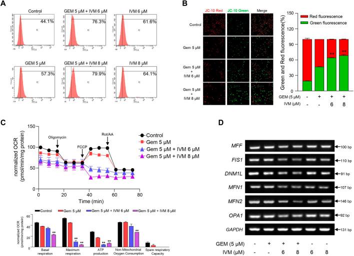
Pancreatic cancer is an aggressive cancer characterized by high mortality and poor prognosis, with a survival rate of less than 5 years in advanced stages. Ivermectin, an antiparasitic drug, exerts antitumor effects in various cancer types. This is the first study to evaluate the anticancer effects of the combination of ivermectin and gemcitabine in pancreatic cancer. We found that the ivermectin-gemcitabine combination treatment suppressed pancreatic cancer more effectively than gemcitabine alone treatment. The ivermectin-gemcitabine combination inhibited cell proliferation G1 arrest of the cell cycle, as evidenced by the downregulation of cyclin D1 expression and the mammalian target of rapamycin (mTOR)/signal transducer and activator of transcription 3 (STAT-3) signaling pathway. Ivermectin-gemcitabine increased cell apoptosis by inducing mitochondrial dysfunction the overproduction of reactive oxygen species and decreased the mitochondrial membrane potential. This combination treatment also decreased the oxygen consumption rate and inhibited mitophagy, which is important for cancer cell death. Moreover, experiments confirmed that the ivermectin-gemcitabine group had significantly suppressed tumor growth compared to the gemcitabine alone group. These results indicate that ivermectin exerts synergistic effects with gemcitabine, preventing pancreatic cancer progression, and could be a potential antitumor drug for the treatment of pancreatic cancer.
胰腺癌是一种侵袭性癌症,具有高死亡率和不良预后的特点,晚期患者的生存率不到5年。伊维菌素是一种抗寄生虫药物,在多种癌症类型中发挥抗肿瘤作用。这是第一项评估伊维菌素与吉西他滨联合治疗胰腺癌抗癌效果的研究。我们发现,伊维菌素与吉西他滨联合治疗比单独使用吉西他滨治疗更有效地抑制胰腺癌。伊维菌素与吉西他滨联合抑制细胞增殖,使细胞周期停滞于G1期,这可通过细胞周期蛋白D1表达下调以及雷帕霉素靶蛋白(mTOR)/信号转导和转录激活因子3(STAT-3)信号通路得到证实。伊维菌素与吉西他滨联合通过诱导线粒体功能障碍、活性氧的过度产生增加细胞凋亡,并降低线粒体膜电位。这种联合治疗还降低了耗氧率并抑制了线粒体自噬,这对癌细胞死亡很重要。此外,实验证实,与单独使用吉西他滨组相比,伊维菌素与吉西他滨联合组显著抑制了肿瘤生长。这些结果表明,伊维菌素与吉西他滨发挥协同作用,阻止胰腺癌进展,可能是一种治疗胰腺癌的潜在抗肿瘤药物。