Suppr超能文献

肺腺癌乳酸代谢相关亚型的鉴定及乳酸相关预后指标的建立

Identification of lactate metabolism-related subtypes and development of a lactate-related prognostic indicator of lung adenocarcinoma.

作者信息

Chang Xiaoyan, Lu Tong, Xu Ran, Wang Chenghao, Zhao Jiaying, Zhang Linyou

机构信息

Department of Thoracic Surgery, The Second Affiliated Hospital of Harbin Medical University, Harbin, China.

出版信息

Front Genet. 2022 Aug 24;13:949310. doi: 10.3389/fgene.2022.949310. eCollection 2022.

Abstract

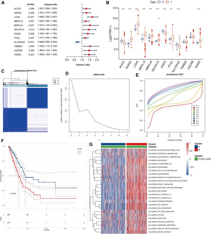
Increasing evidence supports that lactate plays an important role in tumor proliferation, invasion and within the tumor microenvironment (TME). This is particularly relevant in lung adenocarcinoma (LUAD). Therefore, there is a current need to investigate lactate metabolism in LUAD patients and how lactate metabolism is affected by different therapies. Data from LUAD patients were collected from The Cancer Genome Atlas (TCGA) and patients were divided into two subtypes according to 12 lactate metabolism-related genes to explore the effect of lactate metabolism in LUAD. We established a lactate-related prognostic indicator (LRPI) based on different gene expression profiles. Subsequently, we investigated associations between this LRPI and patient survival, molecular characteristics and response to therapy. Some analyses were conducted using the Genomics of Drug Sensitivity in Cancer (GDSC) database. The two LUAD subtypes exhibited different levels of lactate metabolism, in which patients that displayed high lactate metabolism also had a worse prognosis and a poorer immune environment. Indeed, LRPI was shown to accurately predict the prognosis of LUAD patients. Patients with a high LRPI showed a poor prognosis coupled with high sensitivity to chemotherapy using GDSC data. Meanwhile, these patients exhibited a high responsiveness to immunotherapy in TMB (Tumor mutation burden) and TIDE (Tumor Immune Dysfunction and Exclusion) analyses. We validated the effect of lactate metabolism on the prognosis of LUAD patients and established a promising biomarker. LRPI can predict LUAD patient survival, molecular characteristics and response to therapy, which can aid the individualized treatment of LUAD patients.

摘要

越来越多的证据支持乳酸在肿瘤增殖、侵袭以及肿瘤微环境(TME)中发挥重要作用。这在肺腺癌(LUAD)中尤为相关。因此,当前需要研究LUAD患者的乳酸代谢情况以及不同疗法如何影响乳酸代谢。从癌症基因组图谱(TCGA)收集LUAD患者的数据,并根据12个与乳酸代谢相关的基因将患者分为两个亚型,以探讨乳酸代谢在LUAD中的作用。我们基于不同的基因表达谱建立了一个乳酸相关预后指标(LRPI)。随后,我们研究了该LRPI与患者生存、分子特征及治疗反应之间的关联。部分分析使用了癌症药物敏感性基因组学(GDSC)数据库。这两种LUAD亚型表现出不同水平的乳酸代谢,其中乳酸代谢水平高的患者预后也较差,免疫环境也较差。事实上,LRPI被证明能够准确预测LUAD患者的预后。使用GDSC数据,LRPI高的患者预后较差,对化疗的敏感性也较高。同时,在肿瘤突变负荷(TMB)和肿瘤免疫功能障碍与排除(TIDE)分析中,这些患者对免疫治疗表现出高反应性。我们验证了乳酸代谢对LUAD患者预后的影响,并建立了一个有前景的生物标志物。LRPI可以预测LUAD患者的生存、分子特征及治疗反应,这有助于LUAD患者的个体化治疗。

https://cdn.ncbi.nlm.nih.gov/pmc/blobs/88a9/9449370/28da256e3a70/fgene-13-949310-g001.jpg

文献AI研究员

20分钟写一篇综述,助力文献阅读效率提升50倍。

立即体验

用中文搜PubMed

大模型驱动的PubMed中文搜索引擎

马上搜索

文档翻译

学术文献翻译模型,支持多种主流文档格式。

立即体验