Suppr超能文献

环状锌指蛋白609通过介导miR-214-3p/前列腺素内过氧化物合酶2轴加重心肌缺血再灌注损伤。

CircZNF609 Aggravated Myocardial Ischemia Reperfusion Injury via Mediation of miR-214-3p/PTGS2 Axis.

作者信息

Tang Wen-Qiang, Yang Feng-Rui, Chen Ke-Min, Yang Huan, Liu Yu, Dou Bo

机构信息

Department of Anesthesiology, The First Affiliated Hospital of University of South China, Hengyang, Hunan Province, P.R. China.

出版信息

Korean Circ J. 2022 Sep;52(9):680-696. doi: 10.4070/kcj.2021.0252.

Abstract

BACKGROUND AND OBJECTIVES

Circular RNAs were known to play vital role in myocardial ischemia reperfusion injury (MIRI), while the role of CircZNF609 in MIRI remains unclear. This study was aimed to investigate the function of CircZNF609 in MIRI.

METHODS

Hypoxia/reoxygenation (H/R) model was established to mimic MIRI . Quantitative polymerase chain reaction was performed to evaluate gene transcripts. Cellular localization of CircZNF609 and miR-214-3p were visualized by fluorescence in situ hybridization. Cell proliferation was determined by CCK-8. TUNEL assay and flow cytometry were applied to detect apoptosis. Lactate dehydrogenase was determined by commercial kit. ROS was detected by DCFH-DA probe. Direct interaction of indicated molecules was determined by RIP and dual luciferase assays. Western blot was used to quantify protein levels. model was established to further test the function of CircZNF609 in MIRI.

RESULTS

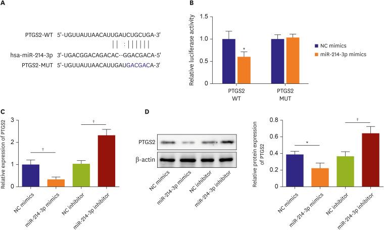
CircZNF609 was upregulated in H/R model. Inhibition of CircZNF609 alleviated H/R induced apoptosis, ROS generation, restored cell proliferation in cardiomyocytes and human umbilical vein endothelial cells. Mechanically, CircZNF609 directly sponged miR-214-3p to release PTGS2 expression. Functional rescue experiments showed that miR-214-3p/PTGS2 axis was involved in the function of circZNG609 in H/R model. Furthermore, data in mouse model revealed that knockdown of CircZNF609 significantly reduced the area of myocardial infarction and decreased myocardial cell apoptosis.

CONCLUSIONS

CircZNF609 aggravated the progression of MIRI via targeting miR-214-3p/PTGS2 axis, which suggested CircZNF609 might act as a vital modulator in MIRI.

摘要

背景与目的

已知环状RNA在心肌缺血再灌注损伤(MIRI)中发挥重要作用,而CircZNF609在MIRI中的作用尚不清楚。本研究旨在探讨CircZNF609在MIRI中的功能。

方法

建立缺氧/复氧(H/R)模型以模拟MIRI。进行定量聚合酶链反应以评估基因转录本。通过荧光原位杂交观察CircZNF609和miR-214-3p的细胞定位。用CCK-8法测定细胞增殖。采用TUNEL法和流式细胞术检测细胞凋亡。用商业试剂盒测定乳酸脱氢酶。用DCFH-DA探针检测活性氧。通过RIP和双荧光素酶测定法确定所示分子的直接相互作用。用蛋白质免疫印迹法量化蛋白质水平。建立小鼠模型以进一步测试CircZNF609在MIRI中的功能。

结果

CircZNF609在H/R模型中上调。抑制CircZNF609可减轻H/R诱导的心肌细胞和人脐静脉内皮细胞凋亡、活性氧生成,恢复细胞增殖。机制上,CircZNF609直接吸附miR-214-3p以释放PTGS2表达。功能挽救实验表明,miR-214-3p/PTGS2轴参与了CircZNG609在H/R模型中的功能。此外,小鼠模型数据显示,敲低CircZNF609可显著减少心肌梗死面积并减少心肌细胞凋亡。

结论

CircZNF609通过靶向miR-214-3p/PTGS2轴加重MIRI进展,提示CircZNF609可能是MIRI中的重要调节因子。

https://cdn.ncbi.nlm.nih.gov/pmc/blobs/381e/9470495/a9096b342123/kcj-52-680-g001.jpg

文献AI研究员

20分钟写一篇综述,助力文献阅读效率提升50倍。

立即体验

用中文搜PubMed

大模型驱动的PubMed中文搜索引擎

马上搜索

文档翻译

学术文献翻译模型,支持多种主流文档格式。

立即体验