Suppr超能文献

基于网络药理学的结合实验验证研究探索. 提取物治疗急性心肌梗死的潜在机制。

Network Pharmacology-Based Combined with Experimental Validation Study to Explore the Underlying Mechanism of . Extract in Treating Acute Myocardial Infarction.

机构信息

College of Integrative Medicine, Hebei University of Chinese Medicine, Shijiazhuang, People's Republic of China.

Affiliated Hospital, Hebei University of Chinese Medicine, Shijiazhuang, People's Republic of China.

出版信息

Drug Des Devel Ther. 2022 Sep 15;16:3117-3132. doi: 10.2147/DDDT.S370473. eCollection 2022.

Abstract

PURPOSE

The network pharmacology approach and validation experiment were performed to investigate the potential mechanisms of . (APL) extract against acute myocardial infarction (AMI).

METHODS

The primary compounds of APL extract were identified by High-Performance Liquid Chromatography (HPLC) analysis. The intersecting targets of active compounds and AMI were determined via network pharmacology analysis. A mouse model of AMI was established by subcutaneous injection of isoproterenol (Iso). Mice were treated with APL extract by intragastric administration. We assessed the effects of APL extract on the electrocardiography (ECG), cardiac representative markers, representative indicators of oxidative stress, pathological changes, and phosphatidylinositol-3-kinase (PI3K)/protein kinase B (Akt) signaling pathway, as well as apoptosis-related indicators in the mice.

RESULTS

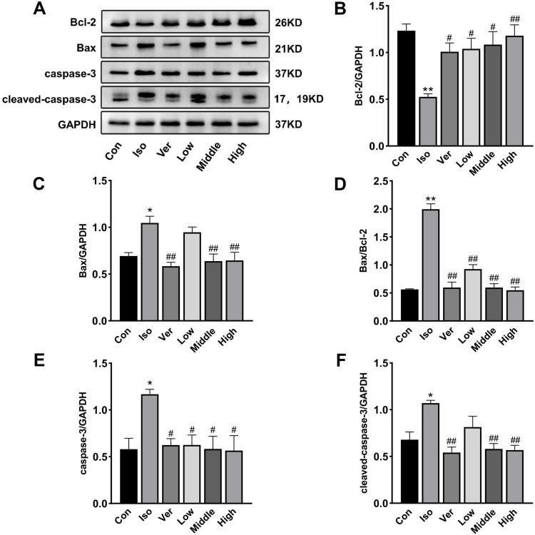
Five candidate compounds were identified in APL extract. Enrichment analyses indicated that APL extract could exert myocardial protective effects via the PI3K/Akt pathway. ST segment elevation and increased heart rate were obviously reversed in APL extract groups compared to Iso group. We also detected significant decreases in lactate dehydrogenase (LDH), creatine kinase (CK), creatine kinase MB (CK-MB), malondialdehyde (MDA), and reactive oxygen species (ROS), as well as a significant increase in superoxide dismutase activities (SOD) after APL extract treatment. In addition, APL extract markedly decreased the number of apoptotic cardiomyocytes after AMI. In the APL extract groups of AMI mice, there were increased expression levels of p-PI3K, p-Akt, and B-cell lymphoma-2 (Bcl-2) protein, and there were decreases in Bcl-2-associated X (Bax), cysteinyl aspartate-specific proteases-3 (caspase-3), and cleaved-caspase-3 protein expression levels, as well as the Bax/Bcl-2 ratio.

CONCLUSION

APL extract had a protective effect against Iso-induced AMI. APL extract could ameliorate AMI through antioxidant and anti-apoptosis actions which may be associated with the activation of the PI3K/Akt signaling pathway.

摘要

目的

采用网络药理学方法和验证实验研究.(APL)提取物对急性心肌梗死(AMI)的潜在作用机制。

方法

采用高效液相色谱法(HPLC)分析鉴定 APL 提取物的主要化合物。通过网络药理学分析确定活性化合物与 AMI 的交集靶点。采用皮下注射异丙肾上腺素(Iso)建立 AMI 小鼠模型。通过灌胃给予 APL 提取物对小鼠进行治疗。我们评估了 APL 提取物对小鼠心电图(ECG)、心脏标志物、氧化应激指标、病理变化以及磷脂酰肌醇-3-激酶(PI3K)/蛋白激酶 B(Akt)信号通路和凋亡相关指标的影响。

结果

在 APL 提取物中鉴定出 5 种候选化合物。富集分析表明,APL 提取物可通过 PI3K/Akt 通路发挥心肌保护作用。与 Iso 组相比,APL 提取物组 ST 段抬高和心率升高明显逆转。我们还发现,APL 提取物处理后乳酸脱氢酶(LDH)、肌酸激酶(CK)、肌酸激酶同工酶 MB(CK-MB)、丙二醛(MDA)和活性氧(ROS)显著降低,超氧化物歧化酶(SOD)活性显著升高。此外,APL 提取物可明显减少 AMI 后凋亡的心肌细胞数量。在 AMI 小鼠的 APL 提取物组中,p-PI3K、p-Akt 和 B 细胞淋巴瘤-2(Bcl-2)蛋白表达水平升高,Bcl-2 相关 X(Bax)、半胱天冬氨酸特异性蛋白酶-3(caspase-3)和 cleaved-caspase-3 蛋白表达水平以及 Bax/Bcl-2 比值降低。

结论

APL 提取物对 Iso 诱导的 AMI 具有保护作用。APL 提取物可通过抗氧化和抗凋亡作用改善 AMI,这可能与激活 PI3K/Akt 信号通路有关。

https://cdn.ncbi.nlm.nih.gov/pmc/blobs/b3bf/9484776/d2c9590395f3/DDDT-16-3117-g0001.jpg

文献AI研究员

20分钟写一篇综述,助力文献阅读效率提升50倍。

立即体验

用中文搜PubMed

大模型驱动的PubMed中文搜索引擎

马上搜索

文档翻译

学术文献翻译模型,支持多种主流文档格式。

立即体验