Lin Xin, Huang Shian, Zhang Qin, Zhu Shouliang, Dong Xiaoqing
College of Agriculture, Guizhou University/Guizhou Engineering Research Center, Fruit Crops, Guiyang 550025, China.
Guizhou Workstation for Fruit and Vegetables, Guiyang 550025, China.
Foods. 2022 Sep 13;11(18):2830. doi: 10.3390/foods11182830.
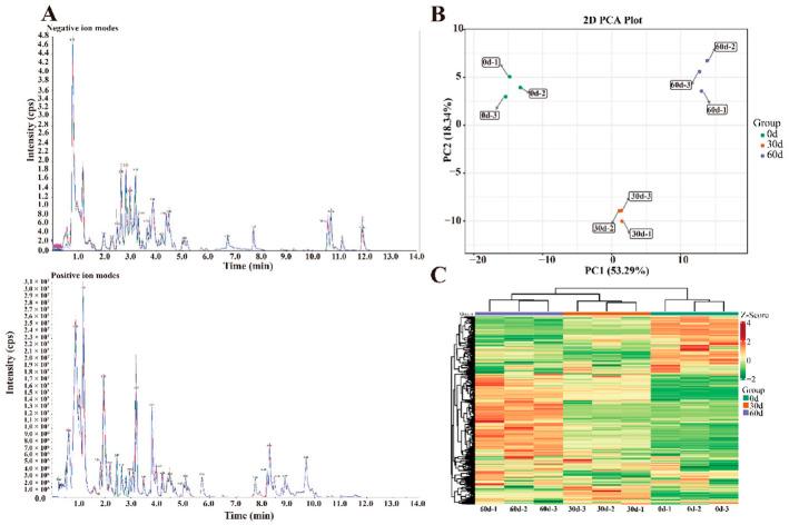
Plums are one of the most popular stone fruits worldwide owing to their high nutritional value. After harvest, plum fruit quality and flavor change during storage; however, little is known about the changes in metabolites during this period. A comprehensive comparison of primary metabolites in 'Fengtang' plum fruits during storage is performed using widely targeted primary metabolomics. A total of 272 primary metabolites were identified by means of ultra-performance liquid chromatography and tandem mass spectrometry (UPLC-MS/MS) in the plums at different storage periods. There was a significant increase in the relative amounts of twenty-eight lipids, twenty amino acids and their derivatives, thirteen organic acids, ten saccharides and alcohols, six nucleotides and their derivatives, and two vitamins. A Kyoto Encyclopedia of Genes and Genomes (KEGG) enrichment analysis of differential metabolites revealed that glucosinolate biosynthesis, starch and sucrose metabolism, ascorbate and aldarate metabolism, lysine degradation, and other metabolic pathways were significantly enriched; therefore, changes in these metabolic pathways may be key to the quality and flavor change in 'Fengtang' plum fruits during storage. Our results provide a theoretical foundation and technical support to evaluate 'Fengtang' plum fruit quality.
李子因其高营养价值而成为全球最受欢迎的核果之一。收获后,李子果实的品质和风味在储存期间会发生变化;然而,在此期间代谢物的变化却鲜为人知。利用广泛靶向的初级代谢组学对“凤塘”李果实储存期间的初级代谢物进行了全面比较。通过超高效液相色谱和串联质谱(UPLC-MS/MS)在不同储存期的李子中总共鉴定出272种初级代谢物。二十八种脂质、二十种氨基酸及其衍生物、十三种有机酸、十种糖类和醇类、六种核苷酸及其衍生物以及两种维生素的相对含量显著增加。对差异代谢物的京都基因与基因组百科全书(KEGG)富集分析表明,芥子油苷生物合成、淀粉和蔗糖代谢、抗坏血酸和醛糖代谢、赖氨酸降解以及其他代谢途径显著富集;因此,这些代谢途径的变化可能是“凤塘”李果实储存期间品质和风味变化的关键。我们的结果为评估“凤塘”李果实品质提供了理论基础和技术支持。