Room 115, Department of Preventive Veterinary Medicine, College of Veterinary Medicine, Shandong Agricultural University, Tai'an 271018, China.
Shandong Provincial Key Laboratory of Animal Biotechnology and Disease Control and Prevention, Shandong Agricultural University, Tai'an 271018, China.
Int J Mol Sci. 2022 Sep 7;23(18):10298. doi: 10.3390/ijms231810298.
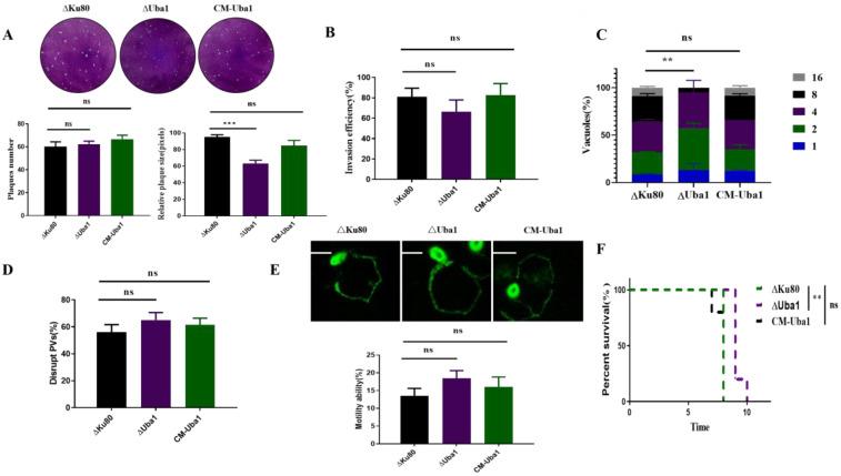
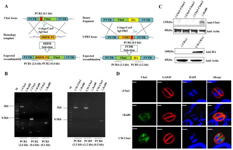
We had shown in our previous study that TgUrm1 (ubiquitin-related Modifier 1) was involved in the regulation of anti-oxidant stress in by conjugating with TgAhp1. It is generally believed that Urm1 binds to target proteins through a mechanism involving Uba (ubiquitin-like activator protein). Here, we identified the TgUrm1-exclusive ubiquitin-like activator-TgUba1, which was located in the cytoplasm of . TgUba1 contained three domains, including the atrophin-1 domain (ANT1), the E1-like domain (AD), and the rhodanese homology domain (RHD). We explored the interaction of TgUba1 with TgUrm1, and the AD domain was essential for the interaction of the two proteins. The TgUba1 knockout and complementary mutants were obtained based on CRISPR/Cas9 gene editing technology. The knockout of TgUba1 attenuated parasite proliferation and virulence in mice, but not invasion and egress processes, revealing the pivotal role played by TgUba1 in survival. Meanwhile, the conjugate band of TgUrm1 was significantly reduced under oxidative stress stimulation without TgUba1, indicating that TgUba1 enhanced the targeted conjugation ability of TgUrm1 in response to oxidative stress, especially under diamide (Dia) stimulation. Furthermore, eleven TgUba1-interacting proteins were identified by proximity-based protein labeling techniques, relating them to ubiquitin-like modifications, anti-oxidative stress and metabolic regulation processes. In conclusion, TgUba1 was essential for survival and might be a potential ubiquitin-like activator protein for TgUrm1.
我们之前的研究表明,TgUrm1(泛素相关修饰物 1)通过与 TgAhp1 缀合参与调控 的抗氧化应激。通常认为 Urm1 通过涉及 Uba(泛素样激活蛋白)的机制与靶蛋白结合。在这里,我们鉴定了 TgUrm1 特有的泛素样激活物-TgUba1,它位于 的细胞质中。TgUba1 包含三个结构域,包括萎缩素-1 结构域(ANT1)、E1 样结构域(AD)和硫氧还蛋白同源结构域(RHD)。我们探讨了 TgUba1 与 TgUrm1 的相互作用,AD 结构域对于两种蛋白的相互作用是必需的。基于 CRISPR/Cas9 基因编辑技术获得了 TgUba1 的敲除和互补突变体。TgUba1 的敲除减弱了寄生虫在小鼠中的增殖和毒力,但不影响入侵和出芽过程,揭示了 TgUba1 在 生存中的关键作用。同时,在没有 TgUba1 的情况下,氧化应激刺激下 TgUrm1 的缀合带显著减少,表明 TgUba1 增强了 TgUrm1 对氧化应激的靶向缀合能力,尤其是在二酰胺(Dia)刺激下。此外,通过邻近蛋白标记技术鉴定了 11 种与 TgUba1 相互作用的蛋白,它们与泛素样修饰、抗氧化应激和代谢调节过程有关。总之,TgUba1 对 的生存至关重要,可能是 TgUrm1 的潜在泛素样激活蛋白。