Suppr超能文献

物种:昆虫病原线虫互利共生细菌的有用方面概述。

spp.: An Overview of the Useful Facets of Mutualistic Bacteria of Entomopathogenic Nematodes.

作者信息

Abd-Elgawad Mahfouz M M

机构信息

Plant Pathology Department, Agricultural and Biological Research Division, National Research Centre, El-Behooth St., Dokki, Giza 12622, Egypt.

出版信息

Life (Basel). 2022 Aug 31;12(9):1360. doi: 10.3390/life12091360.

Abstract

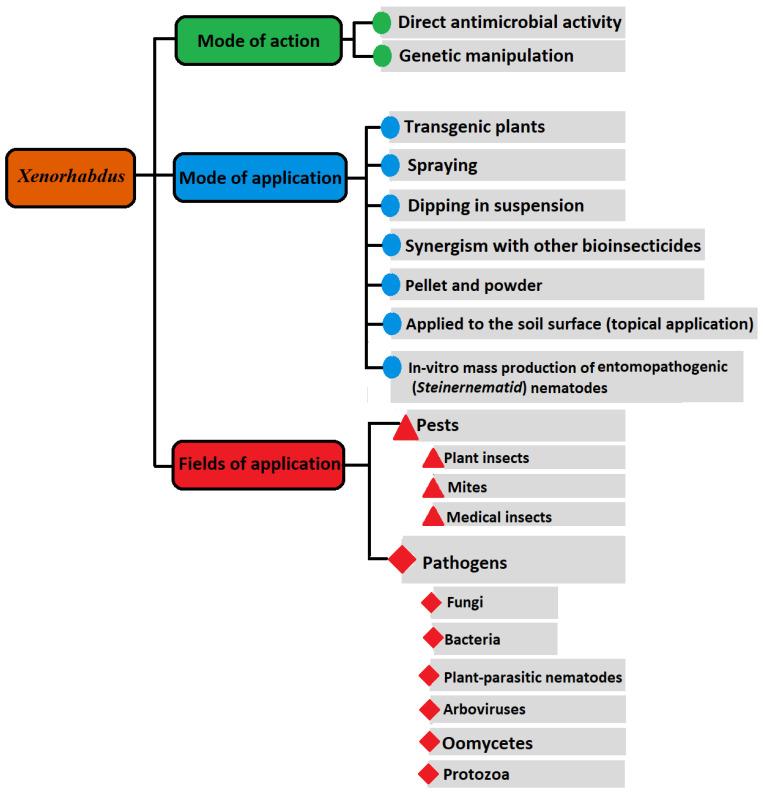
Mounting concern over the misuse of chemical pesticides has sparked broad interest for safe and effective alternatives to control plant pests and pathogens. bacteria, as pesticidal symbionts of the entomopathogenic nematodes species, can contribute to this solution with a treasure trove of insecticidal compounds and an ability to suppress a variety of plant pathogens. As many challenges face sound exploitation of plant-phytonematode interactions, a full useful spectrum of such interactions should address nematicidal activity of . - complex or individually should be involved in mechanisms underlying the favorable side of plant-nematode interactions in emerging cropping systems. Using bacteria should earnestly be harnessed to control not only phytonematodes, but also other plant pests and pathogens within integrated pest management plans. This review highlights the significance of fitting -obtained insecticidal, nematicidal, fungicidal, acaricidal, pharmaceutical, antimicrobial, and toxic compounds into existing, or arising, holistic strategies, for controlling many pests/pathogens. The widespread utilization of bacteria, however, has been slow-going, due to costs and some issues with their commercial processing. Yet, advances have been ongoing via further mastering of genome sequencing, discovering more of the beneficial species/strains, and their successful experimentations for pest control. Their documented pathogenicity to a broad range of arthropods and pathogens and versatility bode well for useful industrial products. The numerous beneficial traits of bacteria can facilitate their integration with other tactics for better pest/disease management programs.

摘要

对化学农药滥用的日益关注引发了人们对控制植物害虫和病原体的安全有效替代品的广泛兴趣。作为昆虫病原线虫物种的杀虫共生菌,细菌可以通过大量的杀虫化合物和抑制多种植物病原体的能力为这一解决方案做出贡献。由于在合理利用植物与植物线虫相互作用方面面临许多挑战,这种相互作用的完整有用谱应涉及线虫的杀线虫活性。在新兴种植系统中,植物-线虫相互作用的有利方面的潜在机制应涉及细菌复合体或单个细菌。在综合害虫管理计划中,应切实利用细菌来控制不仅是植物线虫,还有其他植物害虫和病原体。本综述强调了将细菌产生的杀虫、杀线虫、杀菌、杀螨、制药、抗菌和有毒化合物纳入现有或正在形成的整体策略以控制多种害虫/病原体的重要性。然而,由于成本和商业加工方面的一些问题,细菌的广泛应用进展缓慢。不过,通过进一步掌握基因组测序、发现更多有益的细菌物种/菌株以及它们在害虫防治方面的成功试验,一直在取得进展。它们对广泛的节肢动物和病原体的已知致病性以及多功能性预示着有望开发出有用的工业产品。细菌的众多有益特性可以促进它们与其他策略整合,以制定更好的害虫/疾病管理方案。

https://cdn.ncbi.nlm.nih.gov/pmc/blobs/3f47/9503066/6a21127b4896/life-12-01360-g001.jpg

文献AI研究员

20分钟写一篇综述,助力文献阅读效率提升50倍。

立即体验

用中文搜PubMed

大模型驱动的PubMed中文搜索引擎

马上搜索

文档翻译

学术文献翻译模型,支持多种主流文档格式。

立即体验