Suppr超能文献

CD163 表达的猪巨噬细胞支持 NADC30 样和 NADC34 样 PRRSV 感染。

CD163-Expressing Porcine Macrophages Support NADC30-like and NADC34-like PRRSV Infections.

机构信息

College of Veterinary Medicine, Yangzhou University, Yangzhou 225009, China.

Joint International Research Laboratory of Agriculture and Agri-Product Safety, Yangzhou 225009, China.

出版信息

Viruses. 2022 Sep 16;14(9):2056. doi: 10.3390/v14092056.

Abstract

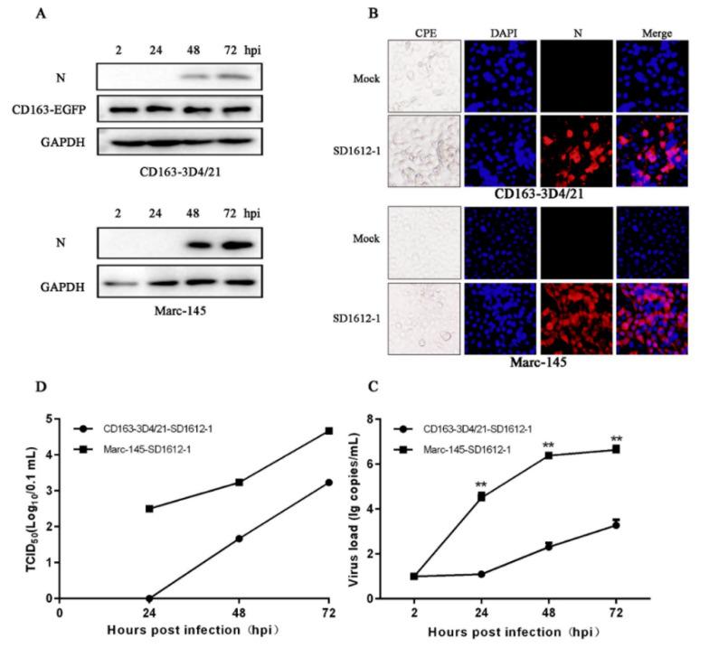
Porcine reproductive and respiratory syndrome virus (PRRSV) has a strict cell tropism. In addition to the primary alveolar macrophages, PRRSV is strictly cytotropic to African green monkey kidney cells, such as MARC-145 cells; however, MARC-145 cells are not infected by most NADC30-like and NADC34-like PRRSV strains. The essential scavenger receptor CD163 has been proved to mediate productive infection of PRRSV in various non-permissive cell lines. In this study, we systematically tested the porcine CD163 stably expressing 3D4/21 cells for infections with various PRRSV strains. The results showed that the porcine CD163-expressing macrophages support the infections of PRRSV2 of lineages 1, 5, and 8, as evidenced by Western blotting, immunofluorescence assay, quantitative PCR, and virus titration assay. Considering the current prevalence of NADC30-like and NADC34-like PRRSV2 of lineage 1 in China, the CD163-expressing macrophages are very useful for PRRSV research and disease management.

摘要

猪繁殖与呼吸综合征病毒(PRRSV)具有严格的细胞嗜性。除了主要的肺泡巨噬细胞外,PRRSV 对非洲绿猴肾细胞(如 MARC-145 细胞)具有严格的细胞嗜性;然而,大多数 NADC30 样和 NADC34 样 PRRSV 株不能感染 MARC-145 细胞。已证实主要的清道夫受体 CD163 介导 PRRSV 在各种非许可细胞系中的有效感染。在本研究中,我们系统地测试了稳定表达猪 CD163 的 3D4/21 细胞对各种 PRRSV 株的感染。结果表明,猪 CD163 表达的巨噬细胞支持 PRRSV2 谱系 1、5 和 8 的感染,这可通过 Western blot、免疫荧光分析、定量 PCR 和病毒滴定实验来证明。考虑到目前在中国流行的 NADC30 样和 NADC34 样 PRRSV2 谱系 1,表达 CD163 的巨噬细胞对 PRRSV 研究和疾病管理非常有用。

https://cdn.ncbi.nlm.nih.gov/pmc/blobs/1422/9505768/ebee9f715316/viruses-14-02056-g001.jpg

文献AI研究员

20分钟写一篇综述,助力文献阅读效率提升50倍。

立即体验

用中文搜PubMed

大模型驱动的PubMed中文搜索引擎

马上搜索

文档翻译

学术文献翻译模型,支持多种主流文档格式。

立即体验