• 文献检索
  • 文档翻译
  • 深度研究
  • 学术资讯
  • Suppr Zotero 插件Zotero 插件
  • 邀请有礼
  • 套餐&价格
  • 历史记录
应用&插件
Suppr Zotero 插件Zotero 插件浏览器插件Mac 客户端Windows 客户端微信小程序
定价
高级版会员购买积分包购买API积分包
服务
文献检索文档翻译深度研究API 文档MCP 服务
关于我们
关于 Suppr公司介绍联系我们用户协议隐私条款
关注我们

Suppr 超能文献

核心技术专利:CN118964589B侵权必究
粤ICP备2023148730 号-1Suppr @ 2026

文献检索

告别复杂PubMed语法,用中文像聊天一样搜索,搜遍4000万医学文献。AI智能推荐,让科研检索更轻松。

立即免费搜索

文件翻译

保留排版,准确专业,支持PDF/Word/PPT等文件格式,支持 12+语言互译。

免费翻译文档

深度研究

AI帮你快速写综述,25分钟生成高质量综述,智能提取关键信息,辅助科研写作。

立即免费体验

SNHG16 上调诱导的与 YAP1/TEAD1 复合物的正反馈环在结直肠癌细胞系中促进结直肠癌肝转移,通过调节 CTCs 的上皮间质转化。

SNHG16 upregulation-induced positive feedback loop with YAP1/TEAD1 complex in Colorectal Cancer cell lines facilitates liver metastasis of colorectal cancer by modulating CTCs epithelial-mesenchymal transition.

机构信息

Department of Gastrointestinal Surgery, Zhongnan Hospital of Wuhan University, No.169 Donghu Road, Wuchang District, Wuhan, 430071, China.

Department of Gastric and Colorectal Surgical Oncology, Zhongnan Hospital of Wuhan University, No.169 Donghu Road, Wuchang District, Wuhan, 430071, China.

出版信息

Int J Biol Sci. 2022 Aug 16;18(14):5291-5308. doi: 10.7150/ijbs.73438. eCollection 2022.

DOI:10.7150/ijbs.73438
PMID:36147462
原文链接:https://pmc.ncbi.nlm.nih.gov/articles/PMC9461660/
Abstract

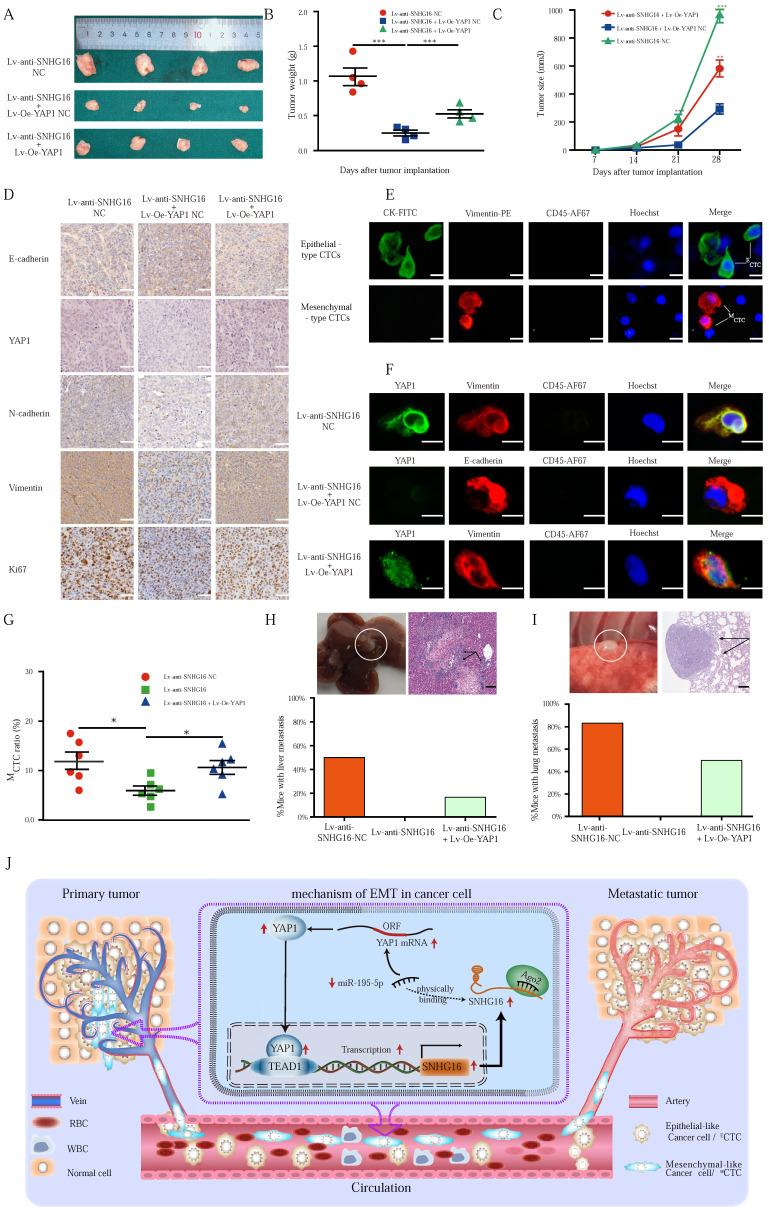
Circulating tumor cells (CTCs) are important precursors of colorectal cancer (CRC) metastasis. The epithelial-mesenchymal transition (EMT) process facilitates CTC invasion by allowing these cells to evade antimetastatic checkpoints to mediate distant metastasis. However, the specific molecular mechanism of tumor EMT remains largely unknown. Based on our previous research on the YAP1 pathway, we further studied the upstream molecule small nucleolar RNA host gene 16 (SNHG16), whose expression was correlated with advanced TNM stage, distant metastasis, and poor prognosis in CRC patients. Furthermore, loss- and gain-of-function assays revealed that SNHG16 promoted CRC colony formation, proliferation, migration, invasion, EMT, mesenchymal-like CTC generation, and liver metastasis through YAP1. Mechanistically, SNHG16 acted as a miRNA sponge to sequester miR-195-5p on Ago2, thereby protecting YAP1 from repression. Moreover, YAP1 bound TEA domain transcription factor 1 (TEAD1) to form a YAP1/TEAD1 complex, which in turn bound two sites in the promoter of SNHG16 and regulate SNHG16 transcription. Finally, experiments showed that the inhibition of SNHG16 suppressed tumor progression, and that YAP1 rescued the effect of SNHG16 on tumor progression. Herein, we have clarified a hitherto unexplored SNHG16-YAP1/TEAD1 positive feedback loop, that may be a candidate target for CRC treatment.

摘要

循环肿瘤细胞(CTCs)是结直肠癌(CRC)转移的重要前体。上皮-间充质转化(EMT)过程通过允许这些细胞逃避抗转移检查点来介导远处转移,从而促进 CTC 的侵袭。然而,肿瘤 EMT 的具体分子机制在很大程度上仍然未知。基于我们之前对 YAP1 通路的研究,我们进一步研究了上游分子小核仁 RNA 宿主基因 16(SNHG16),其表达与 CRC 患者的晚期 TNM 分期、远处转移和不良预后相关。此外,缺失和获得功能实验表明,SNHG16 通过 YAP1 促进 CRC 集落形成、增殖、迁移、侵袭、EMT、间质样 CTC 生成和肝转移。在机制上,SNHG16 作为 miRNA 海绵与 Ago2 上的 miR-195-5p 结合,从而保护 YAP1 免受抑制。此外,YAP1 与 TEA 结构域转录因子 1(TEAD1)结合形成 YAP1/TEAD1 复合物,该复合物反过来结合 SNHG16 启动子中的两个位点并调节 SNHG16 转录。最后,实验表明抑制 SNHG16 抑制肿瘤进展,而 YAP1 挽救了 SNHG16 对肿瘤进展的影响。在此,我们阐明了一个迄今未知的 SNHG16-YAP1/TEAD1 正反馈回路,它可能是 CRC 治疗的候选靶点。

https://cdn.ncbi.nlm.nih.gov/pmc/blobs/d500/9461660/b498136dd7a8/ijbsv18p5291g007.jpg
https://cdn.ncbi.nlm.nih.gov/pmc/blobs/d500/9461660/93cb7efdb94c/ijbsv18p5291g001.jpg
https://cdn.ncbi.nlm.nih.gov/pmc/blobs/d500/9461660/65df72a6e860/ijbsv18p5291g002.jpg
https://cdn.ncbi.nlm.nih.gov/pmc/blobs/d500/9461660/aac3d2c5bfd9/ijbsv18p5291g003.jpg
https://cdn.ncbi.nlm.nih.gov/pmc/blobs/d500/9461660/446a8e258258/ijbsv18p5291g004.jpg
https://cdn.ncbi.nlm.nih.gov/pmc/blobs/d500/9461660/a61c5b4aef4c/ijbsv18p5291g005.jpg
https://cdn.ncbi.nlm.nih.gov/pmc/blobs/d500/9461660/ba7a2019b3a3/ijbsv18p5291g006.jpg
https://cdn.ncbi.nlm.nih.gov/pmc/blobs/d500/9461660/b498136dd7a8/ijbsv18p5291g007.jpg
https://cdn.ncbi.nlm.nih.gov/pmc/blobs/d500/9461660/93cb7efdb94c/ijbsv18p5291g001.jpg
https://cdn.ncbi.nlm.nih.gov/pmc/blobs/d500/9461660/65df72a6e860/ijbsv18p5291g002.jpg
https://cdn.ncbi.nlm.nih.gov/pmc/blobs/d500/9461660/aac3d2c5bfd9/ijbsv18p5291g003.jpg
https://cdn.ncbi.nlm.nih.gov/pmc/blobs/d500/9461660/446a8e258258/ijbsv18p5291g004.jpg
https://cdn.ncbi.nlm.nih.gov/pmc/blobs/d500/9461660/a61c5b4aef4c/ijbsv18p5291g005.jpg
https://cdn.ncbi.nlm.nih.gov/pmc/blobs/d500/9461660/ba7a2019b3a3/ijbsv18p5291g006.jpg
https://cdn.ncbi.nlm.nih.gov/pmc/blobs/d500/9461660/b498136dd7a8/ijbsv18p5291g007.jpg

相似文献

1
SNHG16 upregulation-induced positive feedback loop with YAP1/TEAD1 complex in Colorectal Cancer cell lines facilitates liver metastasis of colorectal cancer by modulating CTCs epithelial-mesenchymal transition.SNHG16 上调诱导的与 YAP1/TEAD1 复合物的正反馈环在结直肠癌细胞系中促进结直肠癌肝转移,通过调节 CTCs 的上皮间质转化。
Int J Biol Sci. 2022 Aug 16;18(14):5291-5308. doi: 10.7150/ijbs.73438. eCollection 2022.
2
SNHG16 as the miRNA let-7b-5p sponge facilitates the G2/M and epithelial-mesenchymal transition by regulating CDC25B and HMGA2 expression in hepatocellular carcinoma.SNHG16 作为 miRNA let-7b-5p 的海绵体,通过调节肝癌中 CDC25B 和 HMGA2 的表达,促进 G2/M 和上皮-间充质转化。
J Cell Biochem. 2020 Mar;121(3):2543-2558. doi: 10.1002/jcb.29477. Epub 2019 Nov 7.
3
YAP1-induced MALAT1 promotes epithelial-mesenchymal transition and angiogenesis by sponging miR-126-5p in colorectal cancer.YAP1 诱导的 MALAT1 通过海绵吸附 miR-126-5p 促进结直肠癌细胞的上皮-间充质转化和血管生成。
Oncogene. 2019 Apr;38(14):2627-2644. doi: 10.1038/s41388-018-0628-y. Epub 2018 Dec 10.
4
Long noncoding RNA RP11-757G1.5 sponges miR-139-5p and upregulates YAP1 thereby promoting the proliferation and liver, spleen metastasis of colorectal cancer.长链非编码RNA RP11-757G1.5通过海绵吸附miR-139-5p并上调YAP1,从而促进结直肠癌的增殖及肝、脾转移。
J Exp Clin Cancer Res. 2020 Oct 6;39(1):207. doi: 10.1186/s13046-020-01717-5.
5
LncRNA PVT1 facilitates the growth and metastasis of colorectal cancer by sponging with miR-3619-5p to regulate TRIM29 expression.长链非编码 RNA PVT1 通过与 miR-3619-5p 海绵吸附作用调节 TRIM29 表达促进结直肠癌的生长和转移。
Cancer Rep (Hoboken). 2024 Jun;7(6):e2085. doi: 10.1002/cnr2.2085.
6
The encouraging role of long noncoding RNA small nuclear RNA host gene 16 in epithelial-mesenchymal transition of bladder cancer via directly acting on miR-17-5p/metalloproteinases 3 axis.长非编码 RNA 小核 RNA 宿主基因 16 通过直接作用于 miR-17-5p/金属蛋白酶 3 轴促进膀胱癌上皮间质转化。
Mol Carcinog. 2019 Aug;58(8):1465-1480. doi: 10.1002/mc.23028. Epub 2019 Apr 26.
7
LncRNA SNHG16 promotes colorectal cancer cell proliferation, migration, and epithelial-mesenchymal transition through miR-124-3p/MCP-1.LncRNA SNHG16 通过 miR-124-3p/MCP-1 促进结直肠癌细胞增殖、迁移和上皮-间充质转化。
Gene Ther. 2022 Apr;29(3-4):193-205. doi: 10.1038/s41434-020-0176-2. Epub 2020 Aug 28.
8
Long Noncoding RNA MALAT1 Promotes Laryngocarcinoma Development by Targeting miR-708-5p/BRD4 Axis to Regulate YAP1-Mediated Epithelial-Mesenchymal Transition.长链非编码 RNA MALAT1 通过靶向 miR-708-5p/BRD4 轴调控 YAP1 介导的上皮间质转化促进喉癌的发展。
Biomed Res Int. 2022 May 12;2022:8093949. doi: 10.1155/2022/8093949. eCollection 2022.
9
Long noncoding RNA MLK7-AS1 promotes ovarian cancer cells progression by modulating miR-375/YAP1 axis.长链非编码 RNA MLK7-AS1 通过调节 miR-375/YAP1 轴促进卵巢癌细胞的进展。
J Exp Clin Cancer Res. 2018 Sep 24;37(1):237. doi: 10.1186/s13046-018-0910-4.
10
YY1-induced DLEU1/miR-149-5p Promotes Malignant Biological Behavior of Cholangiocarcinoma through Upregulating YAP1/TEAD2/SOX2.YY1 诱导的 DLEU1/miR-149-5p 通过上调 YAP1/TEAD2/SOX2 促进胆管癌的恶性生物学行为。
Int J Biol Sci. 2022 Jul 4;18(11):4301-4315. doi: 10.7150/ijbs.66224. eCollection 2022.

引用本文的文献

1
Noncoding RNAs as mechanistic regulators and therapeutic modulators of YAP/TAZ signaling in colorectal cancer.非编码RNA作为结直肠癌中YAP/TAZ信号通路的机制调节因子和治疗调节因子
Med Oncol. 2025 Jul 21;42(8):357. doi: 10.1007/s12032-025-02934-8.
2
Hippo/YAP signaling pathway in colorectal cancer: regulatory mechanisms and potential drug exploration.结直肠癌中的Hippo/YAP信号通路:调控机制与潜在药物探索
Front Oncol. 2025 Jun 19;15:1545952. doi: 10.3389/fonc.2025.1545952. eCollection 2025.
3
Stachydrine targeting tumor-associated macrophages inhibit colorectal cancer liver metastasis by regulating the JAK2/STAT3 pathway.

本文引用的文献

1
Cancer statistics, 2022.癌症统计数据,2022 年。
CA Cancer J Clin. 2022 Jan;72(1):7-33. doi: 10.3322/caac.21708. Epub 2022 Jan 12.
2
Circulating Tumor Cell Detection Technologies and Clinical Utility: Challenges and Opportunities.循环肿瘤细胞检测技术与临床应用:挑战与机遇
Cancers (Basel). 2020 Jul 17;12(7):1930. doi: 10.3390/cancers12071930.
3
SNHG16 regulates invasion and migration of bladder cancer through induction of epithelial-to-mesenchymal transition.SNHG16 通过诱导上皮间质转化调控膀胱癌的侵袭和迁移。
水苏碱靶向肿瘤相关巨噬细胞通过调节JAK2/STAT3通路抑制结直肠癌肝转移。
Front Pharmacol. 2025 Feb 5;16:1514158. doi: 10.3389/fphar.2025.1514158. eCollection 2025.
4
Molecular mechanisms underlying roles of long non-coding RNA small nucleolar RNA host gene 16 in digestive system cancers.长链非编码RNA小核仁RNA宿主基因16在消化系统癌症中作用的分子机制
World J Gastrointest Oncol. 2024 Nov 15;16(11):4300-4308. doi: 10.4251/wjgo.v16.i11.4300.
5
Long non‑coding RNAs as diagnostic and prognostic biomarkers for colorectal cancer (Review).长链非编码RNA作为结直肠癌的诊断和预后生物标志物(综述)
Oncol Lett. 2024 Aug 8;28(4):486. doi: 10.3892/ol.2024.14619. eCollection 2024 Oct.
6
The functions and mechanisms of long non-coding RNA in colorectal cancer.长链非编码RNA在结直肠癌中的功能及机制
Front Oncol. 2024 Jul 4;14:1419972. doi: 10.3389/fonc.2024.1419972. eCollection 2024.
7
Roles of long non‑coding RNA SNHG16 in human digestive system cancer (Review).长链非编码 RNA SNHG16 在人类消化系统癌症中的作用(综述)。
Oncol Rep. 2024 Aug;52(2). doi: 10.3892/or.2024.8765. Epub 2024 Jun 28.
8
Mechanism of lncRNA SNHG16 on kidney clear cell carcinoma cells by targeting miR-506-3p/ETS1/RAS/ERK molecular axis.长链非编码RNA SNHG16通过靶向miR-506-3p/ETS1/RAS/ERK分子轴对肾透明细胞癌细胞的作用机制
Heliyon. 2024 Apr 26;10(9):e30388. doi: 10.1016/j.heliyon.2024.e30388. eCollection 2024 May 15.
9
lncRNA HOXC-AS2 promotes the progression of hypopharyngeal cancer by binding to the P62 protein mediating the autophagy process.长链非编码 RNA HOXC-AS2 通过与介导自噬过程的 P62 蛋白结合促进下咽癌的进展。
Aging (Albany NY). 2023 Nov 8;15(21):12476-12496. doi: 10.18632/aging.205192.
10
The implication of necroptosis-related lncRNAs in orchestrating immune infiltration and predicting therapeutic efficacy in colon adenocarcinoma: an integrated bioinformatic analysis with preliminarily experimental validation.坏死性凋亡相关长链非编码RNA在调控结肠腺癌免疫浸润及预测治疗疗效中的意义:一项综合生物信息学分析及初步实验验证
Front Genet. 2023 Aug 2;14:1170640. doi: 10.3389/fgene.2023.1170640. eCollection 2023.
Hum Cell. 2020 Jul;33(3):737-749. doi: 10.1007/s13577-020-00343-9. Epub 2020 Mar 24.
4
LncRNA LINC00460 promotes EMT in head and neck squamous cell carcinoma by facilitating peroxiredoxin-1 into the nucleus.长链非编码 RNA LINC00460 通过促进过氧化物酶 1 进入细胞核促进头颈部鳞状细胞癌中的 EMT。
J Exp Clin Cancer Res. 2019 Aug 20;38(1):365. doi: 10.1186/s13046-019-1364-z.
5
Cancer treatment and survivorship statistics, 2019.2019 年癌症治疗与生存统计
CA Cancer J Clin. 2019 Sep;69(5):363-385. doi: 10.3322/caac.21565. Epub 2019 Jun 11.
6
Crosstalk between cancer cells and tumor associated macrophages is required for mesenchymal circulating tumor cell-mediated colorectal cancer metastasis.癌细胞与肿瘤相关巨噬细胞之间的串扰对于间质循环肿瘤细胞介导的结直肠癌转移是必需的。
Mol Cancer. 2019 Mar 30;18(1):64. doi: 10.1186/s12943-019-0976-4.
7
Exosome-transmitted miR-128-3p increase chemosensitivity of oxaliplatin-resistant colorectal cancer.外泌体传递的 miR-128-3p 增加了奥沙利铂耐药结直肠癌细胞的化疗敏感性。
Mol Cancer. 2019 Mar 19;18(1):43. doi: 10.1186/s12943-019-0981-7.
8
Activation of LncRNA TINCR by H3K27 acetylation promotes Trastuzumab resistance and epithelial-mesenchymal transition by targeting MicroRNA-125b in breast Cancer.长链非编码 RNA TINCR 通过 H3K27 乙酰化激活促进乳腺癌曲妥珠单抗耐药和上皮间质转化,靶向 MicroRNA-125b。
Mol Cancer. 2019 Jan 8;18(1):3. doi: 10.1186/s12943-018-0931-9.
9
Mesenchymal-epithelial transition in development and reprogramming.发育与重编程中的间质-上皮转化。
Nat Cell Biol. 2019 Jan;21(1):44-53. doi: 10.1038/s41556-018-0195-z. Epub 2019 Jan 2.
10
New insights into the mechanisms of epithelial-mesenchymal transition and implications for cancer.上皮-间质转化的机制新见解及其对癌症的影响。
Nat Rev Mol Cell Biol. 2019 Feb;20(2):69-84. doi: 10.1038/s41580-018-0080-4.