Suppr超能文献

冠心通络颗粒通过抑制载脂蛋白 E 基因敲除小鼠高脂饮食诱导的炎症免疫反应减轻动脉粥样硬化。

Guanmaitong Granule Attenuates Atherosclerosis by Inhibiting Inflammatory Immune Response in ApoE Mice Fed High-Fat Diet.

机构信息

First College for Clinical Medicine, Shandong University of Traditional Chinese Medicine, Jinan, 250014, People's Republic of China.

Cardiology Department, Affiliated Hospital of Shandong University of Traditional Chinese Medicine, Jinan, 250014, People's Republic of China.

出版信息

Drug Des Devel Ther. 2022 Sep 16;16:3145-3168. doi: 10.2147/DDDT.S372143. eCollection 2022.

Abstract

BACKGROUND

Atherosclerosis (AS) is the leading cause of cardiovascular diseases, such as myocardial infarction and stroke. Guanmaitong granule (GMTG) is a TCM (Traditional Chinese medicine) prescribed to treat AS. However, its mechanism remains unclear.

METHODS

We obtained reliable ingredients and targets of GMTG using the HERB database. AS-related targets were obtained from HERB and GeneCards databases. The target database was constructed by intersecting the ingredients of GMTG with the AS-related targets. STRING and Cytoscape were used to create protein-protein interaction (PPI) network and screen core targets. GO enrichment analysis and KEGG pathway analyses were performed using R. Finally, the ApoE mice AS model was induced by a high-fat diet (HFD) for in vivo validation of core pathways and targets.

RESULTS

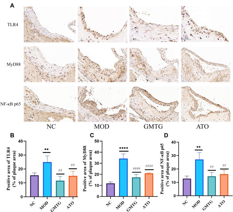
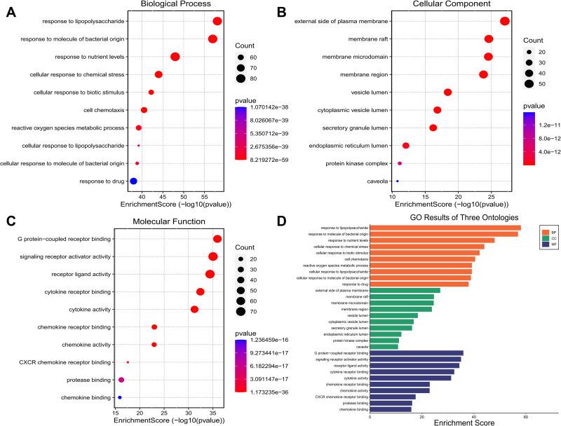
A total of 124 ingredients and 418 potential targets of GMTG for treating AS were obtained. Numerous ingredients and targets were related to , and . Most core targets and pathways were involved in the inflammatory immune response. GMTG could decrease serum triglycerides, total cholesterol, low-density lipoprotein-cholesterol, and oxidized low-density lipoprotein level and increase the serum high-density lipoprotein-cholesterol level. Furthermore, GMTG reduced the plaque burden and promoted plaque remodeling by reducing plaque area, lipid deposition, foam cell content, and collagen fiber content in the plaque in the aortic root of ApoE mice. GMTG inhibited systemic and plaque inflammatory immune response and increased plaque stability by inhibiting the excessive release of the TLR4/MyD88/NF-κB pathway-induced inflammatory cytokines, tumor necrosis factor, interleukin-6, and interleukin-1 beta.

CONCLUSION

, and are the main ingredients of GMTG for treating AS. Further, GMTG could regulate the level of serum lipids and inhibit inflammatory immune response, which resulted in anti-AS effects such as plaque stabilization, reduction of plaque burden, and plaque remodeling. GMTG is a promising multi-target treatment for AS.

摘要

背景

动脉粥样硬化(AS)是导致心肌梗死和中风等心血管疾病的主要原因。冠心通颗粒(GMTG)是一种用于治疗 AS 的中药(TCM)。然而,其机制尚不清楚。

方法

我们使用 HERB 数据库获得了 GMTG 的可靠成分和靶点。从 HERB 和 GeneCards 数据库中获得了 AS 相关靶点。通过将 GMTG 的成分与 AS 相关靶点进行交集,构建了靶点数据库。使用 STRING 和 Cytoscape 构建了蛋白质-蛋白质相互作用(PPI)网络,并筛选了核心靶点。使用 R 进行了 GO 富集分析和 KEGG 通路分析。最后,用高脂饮食(HFD)诱导 ApoE 小鼠 AS 模型,对核心通路和靶点进行体内验证。

结果

共获得了 124 种治疗 AS 的 GMTG 成分和 418 个潜在靶点。许多成分和靶点与炎症免疫反应有关。大多数核心靶点和通路都与炎症免疫反应、脂质代谢和动脉粥样硬化有关。GMTG 可以降低血清甘油三酯、总胆固醇、低密度脂蛋白胆固醇和氧化型低密度脂蛋白水平,增加血清高密度脂蛋白胆固醇水平。此外,GMTG 通过减少斑块面积、脂质沉积、泡沫细胞含量和斑块中胶原纤维含量,降低了主动脉根部 ApoE 小鼠的斑块负荷并促进了斑块重塑。GMTG 通过抑制 TLR4/MyD88/NF-κB 通路诱导的炎症细胞因子、肿瘤坏死因子、白细胞介素-6 和白细胞介素-1β的过度释放,抑制了全身和斑块炎症免疫反应,增加了斑块的稳定性。

结论

炎症免疫反应、脂质代谢和动脉粥样硬化是 GMTG 治疗 AS 的主要成分。此外,GMTG 可以调节血清脂质水平,抑制炎症免疫反应,从而达到稳定斑块、减轻斑块负荷和重塑斑块等抗 AS 作用。GMTG 是一种有前途的 AS 多靶点治疗药物。

https://cdn.ncbi.nlm.nih.gov/pmc/blobs/833e/9489104/c15cdee2db26/DDDT-16-3145-g0001.jpg

文献AI研究员

20分钟写一篇综述,助力文献阅读效率提升50倍。

立即体验

用中文搜PubMed

大模型驱动的PubMed中文搜索引擎

马上搜索

文档翻译

学术文献翻译模型,支持多种主流文档格式。

立即体验