Suppr超能文献

基于改进混沌 Logistic 映射的可见光和 COVID-19 射线图像的高效时频加密解密方法。

Time Efficient Image Encryption-Decryption for Visible and COVID-19 X-ray Images Using Modified Chaos-Based Logistic Map.

机构信息

University of Engineering & Management, Kolkata, India.

Sikkim Manipal Institute of Technology, Rangpo, India.

出版信息

Appl Biochem Biotechnol. 2023 Apr;195(4):2395-2413. doi: 10.1007/s12010-022-04161-7. Epub 2022 Sep 24.

Abstract

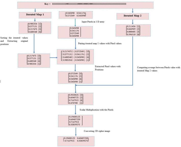
In this pandemic situation, radiological images are the biggest source of information in healthcare and, at the same time, one of the foremost troublesome sources to analyze. Clinicians now-a-days must depend to a great extent on therapeutic image investigation performed by exhausted radiologists and some of the time analyzed and filtered themselves. Due to an overflow of patients, transmission of these medical data becomes frequent and maintaining confidentiality turns out to be one of the most important aspects of security along with integrity and availability. Chaos-based cryptography has proven a useful technique in the process of medical image encryption. The specialty of using chaotic maps in image security is its capability to increase the unpredictability and this causes the encryption robust. There are large number of literature available with chaotic map; however, most of these are not useful in low-precision devices due to their time-consuming nature. Taking into consideration of all these facts, a modified encryption technique is proposed for 2D COVID-19 images without compromising security. The novelty of the encryption procedure lies in the proposed design which is split into mainly three parts. In the first part, a variable length gray level code is used to generate the secret key to confuse the intruder and subsequently it is used as the initial parameter of both the chaotic maps. In the second part, one-stage image pixels are shuffled using the address code obtained from the sorting transformation of the first logistic map. In the final stage, a complete diffusion is applied for the whole image using the second chaotic map to counter differential and statistical attack. Algorithm validation is done by experimentation with visual image and COVID-19 X-ray images. In addition, a quantitative analysis is carried out to ensure a negligible data loss between the original and the decrypted image. The strength of the proposed method is tested by calculating the various security parameters like correlation coefficient, NPCR, UACI, and key sensitivity. Comparison analysis shows the effectiveness for the proposed method. Implementation statistics shows time efficiency and proves more security with better unpredictability.

摘要

在这种大流行的情况下,放射影像学是医疗保健中最重要的信息来源之一,同时也是最令人头疼的分析来源之一。如今,临床医生在很大程度上依赖于由疲惫不堪的放射科医生进行的治疗性图像检查,有时还需要自己进行分析和过滤。由于患者过多,这些医疗数据的传输变得频繁,保持机密性成为安全性的最重要方面之一,其中包括完整性和可用性。基于混沌的密码学已被证明是医学图像加密过程中的一种有用技术。在图像安全中使用混沌映射的特殊性在于它能够增加不可预测性,从而使加密更健壮。虽然有大量关于混沌映射的文献,但由于其耗时的性质,大多数文献在低精度设备中并不实用。考虑到所有这些事实,提出了一种改进的二维 COVID-19 图像加密技术,而不会影响安全性。加密过程的新颖之处在于所提出的设计,该设计主要分为三个部分。在第一部分中,使用可变长度灰度码生成用于混淆入侵者的密钥,然后将其用作两个混沌映射的初始参数。在第二部分,使用来自第一逻辑斯谛映射排序变换的地址码对一阶图像像素进行混排。在最后阶段,使用第二个混沌映射对整个图像进行完全扩散,以抵抗差分和统计攻击。通过对视觉图像和 COVID-19 X 射线图像的实验验证了算法。此外,还进行了定量分析,以确保原始图像和解密图像之间的数据损失可忽略不计。通过计算各种安全参数,如相关系数、NPCR、UACI 和密钥灵敏度,来测试所提出方法的强度。比较分析表明了该方法的有效性。实现统计数据表明了该方法的时间效率,并通过更好的不可预测性证明了更高的安全性。

https://cdn.ncbi.nlm.nih.gov/pmc/blobs/ff76/9510176/2e86c9107fda/12010_2022_4161_Fig1_HTML.jpg

文献AI研究员

20分钟写一篇综述,助力文献阅读效率提升50倍。

立即体验

用中文搜PubMed

大模型驱动的PubMed中文搜索引擎

马上搜索

文档翻译

学术文献翻译模型,支持多种主流文档格式。

立即体验