Suppr超能文献

长链非编码RNA Meg3通过靶向miR-122-5p/NDRG3轴降低人脑微血管内皮细胞中的血管生成,从而促进氧糖剥夺损伤。

LncRNA Meg3 promotes oxygen and glucose deprivation injury by decreasing angiogenesis in hBMECs by targeting the miR‑122‑5p/NDRG3 axis.

作者信息

Luo Zhaoliang, Gong Tingliang, Li Weihong, Tao Wenqiang

机构信息

Research and Innovation Center, Basic Medical College, Chengdu University of Traditional Chinese Medicine, Chengdu, Sichuan 611137, P.R. China.

Department of Brain Diseases, Chongqing Traditional Chinese Medicine Hospital, Chongqing 400000, P.R. China.

出版信息

Exp Ther Med. 2022 Aug 11;24(4):622. doi: 10.3892/etm.2022.11559. eCollection 2022 Oct.

Abstract

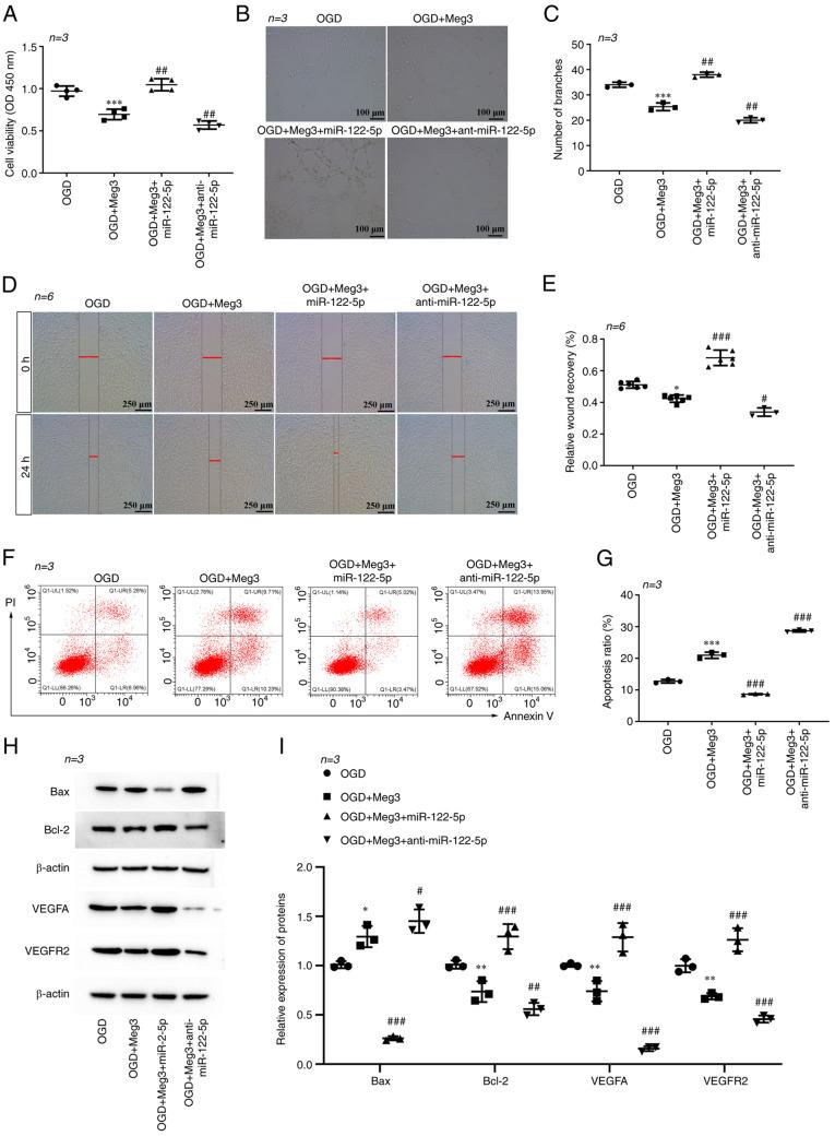
Oxygen-glucose deprivation (OGD) is widely used as an model for stroke. The present study aimed to explore the mechanisms of action of long non-coding RNA (lncRNA) maternally expressed gene 3 (Meg3) in angiogenesis following OGD. The human brain microvascular endothelial cell line, hCMEC/D3, was used to establish the OGD model. lncRNA Meg3 was highly expressed in hCMEC/D3 cells subjected to OGD. Furthermore, it was found that the overexpression of lncRNA Meg3 decreased the proliferation, migration and angiogenesis of hCMEC/D3 cells subjected to OGD, and increased cell apoptosis. Meg3 silencing exerted the opposite effects. Subsequently, lncRNA Meg3 increased the expression of NDRG family member 3 (NDRG3) by directly binding to miR-122-5p. The overexpression of miR-122-5p and the knockdown of NDRG3 reversed the inhibitory effects of Meg3 overexpression on the proliferation, migration and angiogenesis of hCMEC/D3 cells subjected to OGD, as well as the promoting effects of Meg3 overexpression on cell apoptosis. The present study demonstrated that lncRNA Meg3 functions as a competing endogenous RNA by targeting the miR-122-5p/NDRG3 axis in regulating OGD injury.

摘要

氧糖剥夺(OGD)被广泛用作中风模型。本研究旨在探讨长链非编码RNA(lncRNA)母系表达基因3(Meg3)在OGD后血管生成中的作用机制。使用人脑微血管内皮细胞系hCMEC/D3建立OGD模型。lncRNA Meg3在遭受OGD的hCMEC/D3细胞中高表达。此外,发现lncRNA Meg3的过表达降低了遭受OGD的hCMEC/D3细胞的增殖、迁移和血管生成,并增加了细胞凋亡。Meg3沉默则产生相反的效果。随后,lncRNA Meg3通过直接结合miR-122-5p增加了NDRG家族成员3(NDRG3)的表达。miR-122-5p的过表达和NDRG3的敲低逆转了Meg3过表达对遭受OGD的hCMEC/D3细胞增殖、迁移和血管生成的抑制作用,以及Meg3过表达对细胞凋亡的促进作用。本研究表明,lncRNA Meg3通过靶向miR-122-5p/NDRG3轴作为竞争性内源RNA来调节OGD损伤。

https://cdn.ncbi.nlm.nih.gov/pmc/blobs/6f58/9468836/831b84aad416/etm-24-04-11559-g00.jpg

文献AI研究员

20分钟写一篇综述,助力文献阅读效率提升50倍。

立即体验

用中文搜PubMed

大模型驱动的PubMed中文搜索引擎

马上搜索

文档翻译

学术文献翻译模型,支持多种主流文档格式。

立即体验