Suppr超能文献

抗新生 Nav1.5 抗体抑制乳腺癌的侵袭和转移。

Invasion and Metastasis Suppression by Anti-Neonatal Nav1.5 Antibodies in Breast Cancer.

机构信息

Institute for Research in Molecular Medicine (INFORMM), Universiti Sains Malaysia, Health Campus, 16150 Kubang Kerian, Kelantan, Malaysia.

Department of Chemical Pathology, School of Medical Sciences, Universiti Sains Malaysia, Health Campus, 16150 Kubang Kerian, Kelantan, Malaysia.

出版信息

Asian Pac J Cancer Prev. 2022 Sep 1;23(9):2953-2964. doi: 10.31557/APJCP.2022.23.9.2953.

Abstract

BACKGROUND

Detectable neonatal Nav1.5 (nNav1.5) expression in tumour breast tissue positive for lymph node metastasis and triple-negative subtype serves as a valid tumour-associated antigen to target and prevent breast cancer invasion and metastasis. Therapeutic antibodies against tumour antigens have become the predominant class of new drugs in cancer therapy because of their fewer adverse effects and high specificity.

OBJECTIVE

This study was designed to investigate the therapeutic and anti-metastatic potential of the two newly obtained anti-nNav1.5 antibodies, polyclonal anti-nNav1.5 (pAb-nNav1.5) and monoclonal anti-nNav1.5 (mAb-nNav1.5), on breast cancer invasion and metastasis.

METHODS

MDA-MB-231 and 4T1 cells were used as in vitro models to study the effect of pAb-nNav1.5 (59.2 µg/ml) and mAb-nNav1.5 (10 µg/ml) (24 hours treatment) on cell invasion. 4T1-induced mammary tumours in BALB/c female mice were used as an in vivo model to study the effect of a single dose of intravenous pAb-nNav1.5 (1 mg/ml) and mAb-nNav1.5 (1 mg/ml) on the occurrence of metastasis. Real-time PCR and immunofluorescence staining were conducted to assess the effect of antibody treatment on nNav1.5 mRNA and protein expression, respectively. The animals' body weight, organs, lesions, and tumour mass were also measured and compared.

RESULTS

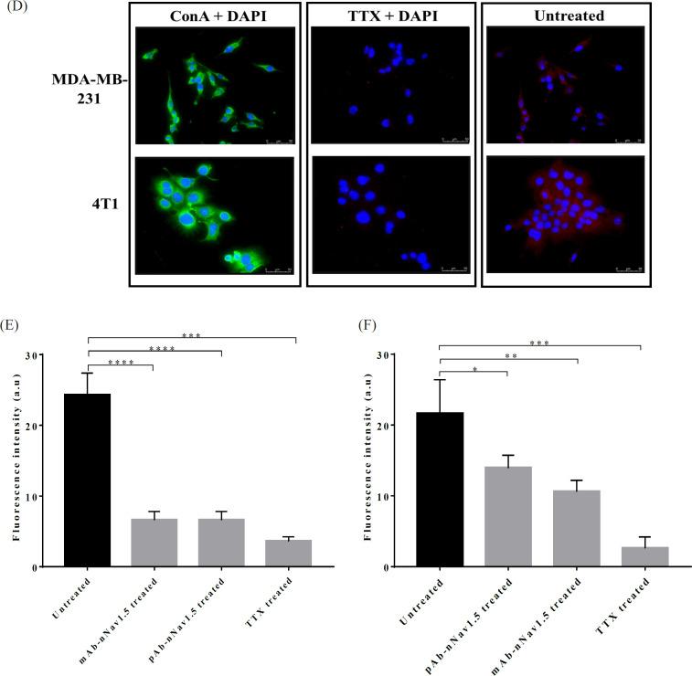
pAb-nNav1.5 and mAb-nNav1.5 treatments effectively suppressed the invasion of MDA-MB-231 and 4T1 cells in the 3D spheroid invasion assay. Both antibodies significantly reduced nNav1.5 gene and protein expression in these cell lines. Treatment with pAb-nNav1.5 and mAb-nNav1.5 successfully reduced mammary tumour tissue size and mass and prevented lesions in vital organs of the mammary tumour animal model whilst maintaining the animal's healthy weight. mRNA expression of nNav1.5 in mammary tumour tissues was only reduced by mAb-nNav1.5.

CONCLUSION

Overall, this work verifies the uniqueness of targeting nNav1.5 in breast cancer invasion and metastasis prevention, but more importantly, humanised versions of mAb-nNav1.5 may be valuable passive immunotherapeutic agents to target nNav1.5 in breast cancer.

摘要

背景

在肿瘤组织中检测到存在淋巴转移和三阴性亚型的可检测的新生儿 Nav1.5(nNav1.5)表达,可作为一种有效的肿瘤相关抗原,用于靶向治疗和预防乳腺癌的侵袭和转移。针对肿瘤抗原的治疗性抗体因其副作用较少且特异性较高,已成为癌症治疗中主要的新药类别。

目的

本研究旨在探讨两种新获得的抗 nNav1.5 抗体,多克隆抗 nNav1.5(pAb-nNav1.5)和单克隆抗 nNav1.5(mAb-nNav1.5)对乳腺癌侵袭和转移的治疗和抗转移潜力。

方法

使用 MDA-MB-231 和 4T1 细胞作为体外模型,研究 pAb-nNav1.5(59.2 µg/ml)和 mAb-nNav1.5(10 µg/ml)(24 小时处理)对细胞侵袭的影响。使用 BALB/c 雌性小鼠的 4T1 诱导的乳腺肿瘤作为体内模型,研究单次静脉注射 pAb-nNav1.5(1 mg/ml)和 mAb-nNav1.5(1 mg/ml)对转移发生的影响。实时 PCR 和免疫荧光染色分别用于评估抗体治疗对 nNav1.5 mRNA 和蛋白表达的影响。还测量和比较了动物的体重、器官、病变和肿瘤质量。

结果

pAb-nNav1.5 和 mAb-nNav1.5 处理有效地抑制了 MDA-MB-231 和 4T1 细胞在 3D 球体侵袭测定中的侵袭。两种抗体均显著降低了这些细胞系中 nNav1.5 基因和蛋白的表达。pAb-nNav1.5 和 mAb-nNav1.5 治疗成功地减小了乳腺肿瘤组织的大小和质量,并防止了乳腺肿瘤动物模型中重要器官的病变,同时保持了动物的健康体重。nNav1.5 在乳腺肿瘤组织中的 mRNA 表达仅被 mAb-nNav1.5 降低。

结论

总的来说,这项工作验证了靶向 nNav1.5 在预防乳腺癌侵袭和转移中的独特性,但更重要的是,mAb-nNav1.5 的人源化版本可能是针对乳腺癌中 nNav1.5 的有价值的被动免疫治疗剂。

https://cdn.ncbi.nlm.nih.gov/pmc/blobs/ab71/9810324/7f824c43b7a2/APJCP-23-2953-g001.jpg

文献AI研究员

20分钟写一篇综述,助力文献阅读效率提升50倍。

立即体验

用中文搜PubMed

大模型驱动的PubMed中文搜索引擎

马上搜索

文档翻译

学术文献翻译模型,支持多种主流文档格式。

立即体验