Suppr超能文献

三子养亲汤通过调节Th1/Th2平衡减轻过敏性哮喘:网络药理学与生化药理学联用

Sanzi Yangqin Decoction Alleviates Allergic Asthma by Modulating Th1/Th2 Balance: Coupling Network Pharmacology with Biochemical Pharmacology.

作者信息

Peng Wenpan, Xu Yong, Zhou Yunhai, Wu Juanjuan, Peng Guiqing, Gu Yanlan, Zhou Xianmei, Pu Mingzhi

机构信息

Suzhou TCM Hospital Affiliated to Nanjing University of Chinese Medicine, Suzhou 215000, China.

School of Chinese Medicine, School of Integrated Chinese and Western Medicine, Nanjing University of Chinese Medicine, Nanjing, China.

出版信息

Evid Based Complement Alternat Med. 2022 Sep 29;2022:9037154. doi: 10.1155/2022/9037154. eCollection 2022.

Abstract

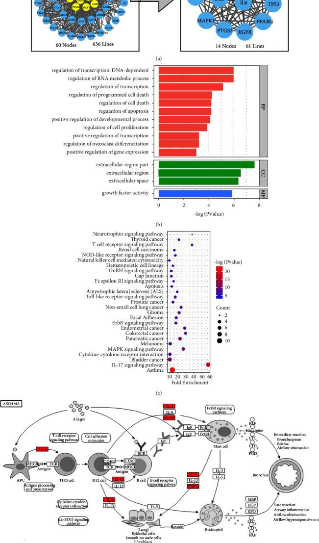
This study aimed to verify that Sanzi Yangqin Decoction (SYD) can relieve asthma in mice and explore the effect on TH1/Th2 balance. The targets of SYD and asthma were explored from the public database using various methods. The potential targets and signaling pathways were identified by KEGG enrichment analysis from DAVID database. Mice asthma models were established using OVA and aluminum hydroxide. Lung tissues of mice were stained with HE and Masson. The contents of IFN-, IL-4, and TNF- in BALF and IgE in mouse serum were detected using ELISA. In addition, the changes in Th1 and Th2 cells of the spleen were detected by flow cytometry. Fourteen core targets including IL4, IFNG, and MMP9 were identified for the treatment of asthma by SYD. The content of IL-4 in the lung tissue and BALF was gradually decreased with the increase in SYD concentration, while the IFN- was gradually increased. The drug significantly reduced IgE levels in serum and TNF- in BALF. The number of Th1 cells in the spleen increased, while Th2 cells decreased in a concentration-dependent manner. SYD can alleviate pulmonary inflammation, restore Th1/Th2 balance, and relieve asthma.

摘要

本研究旨在验证三子养亲汤(SYD)可缓解小鼠哮喘,并探讨其对TH1/Th2平衡的影响。采用多种方法从公共数据库中探索SYD和哮喘的靶点。通过DAVID数据库的KEGG富集分析确定潜在靶点和信号通路。用卵清蛋白(OVA)和氢氧化铝建立小鼠哮喘模型。对小鼠肺组织进行HE和Masson染色。采用酶联免疫吸附测定(ELISA)法检测支气管肺泡灌洗液(BALF)中干扰素-(IFN-)、白细胞介素-4(IL-4)、肿瘤坏死因子-(TNF-)的含量及小鼠血清中免疫球蛋白E(IgE)的含量。此外,通过流式细胞术检测脾脏中Th1和Th2细胞的变化。确定了包括IL4、IFNG和MMP9在内的14个治疗哮喘的核心靶点。随着SYD浓度的增加,肺组织和BALF中IL-4的含量逐渐降低,而IFN-逐渐升高。该药物显著降低血清中IgE水平和BALF中TNF-水平。脾脏中Th1细胞数量增加,Th2细胞数量呈浓度依赖性减少。SYD可减轻肺部炎症,恢复Th1/Th2平衡,缓解哮喘。

https://cdn.ncbi.nlm.nih.gov/pmc/blobs/0e07/9536894/b5a0a8921749/ECAM2022-9037154.001.jpg

文献检索

告别复杂PubMed语法,用中文像聊天一样搜索,搜遍4000万医学文献。AI智能推荐,让科研检索更轻松。

立即免费搜索

文件翻译

保留排版,准确专业,支持PDF/Word/PPT等文件格式,支持 12+语言互译。

免费翻译文档

深度研究

AI帮你快速写综述,25分钟生成高质量综述,智能提取关键信息,辅助科研写作。

立即免费体验