Suppr超能文献

流感诱导的 CD103 T 驻留记忆细胞在纵隔淋巴结中表现出比 CD103 记忆 T 细胞更高的功能亲和力。

Influenza-Induced CD103 T Resident Memory Cells Exhibit Enhanced Functional Avidity over CD103 Memory T Cells in the Mediastinal Lymph Node.

机构信息

Interdisciplinary Graduate Program in Immunology, Carver College of Medicine, University of Iowa, Iowa City, IA.

Department of Microbiology and Immunology, Carver College of Medicine, University of Iowa, Iowa City, IA; and.

出版信息

Immunohorizons. 2022 Oct 11;6(10):705-715. doi: 10.4049/immunohorizons.2100074.

Abstract

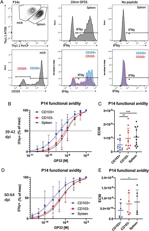
Influenza virus-specific tissue-resident memory CD8 T cells (Trms) targeting conserved viral proteins provide strain-transcending heterosubtypic immunity to infection. Trms in the lung combat reinfection through rapid cytolytic function and production of inflammatory cytokines to recruit other immune cells. Influenza-specific Trms are also generated in the lung draining mediastinal lymph node (mLN) and can provide immunity to heterologous virus infection in this tissue, although their role in combating influenza infection is less well defined. Functional avidity, a measure of T cell sensitivity to Ag stimulation, correlates with control of viral infection and may be important for immune detection of recently infected cells, when low numbers of surface peptide-MHC complexes are displayed. However, the functional avidity of influenza-specific Trms has not been previously compared with that of other memory CD8 T cell subsets. In this article, a methodology is presented to compare the functional avidity of CD8 T cell subsets across murine tissues, with a focus on influenza-specific mLNs compared with splenic CD8 T cells, by stimulating both populations in the same well to account for CD8 T cell-extrinsic variables. The functional avidity of influenza-specific mLN effector CD8 T cells is slightly increased relative to splenic effector CD8 T cells. However, CD103 mLN Trms display increased functional avidity compared with splenic memory CD8 T cells and CD103 memory CD8 T cells within the mLN. In contrast, lung-derived CD103 Trms did not exhibit enhanced functional avidity. mLN CD103 Trms also exhibit increased TCR expression, providing a potential mechanism for their enhanced functional avidity.

摘要

针对保守病毒蛋白的流感病毒特异性组织驻留记忆 CD8 T 细胞(Trms)提供了针对感染的超越株系的异源亚型免疫。肺部的 Trms 通过快速细胞溶解功能和炎症细胞因子的产生来对抗再感染,以招募其他免疫细胞。流感特异性 Trms 也在肺部引流的纵隔淋巴结(mLN)中产生,并且可以在该组织中提供对异源病毒感染的免疫,尽管它们在对抗流感感染中的作用尚未得到很好的定义。功能亲和力是衡量 T 细胞对 Ag 刺激的敏感性的指标,与病毒感染的控制相关,并且在显示低数量的表面肽-MHC 复合物时,对于最近感染细胞的免疫检测可能很重要。然而,流感特异性 Trms 的功能亲和力以前尚未与其他记忆 CD8 T 细胞亚群进行比较。在本文中,提出了一种方法来比较跨鼠组织的 CD8 T 细胞亚群的功能亲和力,重点是比较流感特异性 mLN 与脾 CD8 T 细胞,通过在同一孔中刺激这两个群体来解释 CD8 T 细胞外在变量。与脾效应 CD8 T 细胞相比,流感特异性 mLN 效应 CD8 T 细胞的功能亲和力略有增加。然而,与脾记忆 CD8 T 细胞和 mLN 中的 CD103 记忆 CD8 T 细胞相比,CD103 mLN Trms 显示出增加的功能亲和力。相比之下,肺部衍生的 CD103 Trms 并未表现出增强的功能亲和力。mLN CD103 Trms 还表现出增加的 TCR 表达,为其增强的功能亲和力提供了潜在机制。

https://cdn.ncbi.nlm.nih.gov/pmc/blobs/95a7/9605862/cac5d94da025/nihms-1844127-f0001.jpg

文献检索

告别复杂PubMed语法,用中文像聊天一样搜索,搜遍4000万医学文献。AI智能推荐,让科研检索更轻松。

立即免费搜索

文件翻译

保留排版,准确专业,支持PDF/Word/PPT等文件格式,支持 12+语言互译。

免费翻译文档

深度研究

AI帮你快速写综述,25分钟生成高质量综述,智能提取关键信息,辅助科研写作。

立即免费体验