Department of Thoracic Surgery, Guangdong Provincial People's Hospital, Guangdong Academy of Medical Sciences, 106 Zhongshan Second Road, Guangzhou, 510080, China.
Department of Medical Oncology, State Key Laboratory of Oncology in South China, Collaborative Innovation Center for Cancer Medicine, Sun Yat-sen University Cancer Center, 510060, Guangzhou, China.
Diagn Pathol. 2022 Oct 12;17(1):78. doi: 10.1186/s13000-022-01255-y.
Successful practice of precision medicine in advanced lung cancers relies on therapeutic regimens tailored to individual molecular characteristics. The aim of this study was to investigate the accuracy of small specimens for molecular profiling using next-generation sequencing (NGS).
Genetic alternations, tumor mutational burden (TMB), status of microsatellite instability (MSI), and expression of programmed death ligand 1 (PD-L1) were compared side-by-side between the concurrently obtained core needle biopsy (CNB) and resection specimens in 17 patients with resectable non-small cell lung cancers.
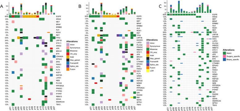
DNA yield and library complexity were significantly lower in CNB specimens (both p < 0.01), whereas the insert size, sequencing depth, and Q30 ratio were similar between the matched specimens (all p > 0.05). The total numbers of genetic alternations detected in resection and CNB specimens were 186 and 211, respectively, with 156 alternations in common, yielding a specific concordance rate of 83.9%. The prevalence of mutations in 8 major driver genes was 100% identical between surgical and CNB specimens, though the allele frequency was lower in CNB specimens, with a median underestimation of 57%. Results of TMB were similar (p = 0.547) and MSI status was 100% matched in all paired specimens.
Pulmonary CNB specimens were suitable for NGS given the satisfactory accuracy when compared to corresponding surgical specimens. NGS results yielding from CNB specimens should be deemed reliable to provide instructive information for the treatment of advanced lung cancers.
成功实践精准医学治疗晚期肺癌依赖于针对个体分子特征定制的治疗方案。本研究旨在探讨使用下一代测序(NGS)对小标本进行分子谱分析的准确性。
在 17 例可切除非小细胞肺癌患者中,同时对核心针活检(CNB)和切除标本进行比较,比较了遗传改变、肿瘤突变负担(TMB)、微卫星不稳定性(MSI)状态和程序性死亡配体 1(PD-L1)的表达。
CNB 标本的 DNA 产量和文库复杂度显著降低(均 p < 0.01),而插入大小、测序深度和 Q30 比值在匹配标本之间相似(均 p > 0.05)。在切除和 CNB 标本中分别检测到 186 个和 211 个遗传改变,其中 156 个改变是共同的,特异性一致性率为 83.9%。8 个主要驱动基因的突变发生率在手术和 CNB 标本之间完全相同,尽管 CNB 标本中的等位基因频率较低,中位数低估了 57%。TMB 的结果相似(p = 0.547),所有配对标本的 MSI 状态均完全匹配。
与相应的手术标本相比,肺 CNB 标本适合 NGS,因为准确性令人满意。从 CNB 标本中获得的 NGS 结果应被视为可靠的,可为晚期肺癌的治疗提供有指导意义的信息。