Suppr超能文献

用于优化生物人工胰腺设备设计的预测性计算平台。

A predictive computational platform for optimizing the design of bioartificial pancreas devices.

机构信息

Biological and Environmental Engineering, Cornell University, Ithaca, NY, USA.

Department of Polymer Science and Engineering, University of Science and Technology of China, Hefei, Anhui, China.

出版信息

Nat Commun. 2022 Oct 13;13(1):6031. doi: 10.1038/s41467-022-33760-5.

Abstract

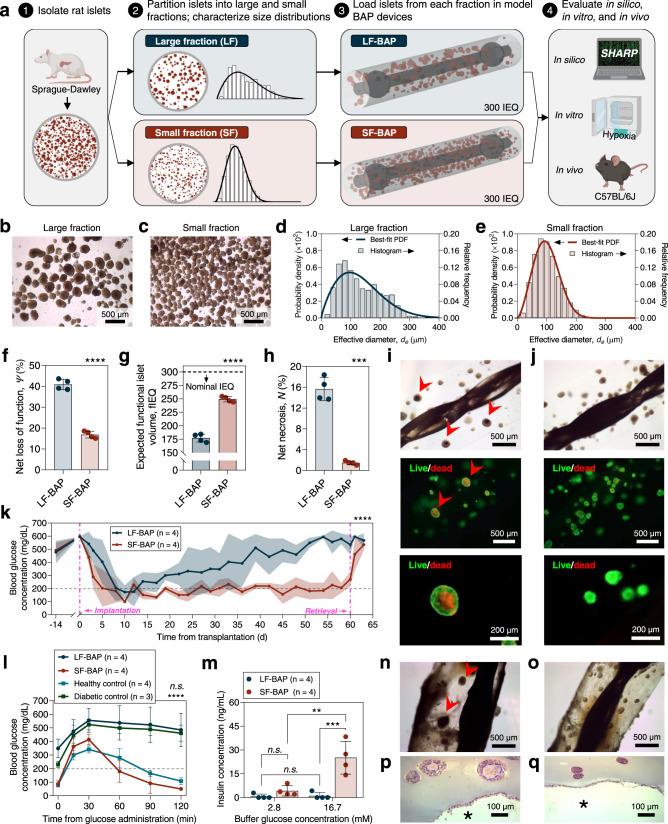
The delivery of encapsulated islets or stem cell-derived insulin-producing cells (i.e., bioartificial pancreas devices) may achieve a functional cure for type 1 diabetes, but their efficacy is limited by mass transport constraints. Modeling such constraints is thus desirable, but previous efforts invoke simplifications which limit the utility of their insights. Herein, we present a computational platform for investigating the therapeutic capacity of generic and user-programmable bioartificial pancreas devices, which accounts for highly influential stochastic properties including the size distribution and random localization of the cells. We first apply the platform in a study which finds that endogenous islet size distribution variance significantly influences device potency. Then we pursue optimizations, determining ideal device structures and estimates of the curative cell dose. Finally, we propose a new, device-specific islet equivalence conversion table, and develop a surrogate machine learning model, hosted on a web application, to rapidly produce these coefficients for user-defined devices.

摘要

封装胰岛或干细胞衍生的胰岛素产生细胞(即生物人工胰腺设备)的递送可能实现 1 型糖尿病的功能性治愈,但它们的疗效受到质量传输限制的限制。因此,对这种限制进行建模是可取的,但以前的努力调用了简化,限制了他们的见解的实用性。在此,我们提出了一个用于研究通用和用户可编程生物人工胰腺设备治疗能力的计算平台,该平台考虑了高度有影响力的随机特性,包括细胞的大小分布和随机定位。我们首先将该平台应用于一项研究,该研究发现内源性胰岛大小分布方差会显著影响设备功效。然后我们进行了优化,确定了理想的设备结构和治疗性细胞剂量的估计值。最后,我们提出了一个新的、特定于设备的胰岛等效转换表,并开发了一个基于网络应用程序的替代机器学习模型,以快速为用户定义的设备生成这些系数。

https://cdn.ncbi.nlm.nih.gov/pmc/blobs/0685/9561707/1254c87e63f7/41467_2022_33760_Fig1_HTML.jpg

文献AI研究员

20分钟写一篇综述,助力文献阅读效率提升50倍。

立即体验

用中文搜PubMed

大模型驱动的PubMed中文搜索引擎

马上搜索

文档翻译

学术文献翻译模型,支持多种主流文档格式。

立即体验