Suppr超能文献

皮下植入的大封装装置内的缺氧会限制高密度负载胰岛的活力和功能。

Hypoxia within subcutaneously implanted macroencapsulation devices limits the viability and functionality of densely loaded islets.

作者信息

Einstein Samuel A, Steyn Leah V, Weegman Bradley P, Suszynski Thomas M, Sambanis Athanassios, O'Brien Timothy D, Avgoustiniatos Efstathios S, Firpo Meri T, Graham Melanie L, Janecek Jody, Eberly Lynn E, Garwood Michael, Putnam Charles W, Papas Klearchos K

机构信息

Center for Magnetic Resonance Research, Department of Radiology, University of Minnesota, Minneapolis, MN, United States.

Department of Radiology, The Pennsylvania State University, Hershey, PA, United States.

出版信息

Front Transplant. 2023 Nov 17;2:1257029. doi: 10.3389/frtra.2023.1257029. eCollection 2023.

Abstract

INTRODUCTION

Subcutaneous macroencapsulation devices circumvent disadvantages of intraportal islet therapy. However, a curative dose of islets within reasonably sized devices requires dense cell packing. We measured internal PO2 of implanted devices, mathematically modeled oxygen availability within devices and tested the predictions with implanted devices containing densely packed human islets.

METHODS

Partial pressure of oxygen (PO2) within implanted empty devices was measured by noninvasive F-MRS. A mathematical model was constructed, predicting internal PO2, viability and functionality of densely packed islets as a function of external PO2. Finally, viability was measured by oxygen consumption rate (OCR) in day 7 explants loaded at various islet densities.

RESULTS

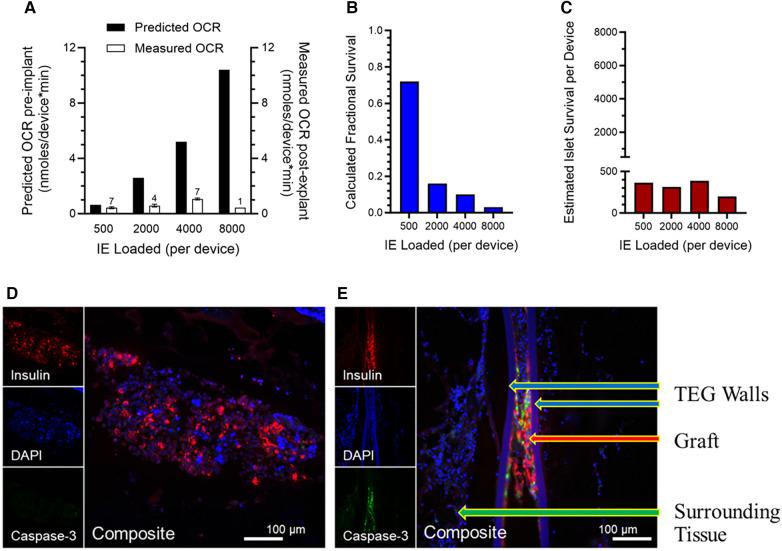
In empty devices, PO2 was 12 mmHg or lower, despite successful external vascularization. Devices loaded with human islets implanted for 7 days, then explanted and assessed by OCR confirmed trends proffered by the model but viability was substantially lower than predicted. Co-localization of insulin and caspase-3 immunostaining suggested that apoptosis contributed to loss of beta cells.

DISCUSSION

Measured PO2 within empty devices declined during the first few days post-transplant then modestly increased with neovascularization around the device. Viability of islets is inversely related to islet density within devices.

摘要

引言

皮下大封装装置可规避门静脉内胰岛治疗的缺点。然而,在尺寸合理的装置内达到治愈剂量的胰岛需要紧密的细胞填充。我们测量了植入装置的内部氧分压,对装置内的氧供应进行了数学建模,并使用含有紧密填充的人胰岛的植入装置对预测结果进行了测试。

方法

通过无创F-MRS测量植入的空装置内的氧分压(PO2)。构建了一个数学模型,预测紧密填充的胰岛的内部PO2、活力和功能与外部PO2的函数关系。最后,通过测量第7天不同胰岛密度接种的外植体的氧消耗率(OCR)来测定活力。

结果

在空装置中,尽管外部血管化成功,PO2仍为12 mmHg或更低。植入人胰岛7天,然后取出并通过OCR评估,证实了模型预测的趋势,但活力远低于预期。胰岛素和半胱天冬酶-3免疫染色的共定位表明细胞凋亡导致了β细胞的损失。

讨论

移植后最初几天,空装置内测得的PO2下降,随后随着装置周围新血管形成而略有增加。胰岛活力与装置内胰岛密度呈负相关。

https://cdn.ncbi.nlm.nih.gov/pmc/blobs/ffc7/11235299/20f6e62d89d6/frtra-02-1257029-g001.jpg

文献检索

告别复杂PubMed语法,用中文像聊天一样搜索,搜遍4000万医学文献。AI智能推荐,让科研检索更轻松。

立即免费搜索

文件翻译

保留排版,准确专业,支持PDF/Word/PPT等文件格式,支持 12+语言互译。

免费翻译文档

深度研究

AI帮你快速写综述,25分钟生成高质量综述,智能提取关键信息,辅助科研写作。

立即免费体验