Suppr超能文献

通过全面的生物信息学和实验分析鉴定胶质母细胞瘤的免疫相关预后特征。

Identification of an Immune-Related Prognostic Signature for Glioblastoma by Comprehensive Bioinformatics and Experimental Analyses.

机构信息

Department of Neurosurgery, Zhongnan Hospital of Wuhan University, Wuhan 430071, China.

出版信息

Cells. 2022 Sep 26;11(19):3000. doi: 10.3390/cells11193000.

Abstract

BACKGROUND

Glioblastoma (GBM), which has a poor prognosis, accounts for 31% of all cancers in the brain and central nervous system. There is a paucity of research on prognostic indicators associated with the tumor immune microenvironment in GBM patients. Accurate tools for risk assessment of GBM patients are urgently needed.

METHODS

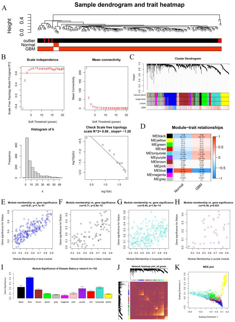
In this study, we used weighted gene co-expression network analysis (WGCNA) and differentially expressed gene (DEG) methods to screen out GBM-related genes among immune-related genes (IRGs). Then, we used survival analysis and Cox regression analysis to identify prognostic genes among the GBM-related genes to further establish a risk signature, which was validated using methods including ROC analysis, stratification analysis, protein expression level validation (HPA), gene expression level validation based on public cohorts, and RT-qPCR. In order to provide clinicians with a useful tool to predict survival, a nomogram based on an assessment of IRGs and clinicopathological features was constructed and further validated using DCA, time-dependent ROC curve, etc. Results: Three immune-related genes were found: PPP4C ( < 0.001, HR = 0.514), C5AR1 ( < 0.001, HR = 1.215), and IL-10 ( < 0.001, HR = 1.047). An immune-related prognostic signature (IPS) was built to calculate risk scores for GBM patients; patients classified into different risk groups had significant differences in survival ( = 0.006). Then, we constructed a nomogram based on an assessment of the IRG-based signature, which was validated as a potential prediction tool for GBM survival rates, showing greater accuracy than the nomogram without the IPS when predicting 1-year (0.35 < < 0.50), 3-year (0.65 < < 0.80), and 5-year (0.65 < < 0.80) survival.

CONCLUSIONS

In conclusion, we integrated bioinformatics and experimental approaches to construct an IPS and a nomogram based on IPS for predicting GBM prognosis. The signature showed strong potential for prognostic prediction and could help in developing more precise diagnostic approaches and treatments for GBM.

摘要

背景

胶质母细胞瘤(GBM)预后较差,占脑和中枢神经系统所有癌症的 31%。目前关于 GBM 患者肿瘤免疫微环境相关预后指标的研究较少。迫切需要用于评估 GBM 患者风险的准确工具。

方法

在本研究中,我们使用加权基因共表达网络分析(WGCNA)和差异表达基因(DEG)方法从免疫相关基因(IRGs)中筛选出与 GBM 相关的基因。然后,我们使用生存分析和 Cox 回归分析从 GBM 相关基因中识别出预后基因,进一步建立风险特征,使用 ROC 分析、分层分析、蛋白质表达水平验证(HPA)、基于公共队列的基因表达水平验证和 RT-qPCR 进行验证。为了为临床医生提供一种预测生存的有用工具,我们构建了一个基于免疫相关基因和临床病理特征评估的列线图,并使用 DCA、时间依赖性 ROC 曲线等进一步验证。结果:发现了三个免疫相关基因:PPP4C(<0.001,HR=0.514)、C5AR1(<0.001,HR=1.215)和 IL-10(<0.001,HR=1.047)。构建了一个用于计算 GBM 患者风险评分的免疫相关预后特征(IPS);不同风险组的患者在生存方面有显著差异(=0.006)。然后,我们基于 IPS 评估构建了一个列线图,验证其作为 GBM 生存率潜在预测工具的准确性,在预测 1 年(0.35< <0.50)、3 年(0.65< <0.80)和 5 年(0.65< <0.80)生存率时,比没有 IPS 的列线图具有更高的准确性。

结论

总之,我们综合生物信息学和实验方法构建了一个 IPS 和基于 IPS 的列线图,用于预测 GBM 预后。该特征具有很强的预后预测潜力,有助于开发更精确的 GBM 诊断方法和治疗方法。

https://cdn.ncbi.nlm.nih.gov/pmc/blobs/360d/9562700/1b43436d3d79/cells-11-03000-g001.jpg

文献AI研究员

20分钟写一篇综述,助力文献阅读效率提升50倍。

立即体验

用中文搜PubMed

大模型驱动的PubMed中文搜索引擎

马上搜索

文档翻译

学术文献翻译模型,支持多种主流文档格式。

立即体验