Nantes Université, Inserm UMR 1307, CNRS UMR 6075, Université d'Angers, CRCI2NA, F-44000 Nantes, France.
Hematology Department, Nantes University Hospital, F-44000 Nantes, France.
Cells. 2022 Sep 27;11(19):3010. doi: 10.3390/cells11193010.
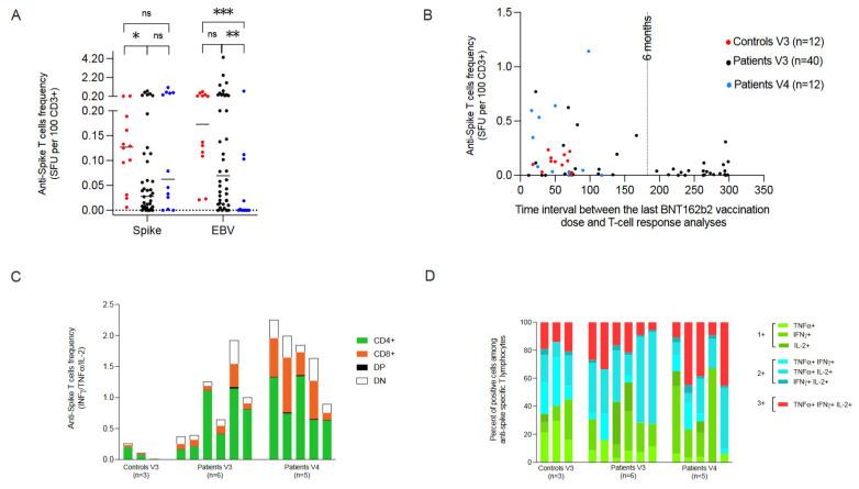
A full exploration of immune responses is deserved after anti-SARS-CoV-2 vaccination and boosters, especially in the context of allogeneic hematopoietic stem cell transplantation (allo-HSCT). Although several reports indicate successful humoral responses in such patients, the literature is scarce on cellular specific immunity. Here, both B- (antibodies) and T-cell responses were explored after one (V3 = 40) or two (V4 = 12) BNT162b2 mRNA vaccine boosters in 52 allo-HSCT recipients at a median of 755 days post-transplant (<1 year = 9). Results were compared with those of 12 controls who had received only one booster (BNT162b2 = 6; mRNA-1273 = 6). All controls developed protective antibody levels (>250 BAU/mL) and anti-spike T-cell responses. Similarly, 81% of the patients developed protective antibody levels, without difference between V3 and V4 (82.5% vs. 75%, = 0.63), and 85% displayed T-cell responses. The median frequency of anti-spike T cells did not differ either between controls or the whole cohort of patients, although it was significantly lower for V3 (but not V4) patients. COVID-19 infections were solely observed in individuals having received only one booster. These results indicate that four vaccine injections help to achieve a satisfactory level of both humoral and cellular immune protection in allo-HSCT patients.
在接种抗 SARS-CoV-2 疫苗和加强针后,值得对免疫反应进行全面探索,尤其是在异基因造血干细胞移植(allo-HSCT)的背景下。尽管有几项报告表明此类患者具有成功的体液反应,但关于细胞特异性免疫的文献却很少。在这里,在中位时间为 755 天(<1 年=9)的 52 名 allo-HSCT 受者中,在接种 1 次(V3=40)或 2 次(V4=12)BNT162b2 mRNA 疫苗加强针后,同时探索了 B-(抗体)和 T 细胞反应。结果与仅接受 1 次加强针(BNT162b2=6;mRNA-1273=6)的 12 名对照者进行了比较。所有对照者均产生了保护性抗体水平(>250 BAU/mL)和抗刺突 T 细胞反应。同样,81%的患者产生了保护性抗体水平,V3 和 V4 之间没有差异(82.5%比 75%,=0.63),并且 85%的患者显示出 T 细胞反应。尽管 V3(但不是 V4)患者的抗刺突 T 细胞频率明显较低,但在对照组或患者的整个队列中,抗刺突 T 细胞的中位数频率也没有差异。COVID-19 感染仅在仅接受 1 次加强针的个体中观察到。这些结果表明,在 allo-HSCT 患者中,4 次疫苗注射有助于实现体液和细胞免疫保护的令人满意水平。