Suppr超能文献

内皮细胞通过旁分泌 TGF-β/Smad 信号抑制癌细胞增殖。

Endothelial Suppresses Cancer Cell Proliferation via a Paracrine TGF-β/Smad Signaling.

机构信息

Department of Breast and Thyroid Surgery, Changhai Hospital, Naval Military Medical University, Shanghai 200433, China.

Department of Oncology, Third Affiliated Hospital of Naval Military Medical University, Shanghai 200438, China.

出版信息

Cells. 2022 Sep 30;11(19):3084. doi: 10.3390/cells11193084.

Abstract

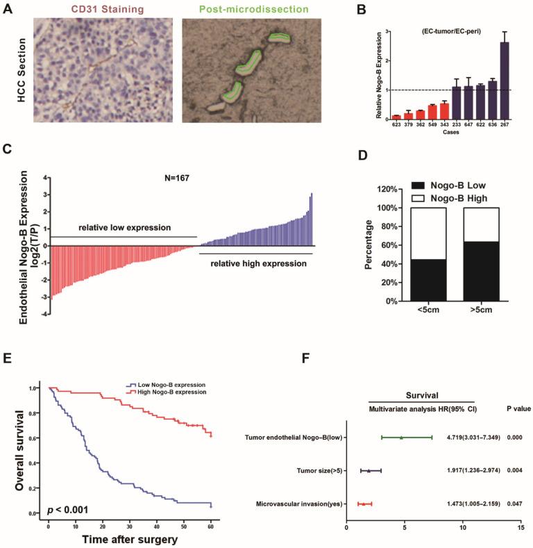
has been reported to play a critical role in angiogenesis and the repair of damaged blood vessels; however, its role in the tumor microenvironment remains unclear. Here, we observed the differential expression of in endothelial cells from hepatocellular carcinoma (HCC) and glioma samples. Downregulation of expression correlated with the malignant phenotype of cancer and a poor prognosis for patients. In subsequent studies, endothelial inhibition robustly promoted the growth of HCC or glioma xenografts in nude mice. Intriguingly, endothelial silencing dramatically suppressed endothelial cell expansion and tumor angiogenesis, but potently enhanced the proliferation of neighboring HCC and glioma cells. Based on the results of the ELISA assay, silencing reduced TGF-β production in endothelial cells, which attenuated the phosphorylation and nuclear translocation of Smad in neighboring cancer cells. The endothelial silencing-mediated increase in cancer cell proliferation was abolished by either a TGF-β neutralizing antibody or TGF-β receptor inhibitor, indicating the essential role for TGF-β in endothelial -mediated suppression of cancer growth. These findings not only broaden our understanding of the crosstalk between cancer cells and endothelial cells but also provide a novel prognostic biomarker and a therapeutic target for cancer treatments.

摘要

已报道其在血管生成和受损血管修复中发挥关键作用;然而,其在肿瘤微环境中的作用尚不清楚。在这里,我们观察到内皮细胞中 的差异表达在肝癌 (HCC) 和神经胶质瘤样本中。下调 的表达与癌症的恶性表型和患者的不良预后相关。在随后的研究中,内皮细胞 的抑制强烈促进了 HCC 或神经胶质瘤异种移植物在裸鼠中的生长。有趣的是,内皮细胞 的沉默显著抑制了内皮细胞的扩张和肿瘤血管生成,但强烈促进了邻近 HCC 和神经胶质瘤细胞的增殖。基于 ELISA 检测结果, 沉默减少了内皮细胞中 TGF-β 的产生,从而减弱了邻近癌细胞中 Smad 的磷酸化和核转位。内皮细胞 沉默介导的癌细胞增殖增加被 TGF-β 中和抗体或 TGF-β 受体抑制剂所消除,表明 TGF-β 在内皮细胞介导的抑制癌症生长中起重要作用。这些发现不仅拓宽了我们对癌细胞和内皮细胞之间相互作用的理解,而且为癌症治疗提供了新的预后生物标志物和治疗靶点。

https://cdn.ncbi.nlm.nih.gov/pmc/blobs/98e3/9564156/f4728f7063e2/cells-11-03084-g001.jpg

文献AI研究员

20分钟写一篇综述,助力文献阅读效率提升50倍。

立即体验

用中文搜PubMed

大模型驱动的PubMed中文搜索引擎

马上搜索

文档翻译

学术文献翻译模型,支持多种主流文档格式。

立即体验