Biomedical Research Center, Qatar University, Doha P.O. Box 2713, Qatar.
Laboratory Research Animal Center, Qatar University, Doha P.O. Box 2713, Qatar.
Int J Mol Sci. 2022 Sep 22;23(19):11142. doi: 10.3390/ijms231911142.
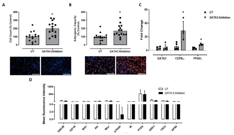
Impaired adipogenesis is associated with the development of insulin resistance and an increased risk of type 2 diabetes (T2D). GATA Binding Protein 3 (GATA3) is implicated in impaired adipogenesis and the onset of insulin resistance. Therefore, we hypothesize that inhibition of GATA3 could promote adipogenesis, restore healthy fat distribution, and enhance insulin signaling. Primary human preadipocytes were treated with GATA3 inhibitor (DNAzyme hgd40). Cell proliferation, adipogenic capacity, gene expression, and insulin signaling were measured following well-established protocols. BALB/c mice were treated with DNAzyme hgd40 over a period of 2 weeks. Liposomes loaded with DNAzyme hgd40, pioglitazone (positive), or vehicle (negative) controls were administered subcutaneously every 2 days at the right thigh. At the end of the study, adipose tissues were collected and weighed from the site of injection, the opposite side, and the omental depot. Antioxidant enzyme (superoxide dismutase and catalase) activities were assessed in animals' sera, and gene expression was measured using well-established protocols. In vitro GATA3 inhibition induced the adipogenesis of primary human preadipocytes and enhanced insulin signaling through the reduced expression of p70S6K. In vivo GATA3 inhibition promoted adipogenesis at the site of injection and reduced MCP-1 expression. GATA3 inhibition also reduced omental tissue size and PPARγ expression. These findings suggest that modulating GATA3 expression offers a potential therapeutic benefit by correcting impaired adipogenesis, promoting healthy fat distribution, improving insulin sensitivity, and potentially lowering the risk of T2D.
脂肪生成受损与胰岛素抵抗的发展和 2 型糖尿病(T2D)风险增加有关。GATA 结合蛋白 3(GATA3)与脂肪生成受损和胰岛素抵抗的发生有关。因此,我们假设抑制 GATA3 可以促进脂肪生成,恢复健康的脂肪分布,并增强胰岛素信号。用 GATA3 抑制剂(DNAzyme hgd40)处理原代人脂肪前体细胞。按照既定方案测量细胞增殖、脂肪生成能力、基因表达和胰岛素信号。用 DNAzyme hgd40 处理 BALB/c 小鼠 2 周。每隔两天将载有 DNAzyme hgd40、吡格列酮(阳性)或载体(阴性)对照的脂质体皮下注射到右大腿。研究结束时,从注射部位、对侧和网膜库收集和称重脂肪组织。用既定方案评估动物血清中的抗氧化酶(超氧化物歧化酶和过氧化氢酶)活性,并测量基因表达。体外 GATA3 抑制诱导原代人脂肪前体细胞的脂肪生成,并通过降低 p70S6K 的表达增强胰岛素信号。体内 GATA3 抑制促进注射部位的脂肪生成并降低 MCP-1 表达。GATA3 抑制还减少网膜组织大小和 PPARγ 表达。这些发现表明,调节 GATA3 表达通过纠正脂肪生成受损、促进健康的脂肪分布、提高胰岛素敏感性和降低 2 型糖尿病的风险,提供了一种潜在的治疗益处。