Suppr超能文献

基于坏死性凋亡亚型表征坏死性凋亡在肉瘤中的预后和治疗价值。

Characterizing the prognostic and therapeutic value of necroptosis in sarcoma based on necroptosis subtypes.

作者信息

Ma Yibo, Yuan Qihang, He Shiping, Mao Xiulin, Zheng Shuo, Chen Changjian

机构信息

Graduate School of Dalian Medical University, Dalian Medical University, Dalian, China.

Department of General Surgery, First Affiliated Hospital of Dalian Medical University, Dalian, China.

出版信息

Front Genet. 2022 Sep 27;13:980209. doi: 10.3389/fgene.2022.980209. eCollection 2022.

Abstract

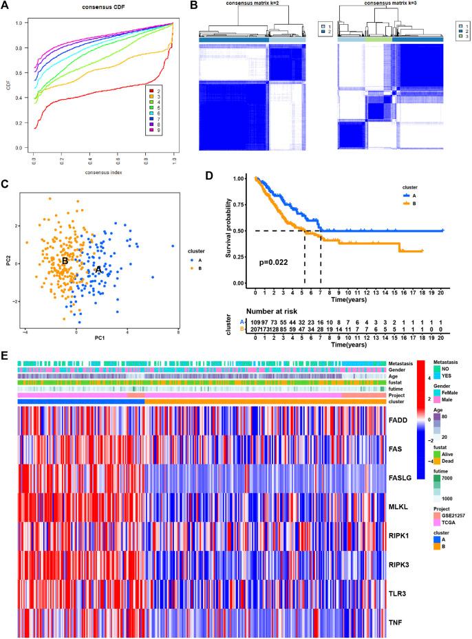
Necroptosis, a type of necrotic cell death independent of caspase regulation, is mainly mediated by receptor interacting serine/threonine kinase 1 (RIPK1), receptor interacting serine/threonine kinase 3 (RIPK3) and mixed lineage kinase domain-like (MLKL). Necroptosis plays an essential role in many tumors. However, the potential roles of necroptosis in tumor microenvironment (TME) of sarcoma (SARC) remain unknown. This study analyzed the expression, prognosis, genetic alterations of necroptosis genes in SARC. We identified two subtypes (cluster A and B) by performing unsupervised consensus clustering. Cluster A and B greatly differed in prognosis and immune infiltration, with cluster A showing more favorable prognosis, higher immune infiltration and higher expression levels of necroptosis genes than cluster B. Based on the differentially expressed genes (DEGs) between two clusters, a necroptosis scoring system was developed for predicting overall survival of SARC patients. Patients with high necroptosis score had worse survival status, with a decreased infiltration level of most immune cells. Our findings demonstrated the potential role of necroptosis in regulating tumor microenvironment and the prognostic value of necroptosis-related genes for SARC patients.

摘要

坏死性凋亡是一种独立于半胱天冬酶调节的坏死性细胞死亡,主要由受体相互作用丝氨酸/苏氨酸激酶1(RIPK1)、受体相互作用丝氨酸/苏氨酸激酶3(RIPK3)和混合谱系激酶结构域样蛋白(MLKL)介导。坏死性凋亡在许多肿瘤中起重要作用。然而,坏死性凋亡在肉瘤(SARC)肿瘤微环境(TME)中的潜在作用仍不清楚。本研究分析了SARC中坏死性凋亡基因的表达、预后及基因改变情况。我们通过进行无监督一致性聚类确定了两个亚型(A簇和B簇)。A簇和B簇在预后和免疫浸润方面有很大差异,A簇显示出比B簇更良好的预后、更高的免疫浸润以及更高的坏死性凋亡基因表达水平。基于两个簇之间的差异表达基因(DEG),开发了一种坏死性凋亡评分系统来预测SARC患者的总生存期。坏死性凋亡评分高的患者生存状况较差,大多数免疫细胞的浸润水平降低。我们的研究结果证明了坏死性凋亡在调节肿瘤微环境中的潜在作用以及坏死性凋亡相关基因对SARC患者的预后价值。

https://cdn.ncbi.nlm.nih.gov/pmc/blobs/5cc6/9552825/b5f5d2c6219e/fgene-13-980209-g001.jpg

文献AI研究员

20分钟写一篇综述,助力文献阅读效率提升50倍。

立即体验

用中文搜PubMed

大模型驱动的PubMed中文搜索引擎

马上搜索

文档翻译

学术文献翻译模型,支持多种主流文档格式。

立即体验