Suppr超能文献

使用人工智能工具mediKanren治疗罕见病的精准医疗过程。

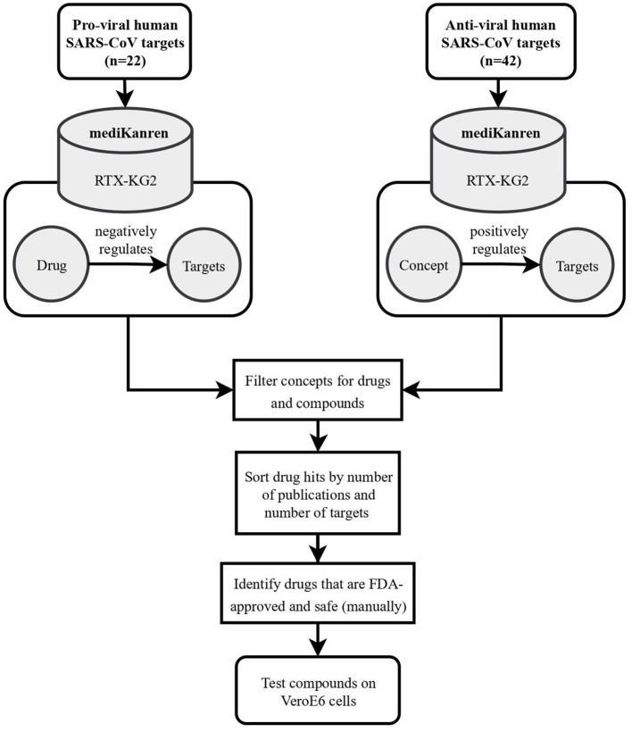
The precision medicine process for treating rare disease using the artificial intelligence tool mediKanren.

作者信息

Foksinska Aleksandra, Crowder Camerron M, Crouse Andrew B, Henrikson Jeff, Byrd William E, Rosenblatt Gregory, Patton Michael J, He Kaiwen, Tran-Nguyen Thi K, Zheng Marissa, Ramsey Stephen A, Amin Nada, Osborne John, Might Matthew

机构信息

The Hugh Kaul Precision Medicine Institute, University of Alabama at Birmingham, Birmingham, AL, United States.

Department of Neurobiology, University of Alabama at Birmingham, Birmingham, AL, United States.

出版信息

Front Artif Intell. 2022 Sep 30;5:910216. doi: 10.3389/frai.2022.910216. eCollection 2022.

Abstract

There are over 6,000 different rare diseases estimated to impact 300 million people worldwide. As genetic testing becomes more common practice in the clinical setting, the number of rare disease diagnoses will continue to increase, resulting in the need for novel treatment options. Identifying treatments for these disorders is challenging due to a limited understanding of disease mechanisms, small cohort sizes, interindividual symptom variability, and little commercial incentive to develop new treatments. A promising avenue for treatment is drug repurposing, where FDA-approved drugs are repositioned as novel treatments. However, linking disease mechanisms to drug action can be extraordinarily difficult and requires a depth of knowledge across multiple fields, which is complicated by the rapid pace of biomedical knowledge discovery. To address these challenges, The Hugh Kaul Precision Medicine Institute developed an artificial intelligence tool, mediKanren, that leverages the mechanistic insight of genetic disorders to identify therapeutic options. Using knowledge graphs, mediKanren enables an efficient way to link all relevant literature and databases. This tool has allowed for a scalable process that has been used to help over 500 rare disease families. Here, we provide a description of our process, the advantages of mediKanren, and its impact on rare disease patients.

摘要

据估计,全球有超过6000种不同的罕见疾病,影响着3亿人。随着基因检测在临床环境中变得越来越普遍,罕见病的诊断数量将继续增加,这就导致需要新的治疗方案。由于对疾病机制的了解有限、队列规模小、个体症状变异性大以及开发新疗法的商业激励不足,确定这些疾病的治疗方法具有挑战性。一个有前景的治疗途径是药物再利用,即将FDA批准的药物重新定位为新的治疗方法。然而,将疾病机制与药物作用联系起来可能极其困难,需要多个领域的深入知识,而生物医学知识的快速发现又使这一过程变得复杂。为了应对这些挑战,休·考尔精准医学研究所开发了一种人工智能工具mediKanren,该工具利用对遗传疾病的机制性洞察来确定治疗方案。通过知识图谱,mediKanren提供了一种有效的方式来链接所有相关文献和数据库。这个工具实现了一个可扩展的过程,已被用于帮助500多个罕见病家庭。在此,我们描述了我们的过程、mediKanren的优势及其对罕见病患者的影响。

https://cdn.ncbi.nlm.nih.gov/pmc/blobs/553c/9562701/06d2066dca28/frai-05-910216-g0001.jpg

文献AI研究员

20分钟写一篇综述,助力文献阅读效率提升50倍。

立即体验

用中文搜PubMed

大模型驱动的PubMed中文搜索引擎

马上搜索

文档翻译

学术文献翻译模型,支持多种主流文档格式。

立即体验