• 文献检索
  • 文档翻译
  • 深度研究
  • 学术资讯
  • Suppr Zotero 插件Zotero 插件
  • 邀请有礼
  • 套餐&价格
  • 历史记录
应用&插件
Suppr Zotero 插件Zotero 插件浏览器插件Mac 客户端Windows 客户端微信小程序
定价
高级版会员购买积分包购买API积分包
服务
文献检索文档翻译深度研究API 文档MCP 服务
关于我们
关于 Suppr公司介绍联系我们用户协议隐私条款
关注我们

Suppr 超能文献

核心技术专利:CN118964589B侵权必究
粤ICP备2023148730 号-1Suppr @ 2026

文献检索

告别复杂PubMed语法,用中文像聊天一样搜索,搜遍4000万医学文献。AI智能推荐,让科研检索更轻松。

立即免费搜索

文件翻译

保留排版,准确专业,支持PDF/Word/PPT等文件格式,支持 12+语言互译。

免费翻译文档

深度研究

AI帮你快速写综述,25分钟生成高质量综述,智能提取关键信息,辅助科研写作。

立即免费体验

槐耳通过激活细胞自噬诱导铁死亡来抑制胰腺癌进展。

Huaier suppresses pancreatic cancer progression activating cell autophagy induced ferroptosis.

作者信息

Zhu Zeen, Wang Xueni, Zhang Wunai, Gong Mengyuan, Zhang Simei, Yang Bao, Qu Bolun, Wu Zheng, Ma Qingyong, Wang Zheng, Qian Weikun

机构信息

Department of Hepatobiliary Surgery, The First Affiliated Hospital of Xi'an Jiaotong University, Xi'an, China.

Pancreatic Disease Center of Xi'an Jiaotong University, Xi'an, China.

出版信息

Front Oncol. 2022 Sep 30;12:960858. doi: 10.3389/fonc.2022.960858. eCollection 2022.

DOI:10.3389/fonc.2022.960858
PMID:36248959
原文链接:https://pmc.ncbi.nlm.nih.gov/articles/PMC9561879/
Abstract

PURPOSE

The anti-tumour effect of Huaier has been demonstrated in a variety of tumours. Ferroptosis is a newly identified type of programmed cell death accompanied by the accumulation of reactive oxygen species (ROS) and iron in cells and plays a key role in the therapeutic process against malignant tumours. We aimed to explore the potential therapeutic role of Huaier in pancreatic cancer and uncover the relationship between Huaier and ferroptosis.

METHODS

CCK8 and colony formation assays were used to determine the proliferation of pancreatic cancer cells (PCs). The levels of cellular ROS were analysed by a fluorescence probe, and the accumulation of cellular iron was showed by Prussian blue staining. The autophagosomes and mitochondrial morphology were characterised by transmission electron microscopy (TEM). The levels of intracellular glutathione (GSH) and lipid peroxidation were measured by the corresponding kits.

RESULTS

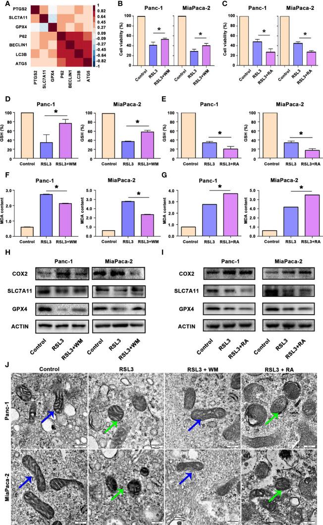
The growth inhibitory effect of Huaier on PCs was concentration- and time-dependent, but this effect was significantly attenuated by ferroptosis inhibitors. In addition, Huaier effectively inhibited the GSH-GPX4 antioxidation system and resulted in the massive accumulation of ROS in PCs As shown by TEM, Huaier-treated PCs exhibited a decrease in mitochondrial cristae and a smaller mitochondrion, accompanied by an increase in autophagosomes. Indeed, we found that autophagy can induce ferroptosis in PCs and that Huaier-induced ferroptosis can be suppressed by the autophagosome inhibitor, Wortmannin.

CONCLUSION

Huaier can activate ferroptosis by inducing autophagy in PCs.

摘要

目的

槐耳的抗肿瘤作用已在多种肿瘤中得到证实。铁死亡是一种新发现的程序性细胞死亡类型,伴随着细胞内活性氧(ROS)和铁的积累,在恶性肿瘤的治疗过程中起关键作用。我们旨在探讨槐耳在胰腺癌中的潜在治疗作用,并揭示槐耳与铁死亡之间的关系。

方法

采用CCK8和集落形成试验检测胰腺癌细胞(PCs)的增殖。用荧光探针分析细胞内ROS水平,普鲁士蓝染色显示细胞内铁的积累。通过透射电子显微镜(TEM)观察自噬体和线粒体形态。用相应试剂盒检测细胞内谷胱甘肽(GSH)水平和脂质过氧化程度。

结果

槐耳对PCs的生长抑制作用呈浓度和时间依赖性,但这种作用被铁死亡抑制剂显著减弱。此外,槐耳有效抑制了GSH-GPX4抗氧化系统,导致PCs中ROS大量积累。TEM显示,经槐耳处理的PCs线粒体嵴减少,线粒体变小,同时自噬体增加。事实上,我们发现自噬可诱导PCs发生铁死亡,而槐耳诱导的铁死亡可被自噬体抑制剂渥曼青霉素抑制。

结论

槐耳可通过诱导PCs自噬激活铁死亡。

https://cdn.ncbi.nlm.nih.gov/pmc/blobs/e8bc/9561879/091e78d3eff5/fonc-12-960858-g006.jpg
https://cdn.ncbi.nlm.nih.gov/pmc/blobs/e8bc/9561879/03ead11bf8af/fonc-12-960858-g001.jpg
https://cdn.ncbi.nlm.nih.gov/pmc/blobs/e8bc/9561879/40101ccf875f/fonc-12-960858-g002.jpg
https://cdn.ncbi.nlm.nih.gov/pmc/blobs/e8bc/9561879/257bb8da54f6/fonc-12-960858-g003.jpg
https://cdn.ncbi.nlm.nih.gov/pmc/blobs/e8bc/9561879/452d5d409f9f/fonc-12-960858-g004.jpg
https://cdn.ncbi.nlm.nih.gov/pmc/blobs/e8bc/9561879/0a38e4fcdc36/fonc-12-960858-g005.jpg
https://cdn.ncbi.nlm.nih.gov/pmc/blobs/e8bc/9561879/091e78d3eff5/fonc-12-960858-g006.jpg
https://cdn.ncbi.nlm.nih.gov/pmc/blobs/e8bc/9561879/03ead11bf8af/fonc-12-960858-g001.jpg
https://cdn.ncbi.nlm.nih.gov/pmc/blobs/e8bc/9561879/40101ccf875f/fonc-12-960858-g002.jpg
https://cdn.ncbi.nlm.nih.gov/pmc/blobs/e8bc/9561879/257bb8da54f6/fonc-12-960858-g003.jpg
https://cdn.ncbi.nlm.nih.gov/pmc/blobs/e8bc/9561879/452d5d409f9f/fonc-12-960858-g004.jpg
https://cdn.ncbi.nlm.nih.gov/pmc/blobs/e8bc/9561879/0a38e4fcdc36/fonc-12-960858-g005.jpg
https://cdn.ncbi.nlm.nih.gov/pmc/blobs/e8bc/9561879/091e78d3eff5/fonc-12-960858-g006.jpg

相似文献

1
Huaier suppresses pancreatic cancer progression activating cell autophagy induced ferroptosis.槐耳通过激活细胞自噬诱导铁死亡来抑制胰腺癌进展。
Front Oncol. 2022 Sep 30;12:960858. doi: 10.3389/fonc.2022.960858. eCollection 2022.
2
circ_WASF2 regulates ferroptosis by miR-634/ GPX4 signaling in pancreatic cancer.环状 WASF2 通过 miR-634/谷胱甘肽过氧化物酶 4 信号通路调控胰腺癌中的铁死亡。
Discov Oncol. 2024 May 5;15(1):143. doi: 10.1007/s12672-024-01001-4.
3
Ferritinophagy is involved in the zinc oxide nanoparticles-induced ferroptosis of vascular endothelial cells.铁蛋白自噬参与了氧化锌纳米颗粒诱导的血管内皮细胞铁死亡。
Autophagy. 2021 Dec;17(12):4266-4285. doi: 10.1080/15548627.2021.1911016. Epub 2021 Apr 12.
4
p53 Promoted Ferroptosis in Ovarian Cancer Cells Treated with Human Serum Incubated-Superparamagnetic Iron Oxides.人血清孵育超顺磁性氧化铁处理的卵巢癌细胞中 p53 促进铁死亡。
Int J Nanomedicine. 2021 Jan 12;16:283-296. doi: 10.2147/IJN.S282489. eCollection 2021.
5
GGT1 Suppresses the Development of Ferroptosis and Autophagy in Mouse Retinal Ganglion Cell Through Targeting GCLC.γ-谷氨酰转肽酶1通过靶向谷氨酸半胱氨酸连接酶催化亚基抑制小鼠视网膜神经节细胞中铁死亡和自噬的发展。
Eye Brain. 2023 Nov 21;15:139-151. doi: 10.2147/EB.S434280. eCollection 2023.
6
Discovery of novel 2-oximino-2-indolylacetamide derivatives as potent anticancer agents capable of inducing cell autophagy and ferroptosis.新型2-肟基-2-吲哚基乙酰胺衍生物作为能够诱导细胞自噬和铁死亡的强效抗癌剂的发现。
Bioorg Med Chem. 2023 Feb 15;80:117176. doi: 10.1016/j.bmc.2023.117176. Epub 2023 Jan 20.
7
Iron oxide nanoparticles loaded with paclitaxel inhibits glioblastoma by enhancing autophagy-dependent ferroptosis pathway.载紫杉醇氧化铁纳米颗粒通过增强自噬依赖性铁死亡通路抑制胶质母细胞瘤。
Eur J Pharmacol. 2022 Apr 15;921:174860. doi: 10.1016/j.ejphar.2022.174860. Epub 2022 Mar 9.
8
Sanguinarine chloride induces ferroptosis by regulating ROS/BACH1/HMOX1 signaling pathway in prostate cancer.氯化血根碱通过调节前列腺癌中的ROS/BACH1/HMOX1信号通路诱导铁死亡。
Chin Med. 2024 Jan 9;19(1):7. doi: 10.1186/s13020-024-00881-6.
9
Activation of ferritinophagy is required for the RNA-binding protein ELAVL1/HuR to regulate ferroptosis in hepatic stellate cells.铁蛋白自噬的激活对于 RNA 结合蛋白 ELAVL1/HuR 调控肝星状细胞中的铁死亡是必需的。
Autophagy. 2018;14(12):2083-2103. doi: 10.1080/15548627.2018.1503146. Epub 2018 Aug 21.
10
Andrographolide promoted ferroptosis to repress the development of non-small cell lung cancer through activation of the mitochondrial dysfunction.穿心莲内酯通过激活线粒体功能障碍促进铁死亡来抑制非小细胞肺癌的发展。
Phytomedicine. 2023 Jan;109:154601. doi: 10.1016/j.phymed.2022.154601. Epub 2022 Dec 11.

引用本文的文献

1
Neferine induces cell growth inhibition and apoptosis via ROS-mediated activation of p38 in pancreatic ductal adenocarcinoma cells.甲基莲心碱通过活性氧介导的p38激活诱导胰腺导管腺癌细胞的细胞生长抑制和凋亡。
J Mol Histol. 2025 Jul 31;56(4):246. doi: 10.1007/s10735-025-10547-8.
2
Pharmacodynamics of huaier aqueous extract against papillary thyroid carcinoma in vivo and in vitro.槐耳水提取物对甲状腺乳头状癌的体内外药效学研究
Integr Cancer Ther. 2025 Jan-Dec;24:15347354251339073. doi: 10.1177/15347354251339073. Epub 2025 May 12.
3
Therapeutic effects of natural compounds against diabetic complications via targeted modulation of ferroptosis.

本文引用的文献

1
Huaier polysaccharides suppress triple-negative breast cancer metastasis and epithelial-mesenchymal transition by inducing autophagic degradation of Snail.槐耳多糖通过诱导Snail的自噬降解抑制三阴性乳腺癌转移和上皮-间质转化。
Cell Biosci. 2021 Sep 4;11(1):170. doi: 10.1186/s13578-021-00682-6.
2
Huaier shows anti-cancer activities by inhibition of cell growth, migration and energy metabolism in lung cancer through PI3K/AKT/HIF-1α pathway.槐耳通过抑制肺癌细胞生长、迁移和能量代谢,通过 PI3K/AKT/HIF-1α 通路发挥抗癌作用。
J Cell Mol Med. 2021 Feb;25(4):2228-2237. doi: 10.1111/jcmm.16215. Epub 2020 Dec 30.
3
天然化合物通过靶向调节铁死亡对糖尿病并发症的治疗作用。
Front Pharmacol. 2024 Sep 18;15:1425955. doi: 10.3389/fphar.2024.1425955. eCollection 2024.
4
Huaier inhibits autophagy and promotes apoptosis in T-cell acute lymphoblastic leukemia by down-regulating SIRT1.槐耳通过下调SIRT1抑制T细胞急性淋巴细胞白血病中的自噬并促进细胞凋亡。
Heliyon. 2024 Aug 31;10(17):e37313. doi: 10.1016/j.heliyon.2024.e37313. eCollection 2024 Sep 15.
5
Long-term oral administration of Huaier granules improves survival outcomes in hepatocellular carcinoma patients within Milan criteria following microwave ablation: a propensity score matching and stabilized inverse probability weighting analysis.槐耳颗粒长期口服改善米兰标准内肝细胞癌患者微波消融后的生存结局:倾向评分匹配和稳定逆概率加权分析
Front Pharmacol. 2024 May 7;15:1336347. doi: 10.3389/fphar.2024.1336347. eCollection 2024.
6
Huaier Polysaccharide Alleviates Dextran Sulphate Sodium Salt-Induced Colitis by Inhibiting Inflammation and Oxidative Stress, Maintaining the Intestinal Barrier, and Modulating Gut Microbiota.槐耳多糖通过抑制炎症和氧化应激、维持肠道屏障和调节肠道微生物群来缓解葡聚糖硫酸钠诱导的结肠炎。
Nutrients. 2024 Apr 30;16(9):1368. doi: 10.3390/nu16091368.
7
Molecular mechanisms and therapeutic applications of huaier in breast cancer treatment.槐耳在乳腺癌治疗中的分子机制及治疗应用
Front Pharmacol. 2024 Jan 12;14:1269096. doi: 10.3389/fphar.2023.1269096. eCollection 2023.
8
Effect of Huaier granule on prognosis of breast cancer: A single-center propensity score matching retrospective study.槐耳颗粒对乳腺癌预后的影响:一项单中心倾向评分匹配回顾性研究。
Chin Med J (Engl). 2025 Jan 5;138(1):93-98. doi: 10.1097/CM9.0000000000002966. Epub 2024 Jan 25.
9
Huaier suppresses cell viability, migration and invasion in human non-small cell lung cancer via lncRNA DLEU2/miR-212-5p/ELF3 axis.槐耳通过 lncRNA DLEU2/miR-212-5p/ELF3 轴抑制人非小细胞肺癌细胞活力、迁移和侵袭。
Int J Med Sci. 2024 Jan 1;21(2):319-331. doi: 10.7150/ijms.89308. eCollection 2024.
Ferroptosis: molecular mechanisms and health implications.
铁死亡:分子机制与健康关联。
Cell Res. 2021 Feb;31(2):107-125. doi: 10.1038/s41422-020-00441-1. Epub 2020 Dec 2.
4
Therapeutic resistance of pancreatic cancer: Roadmap to its reversal.胰腺癌的治疗抵抗:逆转治疗抵抗之路。
Biochim Biophys Acta Rev Cancer. 2021 Jan;1875(1):188461. doi: 10.1016/j.bbcan.2020.188461. Epub 2020 Nov 4.
5
The Role of Erastin in Ferroptosis and Its Prospects in Cancer Therapy.艾拉斯汀在铁死亡中的作用及其在癌症治疗中的前景
Onco Targets Ther. 2020 Jun 11;13:5429-5441. doi: 10.2147/OTT.S254995. eCollection 2020.
6
Pancreatic cancer.胰腺癌。
Lancet. 2020 Jun 27;395(10242):2008-2020. doi: 10.1016/S0140-6736(20)30974-0.
7
Interplay Between Lipid Metabolism and Autophagy.脂质代谢与自噬之间的相互作用
Front Cell Dev Biol. 2020 Jun 3;8:431. doi: 10.3389/fcell.2020.00431. eCollection 2020.
8
The tumour microenvironment in pancreatic cancer - clinical challenges and opportunities.胰腺癌的肿瘤微环境——临床挑战与机遇。
Nat Rev Clin Oncol. 2020 Sep;17(9):527-540. doi: 10.1038/s41571-020-0363-5. Epub 2020 May 12.
9
New Treatment Strategies for Metastatic Pancreatic Ductal Adenocarcinoma.转移性胰腺导管腺癌的新治疗策略。
Drugs. 2020 May;80(7):647-669. doi: 10.1007/s40265-020-01304-0.
10
Huaier extract restrains pancreatic cancer by suppressing Wnt/β-catenin pathway.槐耳提取物通过抑制 Wnt/β-连环蛋白通路抑制胰腺癌。
Biomed Pharmacother. 2020 Jul;127:110126. doi: 10.1016/j.biopha.2020.110126. Epub 2020 Apr 8.