Yu Haitao, Li Mengzhu, Pan Qihang, Liu Yanchao, Zhang Yao, He Ting, Yang Huisheng, Xiao Yue, Weng Ying, Gao Yang, Ke Dan, Chai Gaoshang, Wang Jian-Zhi
Department of Pathophysiology School of Basic Medicine Key Laboratory of Education Ministry of China/Hubei Province for Neurological Disorders Tongji Medical College Huazhong University of Science and Technology Wuhan China.
Department of Basic Medicine Wuxi School of Medicine Jiangnan University Wuxi Jiangsu China.
MedComm (2020). 2022 Oct 13;3(4):e180. doi: 10.1002/mco2.180. eCollection 2022 Dec.
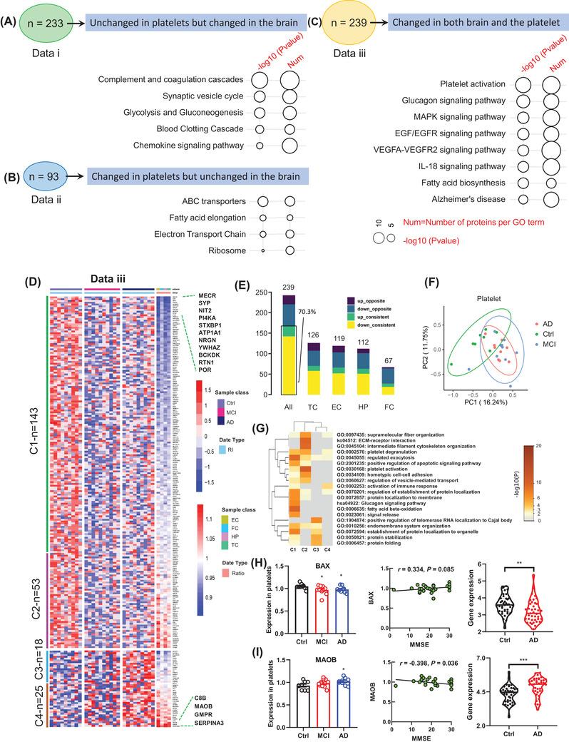
Platelets may serve as a perfect peripheral source for exploring diagnostic biomarkers for Alzheimer's disease (AD); however, the molecular linkage between platelet and the brain is missing. To find the common altered and driving molecules in both brain and the platelet, we performed an integrated analysis of our platelet omics and brain omics reported in the literature, and analyzed their correlations with AD-specific pathology and cognitive impairment. By integrating the gene and protein expression profiles from 269 AD patients, we deduced 239 differentially expressed proteins (DEPs) appeared in both brain and the platelet, and 70.3% of them had consistent changes. Further analysis demonstrated that the altered brain and peripheral regulations were pinpointed into 10 imbalanced pathways. We also found that 117 DEPs, including ADAM10, were closely associated to the AD-specific β-amyloid and tau pathologies; and the changes of IDH3B and RTN1 had a potential diagnostic value for cognitive impairment analyzed by machine learning. Finally, we identified that HMOX2 and SERPINA3 could serve as driving molecules in neurodegeneration, and they were increased and decreased in AD patients, respectively. Together, this integrated brain and platelet omics provides a valuable resource for establishing efficient peripheral diagnostic biomarkers and potential therapeutic targets for AD.
血小板可能是探索阿尔茨海默病(AD)诊断生物标志物的理想外周来源;然而,血小板与大脑之间的分子联系尚不清楚。为了找到大脑和血小板中共同改变和起驱动作用的分子,我们对文献报道的血小板组学和大脑组学进行了综合分析,并分析了它们与AD特异性病理和认知障碍的相关性。通过整合269例AD患者的基因和蛋白质表达谱,我们推断出239种在大脑和血小板中均出现的差异表达蛋白(DEP),其中70.3%具有一致的变化。进一步分析表明,大脑和外周调控的改变可归结为10条失衡的通路。我们还发现,包括ADAM10在内的117种DEP与AD特异性的β-淀粉样蛋白和tau病理密切相关;通过机器学习分析,IDH3B和RTN1的变化对认知障碍具有潜在的诊断价值。最后,我们确定HMOX2和SERPINA3可能是神经退行性变中的驱动分子,它们在AD患者中分别升高和降低。总之,这种大脑和血小板组学的整合为建立有效的外周诊断生物标志物和AD的潜在治疗靶点提供了宝贵资源。