Faiq Muneeb A, Sengupta Trina, Nath Madhu, Velpandian Thirumurthy, Saluja Daman, Dada Rima, Dada Tanuj, Chan Kevin C
Dr. Rajendra Prasad Centre for Ophthalmic Sciences, All India Institute of Medical Sciences, New Delhi, India; Neuroimaging and Visual Science Laboratory, Department of Ophthalmology, NYU Grossman School of Medicine, NYU Langone Health, New York University, New York, NY, USA; Medical Biotechnology Laboratory, Dr. B. R. Ambedkar Center for Biomedical Research, University of Delhi, Delhi, India.
Dr. Baldev Singh Sleep Laboratory, Department of Physiology, All India Institute of Medical Sciences, New Delhi, India.
Neural Regen Res. 2023 May;18(5):1139-1146. doi: 10.4103/1673-5374.355765.
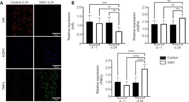
Central insulin resistance, the diminished cellular sensitivity to insulin in the brain, has been implicated in diabetes mellitus, Alzheimer's disease and other neurological disorders. However, whether and how central insulin resistance plays a role in the eye remains unclear. Here, we performed intracerebroventricular injection of S961, a potent and specific blocker of insulin receptor in adult Wistar rats to test if central insulin resistance leads to pathological changes in ocular structures. 80 mg of S961 was stereotaxically injected into the lateral ventricle of the experimental group twice at 7 days apart, whereas buffer solution was injected to the sham control group. Blood samples, intraocular pressure, trabecular meshwork morphology, ciliary body markers, retinal and optic nerve integrity, and whole genome expression patterns were then evaluated. While neither blood glucose nor serum insulin level was significantly altered in the experimental or control group, we found that injection of S961 but not buffer solution significantly increased intraocular pressure at 14 and 24 days after first injection, along with reduced porosity and aquaporin 4 expression in the trabecular meshwork, and increased tumor necrosis factor α and aquaporin 4 expression in the ciliary body. In the retina, cell density and insulin receptor expression decreased in the retinal ganglion cell layer upon S961 injection. Fundus photography revealed peripapillary atrophy with vascular dysregulation in the experimental group. These retinal changes were accompanied by upregulation of pro-inflammatory and pro-apoptotic genes, downregulation of anti-inflammatory, anti-apoptotic, and neurotrophic genes, as well as dysregulation of genes involved in insulin signaling. Optic nerve histology indicated microglial activation and changes in the expression of glial fibrillary acidic protein, tumor necrosis factor α, and aquaporin 4. Molecular pathway architecture of the retina revealed the three most significant pathways involved being inflammation/cell stress, insulin signaling, and extracellular matrix regulation relevant to neurodegeneration. There was also a multimodal crosstalk between insulin signaling derangement and inflammation-related genes. Taken together, our results indicate that blocking insulin receptor signaling in the central nervous system can lead to trabecular meshwork and ciliary body dysfunction, intraocular pressure elevation, as well as inflammation, glial activation, and apoptosis in the retina and optic nerve. Given that central insulin resistance may lead to neurodegenerative phenotype in the visual system, targeting insulin signaling may hold promise for vision disorders involving the retina and optic nerve.
中枢胰岛素抵抗,即大脑中细胞对胰岛素的敏感性降低,与糖尿病、阿尔茨海默病及其他神经疾病有关。然而,中枢胰岛素抵抗是否以及如何在眼部发挥作用仍不清楚。在此,我们对成年Wistar大鼠进行脑室内注射S961(一种强效且特异性的胰岛素受体阻滞剂),以测试中枢胰岛素抵抗是否会导致眼部结构的病理变化。将80毫克S961通过立体定位法分两次注射到实验组的侧脑室,间隔7天,而向假手术对照组注射缓冲溶液。随后评估血样、眼压、小梁网形态、睫状体标志物、视网膜和视神经完整性以及全基因组表达模式。虽然实验组和对照组的血糖和血清胰岛素水平均未显著改变,但我们发现,首次注射后14天和24天,注射S961而非缓冲溶液会显著升高眼压,同时小梁网孔隙率降低且水通道蛋白4表达减少,睫状体中肿瘤坏死因子α和水通道蛋白4表达增加。在视网膜中,注射S961后视网膜神经节细胞层的细胞密度和胰岛素受体表达降低。眼底照相显示实验组存在视乳头周围萎缩并伴有血管调节异常。这些视网膜变化伴随着促炎和促凋亡基因上调、抗炎、抗凋亡和神经营养基因下调,以及胰岛素信号通路相关基因的失调。视神经组织学显示小胶质细胞活化以及胶质纤维酸性蛋白、肿瘤坏死因子α和水通道蛋白4表达的变化。视网膜的分子通路结构显示,涉及的三个最显著通路为与神经退行性变相关的炎症/细胞应激、胰岛素信号和细胞外基质调节。胰岛素信号紊乱与炎症相关基因之间也存在多模式串扰。综上所述,我们的结果表明,阻断中枢神经系统中的胰岛素受体信号可导致小梁网和睫状体功能障碍、眼压升高,以及视网膜和视神经中的炎症、胶质细胞活化和细胞凋亡。鉴于中枢胰岛素抵抗可能导致视觉系统出现神经退行性表型,针对胰岛素信号通路可能为涉及视网膜和视神经的视力障碍带来希望。