• 文献检索
  • 文档翻译
  • 深度研究
  • 学术资讯
  • Suppr Zotero 插件Zotero 插件
  • 邀请有礼
  • 套餐&价格
  • 历史记录
应用&插件
Suppr Zotero 插件Zotero 插件浏览器插件Mac 客户端Windows 客户端微信小程序
定价
高级版会员购买积分包购买API积分包
服务
文献检索文档翻译深度研究API 文档MCP 服务
关于我们
关于 Suppr公司介绍联系我们用户协议隐私条款
关注我们

Suppr 超能文献

核心技术专利:CN118964589B侵权必究
粤ICP备2023148730 号-1Suppr @ 2026

文献检索

告别复杂PubMed语法,用中文像聊天一样搜索,搜遍4000万医学文献。AI智能推荐,让科研检索更轻松。

立即免费搜索

文件翻译

保留排版,准确专业,支持PDF/Word/PPT等文件格式,支持 12+语言互译。

免费翻译文档

深度研究

AI帮你快速写综述,25分钟生成高质量综述,智能提取关键信息,辅助科研写作。

立即免费体验

机器学习模型将铁死亡相关基因鉴定为阿尔茨海默病的潜在诊断生物标志物。

Machine learning models identify ferroptosis-related genes as potential diagnostic biomarkers for Alzheimer's disease.

作者信息

Deng Yanyao, Feng Yanjin, Lv Zhicheng, He Jinli, Chen Xun, Wang Chen, Yuan Mingyang, Xu Ting, Gao Wenzhe, Chen Dongjie, Zhu Hongwei, Hou Deren

机构信息

Department of Rehabilitation, The First Hospital of Changsha, Changsha, China.

Department of Neurology, The Third Xiangya Hospital, Central South University, Changsha, China.

出版信息

Front Aging Neurosci. 2022 Sep 28;14:994130. doi: 10.3389/fnagi.2022.994130. eCollection 2022.

DOI:10.3389/fnagi.2022.994130
PMID:36262887
原文链接:https://pmc.ncbi.nlm.nih.gov/articles/PMC9575464/
Abstract

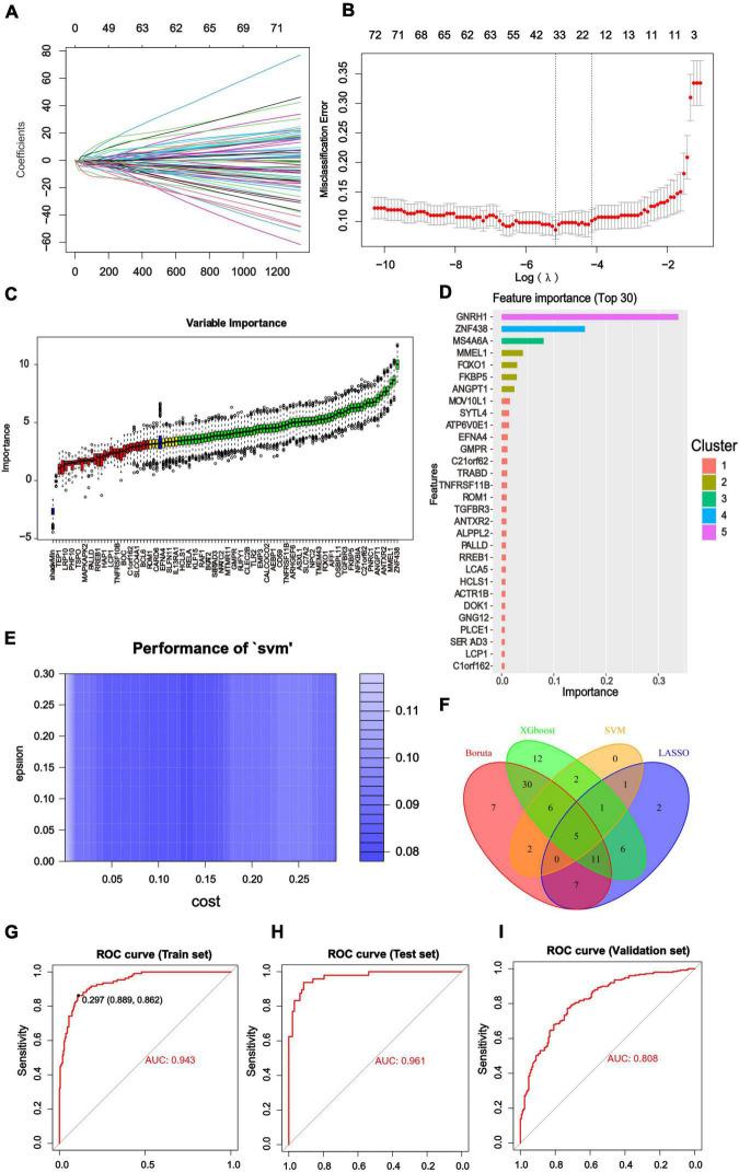
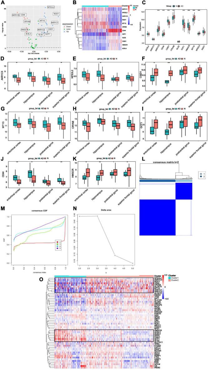
Alzheimer's disease (AD) is a complex, and multifactorial neurodegenerative disease. Previous studies have revealed that oxidative stress, synaptic toxicity, autophagy, and neuroinflammation play crucial roles in the progress of AD, however, its pathogenesis is still unclear. Recent researches have indicated that ferroptosis, an iron-dependent programmed cell death, might be involved in the pathogenesis of AD. Therefore, we aim to screen correlative ferroptosis-related genes (FRGs) in the progress of AD to clarify insights into the diagnostic value. Interestingly, we identified eight FRGs were significantly differentially expressed in AD patients. 10,044 differentially expressed genes (DEGs) were finally identified by differential expression analysis. The following step was investigating the function of DEGs using gene set enrichment analysis (GSEA). Weight gene correlation analysis was performed to explore ten modules and 104 hub genes. Subsequently, based on machine learning algorithms, we constructed diagnostic classifiers to select characteristic genes. Through the multivariable logistic regression analysis, five features (RAF1, NFKBIA, MOV10L1, IQGAP1, FOXO1) were then validated, which composed a diagnostic model of AD. Thus, our findings not only developed genetic diagnostics strategy, but set a direction for further study of the disease pathogenesis and therapy targets.

摘要

阿尔茨海默病(AD)是一种复杂的多因素神经退行性疾病。先前的研究表明,氧化应激、突触毒性、自噬和神经炎症在AD的进展中起关键作用,然而,其发病机制仍不清楚。最近的研究表明,铁死亡,一种铁依赖性程序性细胞死亡,可能参与AD的发病机制。因此,我们旨在筛选AD进展过程中相关的铁死亡相关基因(FRGs),以阐明其诊断价值。有趣的是,我们发现8个FRGs在AD患者中显著差异表达。通过差异表达分析最终确定了10,044个差异表达基因(DEGs)。下一步是使用基因集富集分析(GSEA)研究DEGs的功能。进行加权基因相关分析以探索10个模块和104个枢纽基因。随后,基于机器学习算法,我们构建了诊断分类器以选择特征基因。通过多变量逻辑回归分析,验证了五个特征(RAF1、NFKBIA、MOV10L1、IQGAP1、FOXO1),它们构成了AD的诊断模型。因此,我们的发现不仅开发了遗传诊断策略,还为该疾病的发病机制和治疗靶点的进一步研究指明了方向。

https://cdn.ncbi.nlm.nih.gov/pmc/blobs/f27b/9575464/61be2a0da2be/fnagi-14-994130-g005.jpg
https://cdn.ncbi.nlm.nih.gov/pmc/blobs/f27b/9575464/0091cd157979/fnagi-14-994130-g001.jpg
https://cdn.ncbi.nlm.nih.gov/pmc/blobs/f27b/9575464/99f3fc8dca47/fnagi-14-994130-g002.jpg
https://cdn.ncbi.nlm.nih.gov/pmc/blobs/f27b/9575464/cc669a82f072/fnagi-14-994130-g003.jpg
https://cdn.ncbi.nlm.nih.gov/pmc/blobs/f27b/9575464/d56b70a484e0/fnagi-14-994130-g004.jpg
https://cdn.ncbi.nlm.nih.gov/pmc/blobs/f27b/9575464/61be2a0da2be/fnagi-14-994130-g005.jpg
https://cdn.ncbi.nlm.nih.gov/pmc/blobs/f27b/9575464/0091cd157979/fnagi-14-994130-g001.jpg
https://cdn.ncbi.nlm.nih.gov/pmc/blobs/f27b/9575464/99f3fc8dca47/fnagi-14-994130-g002.jpg
https://cdn.ncbi.nlm.nih.gov/pmc/blobs/f27b/9575464/cc669a82f072/fnagi-14-994130-g003.jpg
https://cdn.ncbi.nlm.nih.gov/pmc/blobs/f27b/9575464/d56b70a484e0/fnagi-14-994130-g004.jpg
https://cdn.ncbi.nlm.nih.gov/pmc/blobs/f27b/9575464/61be2a0da2be/fnagi-14-994130-g005.jpg

相似文献

1
Machine learning models identify ferroptosis-related genes as potential diagnostic biomarkers for Alzheimer's disease.机器学习模型将铁死亡相关基因鉴定为阿尔茨海默病的潜在诊断生物标志物。
Front Aging Neurosci. 2022 Sep 28;14:994130. doi: 10.3389/fnagi.2022.994130. eCollection 2022.
2
Bioinformatics analysis and prediction of Alzheimer's disease and alcohol dependence based on Ferroptosis-related genes.基于铁死亡相关基因的阿尔茨海默病与酒精依赖的生物信息学分析及预测
Front Aging Neurosci. 2023 Jul 13;15:1201142. doi: 10.3389/fnagi.2023.1201142. eCollection 2023.
3
Genetic markers associated with ferroptosis in Alzheimer's disease.与阿尔茨海默病中铁死亡相关的遗传标记
Front Aging Neurosci. 2024 Apr 22;16:1364605. doi: 10.3389/fnagi.2024.1364605. eCollection 2024.
4
Discovery and validation of Ferroptosis-related molecular patterns and immune characteristics in Alzheimer's disease.阿尔茨海默病中铁死亡相关分子模式及免疫特征的发现与验证
Front Aging Neurosci. 2022 Nov 23;14:1056312. doi: 10.3389/fnagi.2022.1056312. eCollection 2022.
5
Identification ferroptosis-related hub genes and diagnostic model in Alzheimer's disease.阿尔茨海默病中铁死亡相关枢纽基因的鉴定及诊断模型
Front Mol Neurosci. 2023 Oct 30;16:1280639. doi: 10.3389/fnmol.2023.1280639. eCollection 2023.
6
Bioinformatics analysis of diagnostic biomarkers for Alzheimer's disease in peripheral blood based on sex differences and support vector machine algorithm.基于性别差异和支持向量机算法的外周血阿尔茨海默病诊断生物标志物的生物信息学分析。
Hereditas. 2022 Oct 4;159(1):38. doi: 10.1186/s41065-022-00252-x.
7
Identification and Verification of Ferroptosis-Related Genes in Keratoconus Using Bioinformatics Analysis.利用生物信息学分析鉴定和验证圆锥角膜中与铁死亡相关的基因
J Inflamm Res. 2024 Apr 20;17:2383-2397. doi: 10.2147/JIR.S455337. eCollection 2024.
8
Expression profiles and functions of ferroptosis-related genes in intimal hyperplasia induced by carotid artery ligation in mice.小鼠颈动脉结扎诱导的内膜增生中铁死亡相关基因的表达谱及功能
Front Genet. 2022 Aug 30;13:964458. doi: 10.3389/fgene.2022.964458. eCollection 2022.
9
Machine learning identifies ferroptosis-related genes as potential diagnostic biomarkers for osteoarthritis.机器学习确定铁死亡相关基因作为骨关节炎潜在的诊断生物标志物。
Front Endocrinol (Lausanne). 2023 Jun 12;14:1198763. doi: 10.3389/fendo.2023.1198763. eCollection 2023.
10
Identification and Validation of Ferroptosis-Related Biomarkers in Septic Cardiomyopathy via Bioinformatics Analysis.通过生物信息学分析鉴定和验证脓毒症性心肌病中与铁死亡相关的生物标志物
Front Genet. 2022 Apr 13;13:827559. doi: 10.3389/fgene.2022.827559. eCollection 2022.

引用本文的文献

1
Integrating single-cell RNA-Seq and machine learning to dissect tryptophan metabolism in ulcerative colitis.整合单细胞RNA测序和机器学习以剖析溃疡性结肠炎中的色氨酸代谢
J Transl Med. 2024 Dec 20;22(1):1121. doi: 10.1186/s12967-024-05934-w.
2
Mapping Knowledge Landscapes and Emerging Trends in AI for Dementia Biomarkers: Bibliometric and Visualization Analysis.痴呆生物标志物人工智能知识图谱与新兴趋势:文献计量与可视化分析
J Med Internet Res. 2024 Aug 8;26:e57830. doi: 10.2196/57830.
3
Autophagy and machine learning: Unanswered questions.

本文引用的文献

1
Development and validation of immune-based biomarkers and deep learning models for Alzheimer's disease.基于免疫的生物标志物及阿尔茨海默病深度学习模型的开发与验证
Front Genet. 2022 Aug 22;13:968598. doi: 10.3389/fgene.2022.968598. eCollection 2022.
2
Emerging Mechanisms and Targeted Therapy of Ferroptosis in Neurological Diseases and Neuro-oncology.神经疾病和神经肿瘤中铁死亡的新兴机制与靶向治疗
Int J Biol Sci. 2022 Jun 27;18(10):4260-4274. doi: 10.7150/ijbs.72251. eCollection 2022.
3
Mechanisms of Ferroptosis and Emerging Links to the Pathology of Neurodegenerative Diseases.
自噬作用与机器学习:未解之谜。
Biochim Biophys Acta Mol Basis Dis. 2024 Aug;1870(6):167263. doi: 10.1016/j.bbadis.2024.167263. Epub 2024 May 25.
4
A review and analysis of key biomarkers in Alzheimer's disease.阿尔茨海默病关键生物标志物的综述与分析
Front Neurosci. 2024 Feb 20;18:1358998. doi: 10.3389/fnins.2024.1358998. eCollection 2024.
5
Analysis of complement system and its related factors in Alzheimer's disease.阿尔茨海默病中补体系统及其相关因素的分析。
BMC Neurol. 2023 Dec 19;23(1):446. doi: 10.1186/s12883-023-03503-0.
铁死亡的机制及其与神经退行性疾病病理学的新联系
Front Aging Neurosci. 2022 Jun 28;14:904152. doi: 10.3389/fnagi.2022.904152. eCollection 2022.
4
Ferroptosis is involved in the benzene-induced hematotoxicity in mice via iron metabolism, oxidative stress and NRF2 signaling pathway.苯致小鼠血液毒性通过铁代谢、氧化应激和 NRF2 信号通路参与铁死亡。
Chem Biol Interact. 2022 Aug 1;362:110004. doi: 10.1016/j.cbi.2022.110004. Epub 2022 Jun 2.
5
Identification of Differential Genes of DNA Methylation Associated With Alzheimer's Disease Based on Integrated Bioinformatics and Its Diagnostic Significance.基于综合生物信息学的阿尔茨海默病相关DNA甲基化差异基因鉴定及其诊断意义
Front Aging Neurosci. 2022 May 9;14:884367. doi: 10.3389/fnagi.2022.884367. eCollection 2022.
6
Identification and Validation of Aging-Related Genes in Alzheimer's Disease.阿尔茨海默病中衰老相关基因的鉴定与验证
Front Neurosci. 2022 May 9;16:905722. doi: 10.3389/fnins.2022.905722. eCollection 2022.
7
Cell demise inhibited: Unexpected liaisons between mitochondria and IκΒα.细胞死亡受抑制:线粒体与IκΒα之间意想不到的联系
Mol Cell Oncol. 2022 Jan 11;8(6):995020. doi: 10.4161/23723556.2014.995020. eCollection 2021.
8
Iron Dyshomeostasis and Ferroptosis: A New Alzheimer's Disease Hypothesis?铁稳态失衡与铁死亡:一种新的阿尔茨海默病假说?
Front Aging Neurosci. 2022 Mar 22;14:830569. doi: 10.3389/fnagi.2022.830569. eCollection 2022.
9
New insights into the genetic etiology of Alzheimer's disease and related dementias.阿尔茨海默病及相关痴呆症的遗传学病因新见解。
Nat Genet. 2022 Apr;54(4):412-436. doi: 10.1038/s41588-022-01024-z. Epub 2022 Apr 4.
10
Identification of Key Biomarkers and Pathways for Maintaining Cognitively Normal Brain Aging Based on Integrated Bioinformatics Analysis.基于综合生物信息学分析鉴定维持认知正常脑老化的关键生物标志物和通路
Front Aging Neurosci. 2022 Mar 9;14:833402. doi: 10.3389/fnagi.2022.833402. eCollection 2022.