Suppr超能文献

抑制Neddylation可在体外抑制破骨细胞分化和功能,并在体内减轻骨质疏松症。

Inhibition of Neddylation Suppresses Osteoclast Differentiation and Function In Vitro and Alleviates Osteoporosis In Vivo.

作者信息

Wu Meng-Huang, Hsu Wei-Bin, Chen Mei-Hsin, Shi Chung-Sheng

机构信息

Department of Orthopaedics, School of Medicine, College of Medicine, Taipei Medical University, Taipei 11031, Taiwan.

Department of Orthopedics, Taipei Medical University Hospital, Taipei 11031, Taiwan.

出版信息

Biomedicines. 2022 Sep 21;10(10):2355. doi: 10.3390/biomedicines10102355.

Abstract

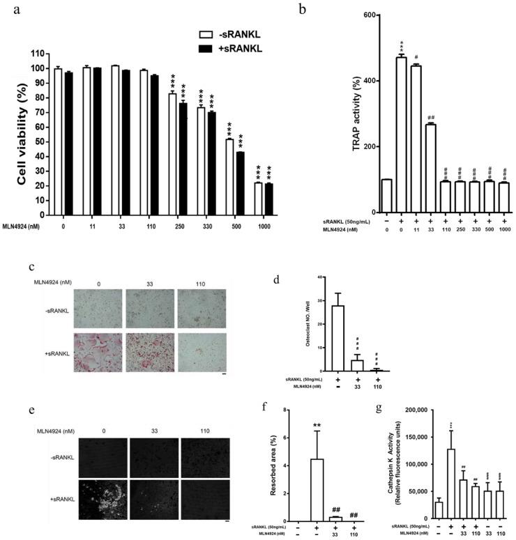
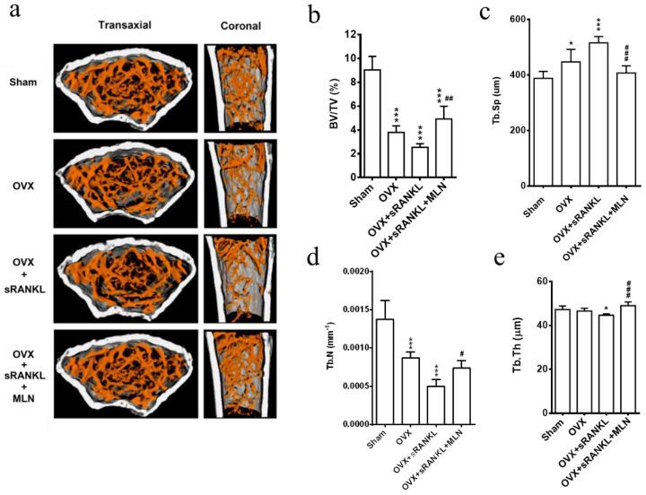
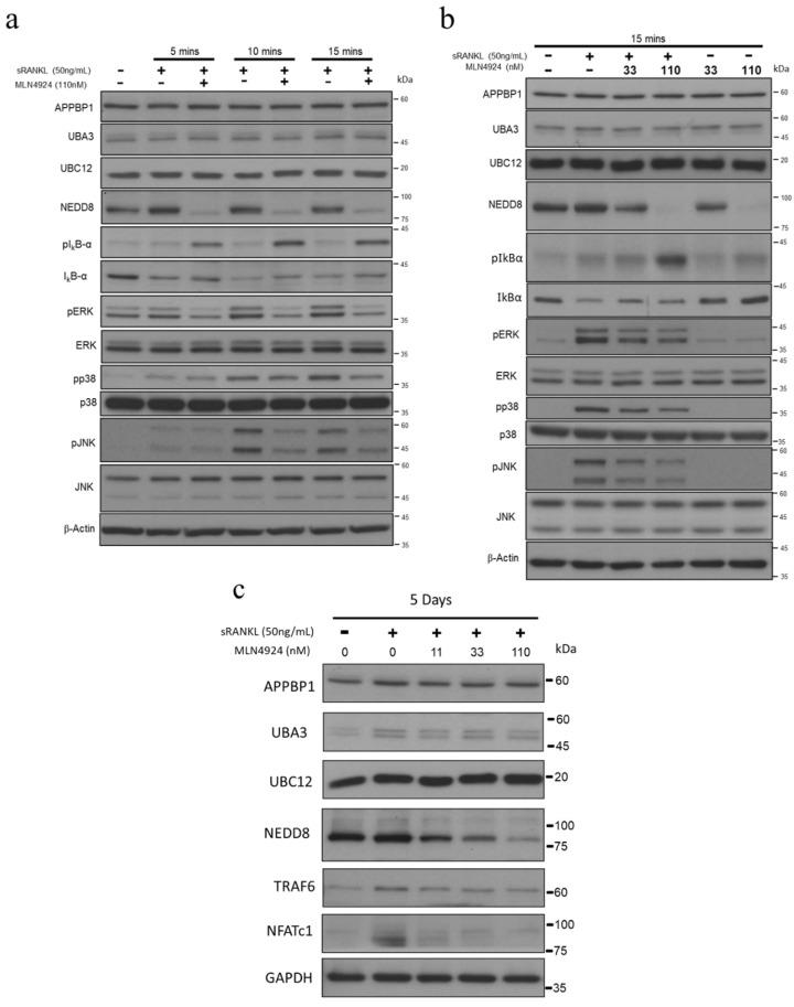
Neddylation, or the covalent addition of NEDD8 to specific lysine residue of proteins, is a reversible posttranslational modification, which regulates numerous biological functions; however, its involvement and therapeutic significance in osteoporosis remains unknown. Our results revealed that during the soluble receptor activator of nuclear factor-κB ligand (sRANKL)-stimulated osteoclast differentiation, the neddylation and expression of UBA3, the NEDD8-activating enzyme (NAE) catalytic subunit, were dose- and time-dependently upregulated in RAW 264.7 macrophages. UBA3 knockdown for diminishing NAE activity or administering low doses of the NAE inhibitor MLN4924 significantly suppressed sRANKL-stimulated osteoclast differentiation and bone-resorbing activity in the macrophages by inhibiting sRANKL-stimulated neddylation and tumor necrosis factor receptor-associated factor 6 (TRAF6)-activated transforming growth factor-β-activated kinase 1 (TAK1) downstream signaling for diminishing nuclear factor-activated T cells c1 (NFATc1) expression. sRANKL enhanced the interaction of TRAF6 with the neddylated proteins and the polyubiquitination of TRAF6's lysine 63, which activated TAK1 downstream signaling; however, this process was inhibited by MLN4924. MLN4924 significantly reduced osteoporosis in an ovariectomy- and sRANKL-induced osteoporosis mouse model in vivo. Our novel finding was that NAE-mediated neddylation participates in RANKL-activated TRAF6-TAK1-NFATc1 signaling during osteoclast differentiation and osteoporosis, suggesting that neddylation may be a new target for treating osteoporosis.

摘要

NEDD8化,即NEDD8共价连接到蛋白质特定赖氨酸残基上,是一种可逆的翻译后修饰,可调节多种生物学功能;然而,其在骨质疏松症中的作用及治疗意义尚不清楚。我们的结果显示,在核因子κB受体活化因子配体(sRANKL)刺激破骨细胞分化过程中,RAW 264.7巨噬细胞中NEDD8活化酶(NAE)催化亚基UBA3的NEDD8化及表达呈剂量和时间依赖性上调。敲低UBA3以降低NAE活性或给予低剂量的NAE抑制剂MLN4924,可通过抑制sRANKL刺激的NEDD8化以及肿瘤坏死因子受体相关因子6(TRAF6)激活的转化生长因子-β激活激酶1(TAK1)下游信号传导,减少核因子活化T细胞c1(NFATc1)表达,从而显著抑制sRANKL刺激的巨噬细胞破骨细胞分化和骨吸收活性。sRANKL增强了TRAF6与NEDD8化蛋白的相互作用以及TRAF6赖氨酸63的多聚泛素化,激活了TAK1下游信号传导;然而,该过程被MLN4924抑制。在去卵巢和sRANKL诱导的骨质疏松症小鼠体内模型中,MLN4924显著减轻了骨质疏松症。我们的新发现是,NAE介导的NEDD8化在破骨细胞分化和骨质疏松症过程中参与RANKL激活的TRAF6-TAK1-NFATc1信号传导,提示NEDD8化可能是治疗骨质疏松症的新靶点。

https://cdn.ncbi.nlm.nih.gov/pmc/blobs/956f/9598818/671eeb3f1dd2/biomedicines-10-02355-g001a.jpg

文献AI研究员

20分钟写一篇综述,助力文献阅读效率提升50倍。

立即体验

用中文搜PubMed

大模型驱动的PubMed中文搜索引擎

马上搜索

文档翻译

学术文献翻译模型,支持多种主流文档格式。

立即体验