• 文献检索
  • 文档翻译
  • 深度研究
  • 学术资讯
  • Suppr Zotero 插件Zotero 插件
  • 邀请有礼
  • 套餐&价格
  • 历史记录
应用&插件
Suppr Zotero 插件Zotero 插件浏览器插件Mac 客户端Windows 客户端微信小程序
定价
高级版会员购买积分包购买API积分包
服务
文献检索文档翻译深度研究API 文档MCP 服务
关于我们
关于 Suppr公司介绍联系我们用户协议隐私条款
关注我们

Suppr 超能文献

核心技术专利:CN118964589B侵权必究
粤ICP备2023148730 号-1Suppr @ 2026

文献检索

告别复杂PubMed语法,用中文像聊天一样搜索,搜遍4000万医学文献。AI智能推荐,让科研检索更轻松。

立即免费搜索

文件翻译

保留排版,准确专业,支持PDF/Word/PPT等文件格式,支持 12+语言互译。

免费翻译文档

深度研究

AI帮你快速写综述,25分钟生成高质量综述,智能提取关键信息,辅助科研写作。

立即免费体验

α7烟碱型乙酰胆碱受体拮抗剂通过靶向CISH/JAK2/STAT5b轴预防脑膜炎诱导的血脑屏障破坏。

Alpha7 Nicotinic Acetylcholine Receptor Antagonists Prevent Meningitic -Induced Blood-Brain Barrier Disruptions by Targeting the CISH/JAK2/STAT5b Axis.

作者信息

Gong Zelong, Gao Xuefeng, Li Yubin, Zou Jinhu, Lun Jingxian, Chen Jie, Zhou Chengxing, He Xiaolong, Cao Hong

机构信息

Department of Microbiology, School of Public Health, Southern Medical University (Guangdong Provincial Key Laboratory of Tropical Disease Research), Guangzhou 510515, China.

出版信息

Biomedicines. 2022 Sep 22;10(10):2358. doi: 10.3390/biomedicines10102358.

DOI:10.3390/biomedicines10102358
PMID:36289622
原文链接:https://pmc.ncbi.nlm.nih.gov/articles/PMC9598402/
Abstract

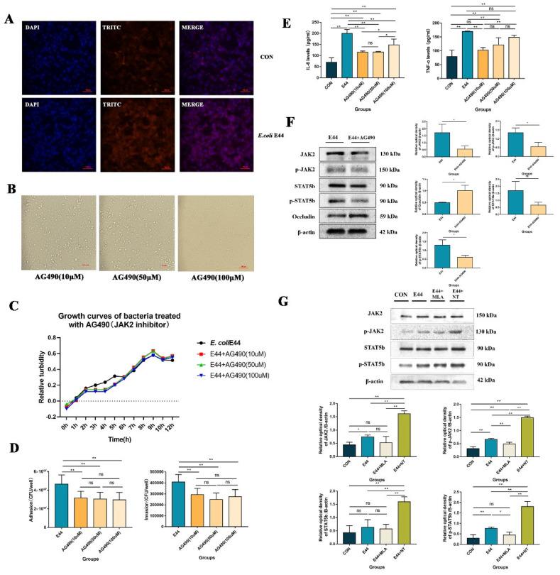
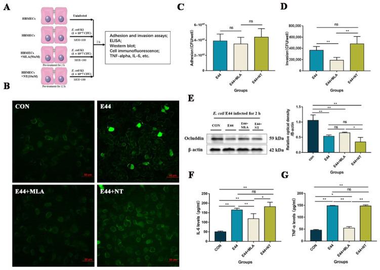
Despite the availability of antibiotics over the last several decades, excessive antibiotic treatments for bacterial sepsis and meningitis (BSM) in children may result in several adverse outcomes. Hematogenous pathogens may directly induce permeability increases in human brain microvascular endothelial cells (HBMECs) and blood-brain barrier (BBB) dysfunctions. Our preliminary studies demonstrated that the alpha7 nicotinic acetylcholine receptor (α7nAChR) played an important role in the pathogenesis of BSM, accompanied by increasing cytokine-inducible SH2-containing protein (CISH) at the transcriptome level, but it has remained unclear how α7nAChR-CISH works mechanistically. The study aims to explore the underlying mechanism of α7nAChR and CISH during -induced BSM in vitro (HBMECs) and in vivo (α7nAChR-KO mouse). We found that in the stage of K1-induced BBB disruptions, α7nAChR functioned as the key regulator that affects the integrity of HBMECs by activating the JAK2-STAT5 signaling pathway, while CISH inhibited JAK2-STAT5 activation and exhibited protective effects against infection. Notably, we first validated that the expression of CISH could be regulated by α7nAChR in HBMECs. In addition, we determined the protective effects of MLA (methyllycaconitine citrate) and MEM (memantine hydrochloride) (functioning as α7nAChR antagonists) on infected HBMECs and suggested that the α7nAChR-CISH axis could explain the protective effects of the two small-molecule compounds on -induced HBMECs injuries and BBB disruptions. In conclusion, we dissected the α7nAChR/CISH/JAK2/STAT5 axis as critical for the pathogenesis of -induced brain microvascular leakage and BBB disruptions and provided novel evidence for the development of α7nAChR antagonists in the prevention of pediatric BSM.

摘要

尽管在过去几十年中已有抗生素可用,但儿童细菌性败血症和脑膜炎(BSM)的过度抗生素治疗可能会导致多种不良后果。血源性病原体可能直接导致人脑微血管内皮细胞(HBMECs)的通透性增加和血脑屏障(BBB)功能障碍。我们的初步研究表明,α7烟碱型乙酰胆碱受体(α7nAChR)在BSM的发病机制中起重要作用,在转录组水平上伴随着含细胞因子诱导的SH2结构域蛋白(CISH)的增加,但α7nAChR-CISH的作用机制仍不清楚。本研究旨在探讨α7nAChR和CISH在体外(HBMECs)和体内(α7nAChR基因敲除小鼠)诱导的BSM过程中的潜在机制。我们发现,在K1诱导的血脑屏障破坏阶段,α7nAChR作为关键调节因子,通过激活JAK2-STAT5信号通路影响HBMECs的完整性,而CISH抑制JAK2-STAT5激活并对感染表现出保护作用。值得注意的是,我们首次验证了HBMECs中CISH的表达可受α7nAChR调控。此外,我们确定了MLA(甲基lycaconitine柠檬酸盐)和MEM(盐酸美金刚)(作为α7nAChR拮抗剂)对感染的HBMECs的保护作用,并表明α7nAChR-CISH轴可以解释这两种小分子化合物对诱导的HBMECs损伤和血脑屏障破坏的保护作用。总之,我们剖析了α7nAChR/CISH/JAK2/STAT5轴对诱导的脑微血管渗漏和血脑屏障破坏的发病机制至关重要,并为开发α7nAChR拮抗剂预防儿童BSM提供了新的证据。

https://cdn.ncbi.nlm.nih.gov/pmc/blobs/2fd3/9598402/d52e2692dcdb/biomedicines-10-02358-g007.jpg
https://cdn.ncbi.nlm.nih.gov/pmc/blobs/2fd3/9598402/1c60ad30a84f/biomedicines-10-02358-g001.jpg
https://cdn.ncbi.nlm.nih.gov/pmc/blobs/2fd3/9598402/76007d760edb/biomedicines-10-02358-g002.jpg
https://cdn.ncbi.nlm.nih.gov/pmc/blobs/2fd3/9598402/37730822b8eb/biomedicines-10-02358-g003.jpg
https://cdn.ncbi.nlm.nih.gov/pmc/blobs/2fd3/9598402/a8b871c612a7/biomedicines-10-02358-g004.jpg
https://cdn.ncbi.nlm.nih.gov/pmc/blobs/2fd3/9598402/157df5d60e29/biomedicines-10-02358-g005.jpg
https://cdn.ncbi.nlm.nih.gov/pmc/blobs/2fd3/9598402/74b3cb6698e7/biomedicines-10-02358-g006.jpg
https://cdn.ncbi.nlm.nih.gov/pmc/blobs/2fd3/9598402/d52e2692dcdb/biomedicines-10-02358-g007.jpg
https://cdn.ncbi.nlm.nih.gov/pmc/blobs/2fd3/9598402/1c60ad30a84f/biomedicines-10-02358-g001.jpg
https://cdn.ncbi.nlm.nih.gov/pmc/blobs/2fd3/9598402/76007d760edb/biomedicines-10-02358-g002.jpg
https://cdn.ncbi.nlm.nih.gov/pmc/blobs/2fd3/9598402/37730822b8eb/biomedicines-10-02358-g003.jpg
https://cdn.ncbi.nlm.nih.gov/pmc/blobs/2fd3/9598402/a8b871c612a7/biomedicines-10-02358-g004.jpg
https://cdn.ncbi.nlm.nih.gov/pmc/blobs/2fd3/9598402/157df5d60e29/biomedicines-10-02358-g005.jpg
https://cdn.ncbi.nlm.nih.gov/pmc/blobs/2fd3/9598402/74b3cb6698e7/biomedicines-10-02358-g006.jpg
https://cdn.ncbi.nlm.nih.gov/pmc/blobs/2fd3/9598402/d52e2692dcdb/biomedicines-10-02358-g007.jpg

相似文献

1
Alpha7 Nicotinic Acetylcholine Receptor Antagonists Prevent Meningitic -Induced Blood-Brain Barrier Disruptions by Targeting the CISH/JAK2/STAT5b Axis.α7烟碱型乙酰胆碱受体拮抗剂通过靶向CISH/JAK2/STAT5b轴预防脑膜炎诱导的血脑屏障破坏。
Biomedicines. 2022 Sep 22;10(10):2358. doi: 10.3390/biomedicines10102358.
2
Repositioning of Memantine as a Potential Novel Therapeutic Agent against Meningitic E. coli-Induced Pathogenicities through Disease-Associated Alpha7 Cholinergic Pathway and RNA Sequencing-Based Transcriptome Analysis of Host Inflammatory Responses.通过疾病相关的α7胆碱能途径和基于RNA测序的宿主炎症反应转录组分析,将美金刚重新定位为一种潜在的新型治疗剂,用于对抗脑膜炎性大肠杆菌诱导的致病性。
PLoS One. 2015 May 19;10(5):e0121911. doi: 10.1371/journal.pone.0121911. eCollection 2015.
3
Meningitic Escherichia coli K1 penetration and neutrophil transmigration across the blood-brain barrier are modulated by alpha7 nicotinic receptor.脑膜炎奈瑟氏菌 K1 通过血脑屏障的穿透和中性粒细胞的迁移由α7 烟碱型乙酰胆碱受体调节。
PLoS One. 2011;6(9):e25016. doi: 10.1371/journal.pone.0025016. Epub 2011 Sep 22.
4
Modulation of α7nAchR by Melatonin Alleviates Ischemia and Reperfusion-Compromised Integrity of Blood-Brain Barrier Through Inhibiting HMGB1-Mediated Microglia Activation and CRTC1-Mediated Neuronal Loss.褪黑素通过抑制 HMGB1 介导的小胶质细胞激活和 CRTC1 介导的神经元丢失调节α7nAchR,减轻缺血再灌注损伤导致的血脑屏障完整性受损。
Cell Mol Neurobiol. 2022 Oct;42(7):2407-2422. doi: 10.1007/s10571-021-01122-2. Epub 2021 Jul 1.
5
Microglial cell response in α7 nicotinic acetylcholine receptor-deficient mice after systemic infection with Escherichia coli.α7 型烟碱型乙酰胆碱受体缺陷小鼠全身感染大肠杆菌后的小胶质细胞反应。
J Neuroinflammation. 2022 Apr 12;19(1):94. doi: 10.1186/s12974-022-02452-8.
6
CD48 and α7 Nicotinic Acetylcholine Receptor Synergistically Regulate FimH-Mediated Escherichia coli K1 Penetration and Neutrophil Transmigration Across Human Brain Microvascular Endothelial Cells.CD48 和α7 烟碱型乙酰胆碱受体协同调节 FimH 介导的大肠杆菌 K1 穿透和中性粒细胞穿过人脑微血管内皮细胞。
J Infect Dis. 2019 Jan 9;219(3):470-479. doi: 10.1093/infdis/jiy531.
7
Meningitic Escherichia coli-induced upregulation of PDGF-B and ICAM-1 aggravates blood-brain barrier disruption and neuroinflammatory response.脑膜性大肠杆菌诱导的 PDGF-B 和 ICAM-1 上调加重血脑屏障破坏和神经炎症反应。
J Neuroinflammation. 2019 May 15;16(1):101. doi: 10.1186/s12974-019-1497-1.
8
Facilitates Meningitic -Caused Blood-Brain Barrier Disruption via /MMP3 Axis.通过/MMP3 轴促进脑膜炎引起的血脑屏障破坏。
Int J Mol Sci. 2021 Jun 14;22(12):6343. doi: 10.3390/ijms22126343.
9
Endogenous α7 nAChR Agonist SLURP1 Facilitates K1 Crossing the Blood-Brain Barrier.内源性 α7 烟碱型乙酰胆碱受体激动剂 SLURP1 促进 K1 穿越血脑屏障。
Front Immunol. 2021 Oct 14;12:745854. doi: 10.3389/fimmu.2021.745854. eCollection 2021.
10
Meningitic -Induced Interleukin-17A Facilitates Blood-Brain Barrier Disruption Inhibiting Proteinase 3/Protease-Activated Receptor 2 Axis.脑膜炎诱导的白细胞介素-17A通过抑制蛋白酶3/蛋白酶激活受体2轴促进血脑屏障破坏。
Front Cell Neurosci. 2022 Feb 11;16:814867. doi: 10.3389/fncel.2022.814867. eCollection 2022.

引用本文的文献

1
Breaking the fortress: a mechanistic review of meningitis-causing bacteria breaching tactics in blood brain barrier.攻破堡垒:血脑屏障中引起脑膜炎细菌突破策略的机制综述
Cell Commun Signal. 2025 May 21;23(1):235. doi: 10.1186/s12964-025-02248-2.
2
α7-Nicotinic Acetylcholine Receptor Activation Modulates BV2 Microglial Plasticity via miR-21/TNF-α/NFκB in Oxygen-Glucose Deprivation/Reoxygenation.α7-烟碱型乙酰胆碱受体激活通过miR-21/TNF-α/NFκB在氧糖剥夺/复氧模型中调节BV2小胶质细胞可塑性
J Mol Neurosci. 2024 Dec 24;75(1):2. doi: 10.1007/s12031-024-02300-9.

本文引用的文献

1
Endogenous α7 nAChR Agonist SLURP1 Facilitates K1 Crossing the Blood-Brain Barrier.内源性 α7 烟碱型乙酰胆碱受体激动剂 SLURP1 促进 K1 穿越血脑屏障。
Front Immunol. 2021 Oct 14;12:745854. doi: 10.3389/fimmu.2021.745854. eCollection 2021.
2
Cytokine signaling pathway in cystic fibrosis: expression of SOCS and STATs genes in different clinical phenotypes of the disease.囊性纤维化中的细胞因子信号通路:疾病不同临床表型中SOCS和STATs基因的表达
Mol Cell Biochem. 2021 Jul;476(7):2869-2876. doi: 10.1007/s11010-021-04051-2. Epub 2021 Mar 19.
3
Protective Effect of the α7 Nicotinic Receptor Agonist PNU-282987 on Dopaminergic Neurons Against 6-Hydroxydopamine, Regulating Anti-neuroinflammatory and the Immune Balance Pathways in Rat.
α7烟碱受体激动剂PNU-282987对多巴胺能神经元抗6-羟基多巴胺的保护作用,调节大鼠的抗神经炎症和免疫平衡途径
Front Aging Neurosci. 2021 Jan 25;12:606927. doi: 10.3389/fnagi.2020.606927. eCollection 2020.
4
Deletion of Protocadherin Gamma C3 Induces Phenotypic and Functional Changes in Brain Microvascular Endothelial Cells .原钙黏蛋白γC3的缺失诱导脑微血管内皮细胞的表型和功能变化。
Front Pharmacol. 2020 Nov 30;11:590144. doi: 10.3389/fphar.2020.590144. eCollection 2020.
5
Vagus nerve plays a pivotal role in CD4+ T cell differentiation during CVB3-induced murine acute myocarditis.迷走神经在柯萨奇病毒 B3 诱导的小鼠急性心肌炎中 CD4+T 细胞分化过程中发挥关键作用。
Virulence. 2021 Dec;12(1):360-376. doi: 10.1080/21505594.2020.1869384.
6
ITIH4, as an inflammation biomarker, mainly increases in bacterial bloodstream infection.ITIH4 作为炎症标志物,主要在细菌性血流感染中增加。
Cytokine. 2021 Feb;138:155377. doi: 10.1016/j.cyto.2020.155377. Epub 2020 Dec 18.
7
JAK/STAT signaling pathway-mediated microRNA-181b promoted blood-brain barrier impairment by targeting sphingosine-1-phosphate receptor 1 in septic rats.JAK/STAT信号通路介导的微小RNA-181b通过靶向脓毒症大鼠的1-磷酸鞘氨醇受体1促进血脑屏障损伤。
Ann Transl Med. 2020 Nov;8(21):1458. doi: 10.21037/atm-20-7024.
8
Synergism of TNF-α and IFN-γ Triggers Inflammatory Cell Death, Tissue Damage, and Mortality in SARS-CoV-2 Infection and Cytokine Shock Syndromes.TNF-α 和 IFN-γ 的协同作用可引发 SARS-CoV-2 感染和细胞因子休克综合征中的炎症细胞死亡、组织损伤和死亡。
Cell. 2021 Jan 7;184(1):149-168.e17. doi: 10.1016/j.cell.2020.11.025. Epub 2020 Nov 19.
9
An update on endotoxin neutralization strategies in Gram-negative bacterial infections.革兰氏阴性菌感染中内毒素中和策略的最新进展。
Expert Rev Anti Infect Ther. 2021 Apr;19(4):495-517. doi: 10.1080/14787210.2021.1834847. Epub 2020 Nov 19.
10
Notch1-mediated inflammation is associated with endothelial dysfunction in human brain microvascular endothelial cells upon particulate matter exposure.颗粒物暴露致人脑血管内皮细胞内皮功能障碍与 Notch1 介导的炎症反应有关。
Arch Toxicol. 2021 Feb;95(2):529-540. doi: 10.1007/s00204-020-02942-9. Epub 2020 Nov 7.