• 文献检索
  • 文档翻译
  • 深度研究
  • 学术资讯
  • Suppr Zotero 插件Zotero 插件
  • 邀请有礼
  • 套餐&价格
  • 历史记录
应用&插件
Suppr Zotero 插件Zotero 插件浏览器插件Mac 客户端Windows 客户端微信小程序
定价
高级版会员购买积分包购买API积分包
服务
文献检索文档翻译深度研究API 文档MCP 服务
关于我们
关于 Suppr公司介绍联系我们用户协议隐私条款
关注我们

Suppr 超能文献

核心技术专利:CN118964589B侵权必究
粤ICP备2023148730 号-1Suppr @ 2026

文献检索

告别复杂PubMed语法,用中文像聊天一样搜索,搜遍4000万医学文献。AI智能推荐,让科研检索更轻松。

立即免费搜索

文件翻译

保留排版,准确专业,支持PDF/Word/PPT等文件格式,支持 12+语言互译。

免费翻译文档

深度研究

AI帮你快速写综述,25分钟生成高质量综述,智能提取关键信息,辅助科研写作。

立即免费体验

探索用于预测肺腺癌预后的新型昼夜节律性微小RNA对特征

Exploration of a Novel Circadian miRNA Pair Signature for Predicting Prognosis of Lung Adenocarcinoma.

作者信息

Yin Zhengrong, Deng Jingjing, Zhou Mei, Li Minglei, Zhou E, Liu Jiatong, Jia Zhe, Yang Guanghai, Jin Yang

机构信息

Department of Respiratory and Critical Care Medicine, Hubei Province Clinical Research Center for Major Respiratory Diseases, NHC Key Laboratory of Pulmonary Diseases, Union Hospital, Tongji Medical College, Huazhong University of Science and Technology, Wuhan 430022, China.

Hubei Province Engineering Research Center for Tumor-Targeted Biochemotherapy, MOE Key Laboratory of Biological Targeted Therapy, Union Hospital, Tongji Medical College, Huazhong University of Science and Technology, Wuhan 430022, China.

出版信息

Cancers (Basel). 2022 Oct 18;14(20):5106. doi: 10.3390/cancers14205106.

DOI:10.3390/cancers14205106
PMID:36291889
原文链接:https://pmc.ncbi.nlm.nih.gov/articles/PMC9600995/
Abstract

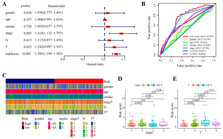
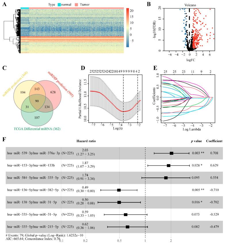
Lung adenocarcinoma (LUAD) is the primary histological subtype of lung cancer with a markedly heterogeneous prognosis. Therefore, there is an urgent need to identify optimal prognostic biomarkers. We aimed to explore the value of the circadian miRNA (cmiRNA) pair in predicting prognosis and guiding the treatment of LUAD. We first retrieved circadian genes (Cgenes) from the CGDB database, based on which cmiRNAs were predicted using the miRDB and mirDIP databases. The sequencing data of Cgenes and cmiRNAs were retrieved from TCGA and GEO databases. Two random cmiRNAs were matched to a single cmiRNA pair. Finally, univariate Cox proportional hazard analysis, LASSO regression, and multivariate Cox proportional hazard analysis were performed to develop a prognostic signature consisting of seven cmiRNA pairs. The signature exhibited good performance in predicting the overall and progression-free survival. Patients in the high-risk group also showed lower IC50 values for several common chemotherapy and targeted medicines. In addition, we constructed a cmiRNA-Cgenes network and performed a corresponding Gene Ontology and Gene Set enrichment analysis. In conclusion, the novel circadian-related miRNA pair signature could provide a precise prognostic evaluation with the potential capacity to guide individualized treatment regimens for LUAD.

摘要

肺腺癌(LUAD)是肺癌的主要组织学亚型,其预后存在明显的异质性。因此,迫切需要确定最佳的预后生物标志物。我们旨在探讨昼夜节律性微小RNA(cmiRNA)对在预测LUAD预后和指导治疗方面的价值。我们首先从CGDB数据库中检索昼夜节律基因(C基因),并基于此使用miRDB和mirDIP数据库预测cmiRNAs。从TCGA和GEO数据库中检索C基因和cmiRNAs的测序数据。将两个随机的cmiRNAs配对形成一个cmiRNA对。最后,进行单变量Cox比例风险分析、LASSO回归和多变量Cox比例风险分析,以构建一个由七个cmiRNA对组成的预后特征。该特征在预测总生存期和无进展生存期方面表现良好。高危组患者对几种常用化疗药物和靶向药物的IC50值也较低。此外,我们构建了一个cmiRNA-C基因网络,并进行了相应的基因本体论和基因集富集分析。总之,新的昼夜节律相关微小RNA对特征可为LUAD提供精确的预后评估,并具有指导个体化治疗方案的潜在能力。

https://cdn.ncbi.nlm.nih.gov/pmc/blobs/62bf/9600995/e130ed1c5780/cancers-14-05106-g007.jpg
https://cdn.ncbi.nlm.nih.gov/pmc/blobs/62bf/9600995/c67fe96ed365/cancers-14-05106-g001.jpg
https://cdn.ncbi.nlm.nih.gov/pmc/blobs/62bf/9600995/8355e972afb5/cancers-14-05106-g002.jpg
https://cdn.ncbi.nlm.nih.gov/pmc/blobs/62bf/9600995/3ef7ce7a1726/cancers-14-05106-g003.jpg
https://cdn.ncbi.nlm.nih.gov/pmc/blobs/62bf/9600995/2263322ab542/cancers-14-05106-g004.jpg
https://cdn.ncbi.nlm.nih.gov/pmc/blobs/62bf/9600995/e2ca7b0a9e7c/cancers-14-05106-g005.jpg
https://cdn.ncbi.nlm.nih.gov/pmc/blobs/62bf/9600995/8118d6068cee/cancers-14-05106-g006.jpg
https://cdn.ncbi.nlm.nih.gov/pmc/blobs/62bf/9600995/e130ed1c5780/cancers-14-05106-g007.jpg
https://cdn.ncbi.nlm.nih.gov/pmc/blobs/62bf/9600995/c67fe96ed365/cancers-14-05106-g001.jpg
https://cdn.ncbi.nlm.nih.gov/pmc/blobs/62bf/9600995/8355e972afb5/cancers-14-05106-g002.jpg
https://cdn.ncbi.nlm.nih.gov/pmc/blobs/62bf/9600995/3ef7ce7a1726/cancers-14-05106-g003.jpg
https://cdn.ncbi.nlm.nih.gov/pmc/blobs/62bf/9600995/2263322ab542/cancers-14-05106-g004.jpg
https://cdn.ncbi.nlm.nih.gov/pmc/blobs/62bf/9600995/e2ca7b0a9e7c/cancers-14-05106-g005.jpg
https://cdn.ncbi.nlm.nih.gov/pmc/blobs/62bf/9600995/8118d6068cee/cancers-14-05106-g006.jpg
https://cdn.ncbi.nlm.nih.gov/pmc/blobs/62bf/9600995/e130ed1c5780/cancers-14-05106-g007.jpg

相似文献

1
Exploration of a Novel Circadian miRNA Pair Signature for Predicting Prognosis of Lung Adenocarcinoma.探索用于预测肺腺癌预后的新型昼夜节律性微小RNA对特征
Cancers (Basel). 2022 Oct 18;14(20):5106. doi: 10.3390/cancers14205106.
2
A signature based on circadian rhythm-associated genes for the evaluation of prognosis and the tumour microenvironment in HNSCC.基于昼夜节律相关基因的签名用于评估头颈部鳞状细胞癌的预后和肿瘤微环境。
Sci Rep. 2024 Mar 31;14(1):7594. doi: 10.1038/s41598-024-57160-5.
3
Competitive endogenous RNA network identifies four long non-coding RNA signature as a candidate prognostic biomarker for lung adenocarcinoma.竞争性内源性RNA网络鉴定出四种长链非编码RNA特征作为肺腺癌的候选预后生物标志物。
Transl Cancer Res. 2019 Aug;8(4):1046-1064. doi: 10.21037/tcr.2019.06.09.
4
Comprehensive analysis of a novel signature incorporating lipid metabolism and immune-related genes for assessing prognosis and immune landscape in lung adenocarcinoma.综合分析包含脂质代谢和免疫相关基因的新型标志物,用于评估肺腺癌的预后和免疫图谱。
Front Immunol. 2022 Aug 25;13:950001. doi: 10.3389/fimmu.2022.950001. eCollection 2022.
5
Development and validation of a robust immune-related prognostic signature in early-stage lung adenocarcinoma.早期肺腺癌中一种稳健的免疫相关预后标志物的开发与验证
J Transl Med. 2020 Oct 7;18(1):380. doi: 10.1186/s12967-020-02545-z.
6
Development of metastasis-associated seven gene signature for predicting lung adenocarcinoma prognosis using single-cell RNA sequencing data.利用单细胞 RNA 测序数据开发与转移相关的七个基因标志物,用于预测肺腺癌预后。
Math Biosci Eng. 2021 Jul 1;18(5):5959-5977. doi: 10.3934/mbe.2021298.
7
Development and validation of endoplasmic reticulum stress-related eight-gene signature for predicting the overall survival of lung adenocarcinoma.用于预测肺腺癌总生存期的内质网应激相关八基因特征的开发与验证
Transl Cancer Res. 2022 Jul;11(7):1909-1924. doi: 10.21037/tcr-22-106.
8
Identification of a three-gene expression signature and construction of a prognostic nomogram predicting overall survival in lung adenocarcinoma based on TCGA and GEO databases.基于TCGA和GEO数据库鉴定三基因表达特征并构建预测肺腺癌总生存期的预后列线图。
Transl Lung Cancer Res. 2022 Jul;11(7):1479-1496. doi: 10.21037/tlcr-22-444.
9
Predictions of the dysregulated competing endogenous RNA signature involved in the progression of human lung adenocarcinoma.预测涉及人肺腺癌进展的失调竞争内源性 RNA 特征。
Cancer Biomark. 2020;29(3):399-416. doi: 10.3233/CBM-200133.
10
An Analysis Reveals an EMT-Associated Gene Signature for Predicting Recurrence of Early-Stage Lung Adenocarcinoma.一项分析揭示了一种与 EMT 相关的基因特征,用于预测早期肺腺癌的复发。
Cancer Inform. 2022 May 23;21:11769351221100727. doi: 10.1177/11769351221100727. eCollection 2022.

引用本文的文献

1
Applications of gene pair methods in clinical research: advancing precision medicine.基因对方法在临床研究中的应用:推动精准医学发展。
Mol Biomed. 2025 Apr 9;6(1):22. doi: 10.1186/s43556-025-00263-w.
2
Identification of key genes and diagnostic model associated with circadian rhythms and Parkinson's disease by bioinformatics analysis.通过生物信息学分析鉴定与昼夜节律和帕金森病相关的关键基因及诊断模型。
Front Aging Neurosci. 2024 Oct 16;16:1458476. doi: 10.3389/fnagi.2024.1458476. eCollection 2024.

本文引用的文献

1
Extracellular Vesicles-Encapsulated miR-153-3p Potentiate the Survival and Invasion of Lung Adenocarcinoma.细胞外囊泡包裹的 miR-153-3p 增强肺腺癌的存活和侵袭。
Mol Cells. 2022 Jun 30;45(6):376-387. doi: 10.14348/molcells.2022.2221.
2
Circular RNA-UBE2D2 accelerates the proliferation and metastasis of non-small cell lung cancer cells via modulating microRNA-376a-3p/Eukaryotic Translation Initiation Factor 4γ2 axis.环状 RNA-UBE2D2 通过调控 microRNA-376a-3p/真核翻译起始因子 4γ2 轴促进非小细胞肺癌细胞的增殖和转移。
Bioengineered. 2022 Mar;13(3):5942-5953. doi: 10.1080/21655979.2022.2027068.
3
Cancer statistics in China and United States, 2022: profiles, trends, and determinants.
中国和美国 2022 年癌症统计数据:概况、趋势和决定因素。
Chin Med J (Engl). 2022 Feb 9;135(5):584-590. doi: 10.1097/CM9.0000000000002108.
4
Immune-Related lncRNA Pairs as Prognostic Signature and Immune-Landscape Predictor in Lung Adenocarcinoma.免疫相关lncRNA对作为肺腺癌的预后标志物和免疫景观预测指标
Front Oncol. 2022 Jan 10;11:673567. doi: 10.3389/fonc.2021.673567. eCollection 2021.
5
Prognostic phenotypes of early-stage lung adenocarcinoma.早期肺腺癌的预后表型。
Eur Respir J. 2022 Jul 7;60(1). doi: 10.1183/13993003.01674-2021. Print 2022 Jul.
6
MiR-133b suppresses the proliferation, migration and invasion of lung adenocarcinoma cells by targeting SKA3.miR-133b 通过靶向 SKA3 抑制肺腺癌细胞的增殖、迁移和侵袭。
Cancer Biol Ther. 2021 Dec 2;22(10-12):571-578. doi: 10.1080/15384047.2021.1973819. Epub 2021 Oct 28.
7
Circular RNA NEK6 contributes to the development of non-small-cell lung cancer by competitively binding with miR-382-5p to elevate BCAS2 expression at post-transcriptional level.环状 RNA NEK6 通过与 miR-382-5p 竞争结合来提高 BCAS2 表达水平,从而促进非小细胞肺癌的发展。
BMC Pulm Med. 2021 Oct 18;21(1):325. doi: 10.1186/s12890-021-01617-0.
8
Exosomal miR-136-5p Derived from Anlotinib-Resistant NSCLC Cells Confers Anlotinib Resistance in Non-Small Cell Lung Cancer Through Targeting PPP2R2A.外泌体 miR-136-5p 来源于耐安罗替尼的 NSCLC 细胞,通过靶向 PPP2R2A 赋予非小细胞肺癌对安罗替尼的耐药性。
Int J Nanomedicine. 2021 Sep 16;16:6329-6343. doi: 10.2147/IJN.S321720. eCollection 2021.
9
Hypoxic tumor-derived exosomal miR-31-5p promotes lung adenocarcinoma metastasis by negatively regulating SATB2-reversed EMT and activating MEK/ERK signaling.低氧肿瘤来源的外泌体 miR-31-5p 通过负调控 SATB2 逆转的 EMT 和激活 MEK/ERK 信号促进肺腺癌转移。
J Exp Clin Cancer Res. 2021 Jun 1;40(1):179. doi: 10.1186/s13046-021-01979-7.
10
Tumor Suppressor miR-584-5p Inhibits Migration and Invasion in Smoking Related Non-Small Cell Lung Cancer Cells by Targeting YKT6.肿瘤抑制因子miR-584-5p通过靶向YKT6抑制吸烟相关非小细胞肺癌细胞的迁移和侵袭。
Cancers (Basel). 2021 Mar 8;13(5):1159. doi: 10.3390/cancers13051159.